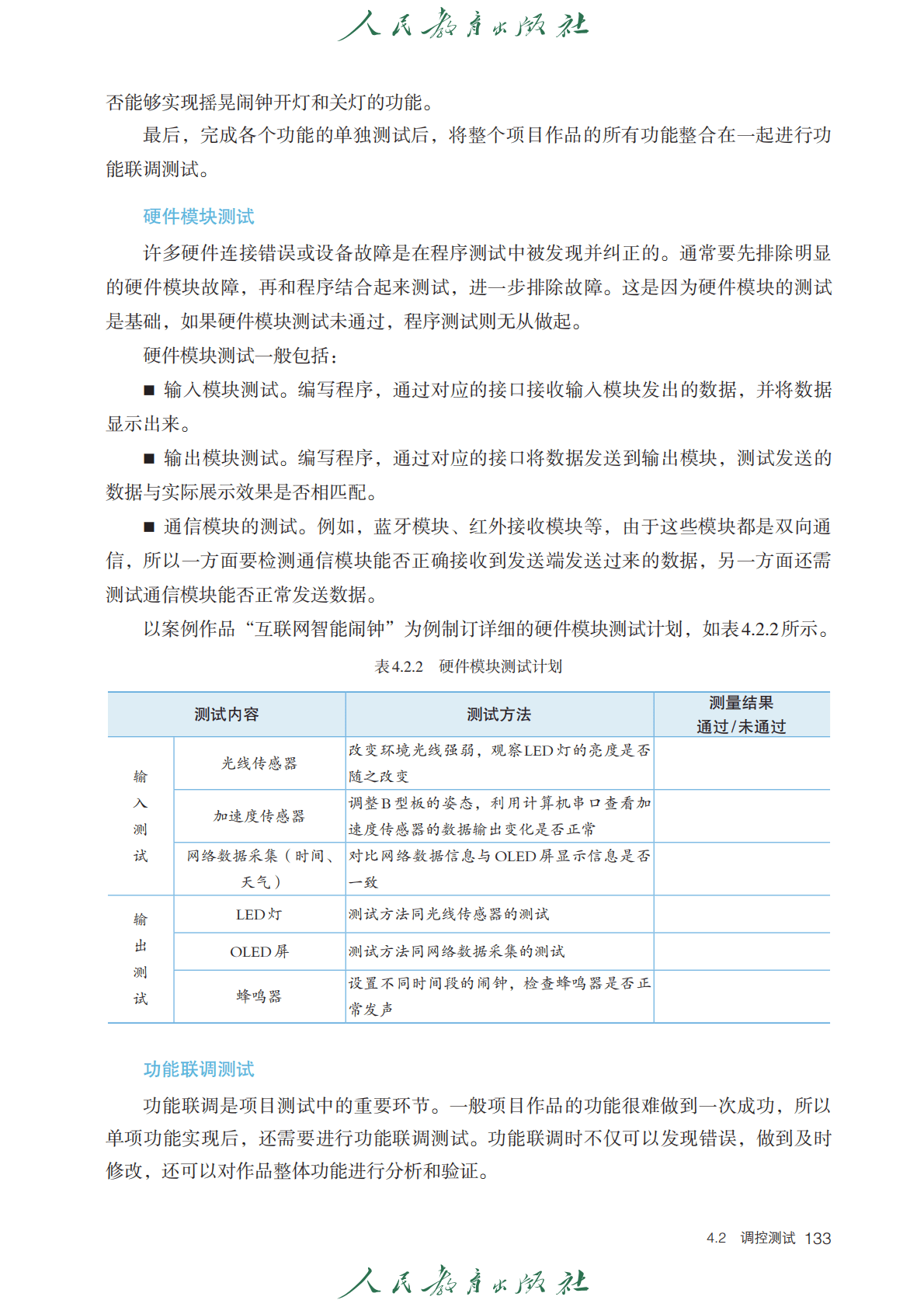
2026人教版高中信息技术选择性必修六《开源硬件项目设计》电子课本
开心田螺
2026-02-28 13:20:07
0

为了让大家做好课前预习和巩固复习,下面为大家准备了2026人教版高中信息技术选择性必修六《开源硬件项目设计》电子课本,大家可以在线浏览图片版,也可以下载高清PDF版以备不时之需,希望可以帮助到大家。

如需全套高中电子课本PDF版,请关注公众号“学习方法君”(ID:xuexiffj)回复:“电子课本

人教版高中信息技术选择性必修六电子课本在线阅读

《2026人教版高中信息技术选择性必修六电子课本》就为您介绍到这里,资源来源于网络,仅为学习交流之目的进行分享,其版权均归原出版社及作者所有。

相关内容

热门资讯

辨析单招滑档对就业的影响,解读... 单招滑档是许多考生在升学过程中可能会遇到的问题,它不仅会影响考生当下的升学选择,还可能对未来的就业和...
2026年湖南专升本政策发布!... 华声在线2月27日讯(全媒体见习记者 沈可心)专升本什么时候报名?免试需要什么条件?志愿怎么填?……...
我国推动到2030年实现高校科... 新华社北京2月27日电(记者 温竞华)为激发高校科普内生动力,推动高校科普工作高质量发展,中国科协、...
教育部:新学期推行课间15分钟... 为深入落实“健康第一”教育理念,全面推进健康学校建设,整体提升青少年学生身心健康水平,日前,教育部发...
那个总被翻旧账的孩子,后来怎么... “妈,这次真不是我弄坏的!” “呵,上次你也这么说,结果呢?沙发上的墨水印到现在还留着!” 这样的对...
山东一父亲骗儿子“走亲戚”独自... 近日,山东一位父亲的举动让不少网友破防,他向7岁儿子谎称去走亲戚,实则打算把孩子留在老家一年,自己独...
初中语文古诗词频繁出错?这10... 点上方↑“中小学生阅读”关注更多资讯 ! ●阅读应当成为吸引学生爱好的最重要的发源地。我的教育信念的...
从教10年才敢说:老师的责任心... 作为一名在一线教书整整10年的老教师,从刚入职时的懵懂青涩,到现在能从容应对课堂上的各种突发状况,见...
呼和浩特市教育局开展“尊师惠师... 2月26日,呼和浩特市教育局开展“尊师惠师”健康大讲堂,深入学习贯彻党的二十大精神,全面落实“尊师惠...
重庆明确中小学开学不强制作业检... 据重庆发布,2月26日,重庆市教委召开2026年普通中小学春季学期开学工作视频会,明确各校开学不强制...