为做好我市2026年上半年中小学(含中等职业学校和幼儿园)教师资格认定工作,根据《中华人民共和国教师法》和《教师资格条例》有关规定,现将有关事项公告如下:
一、认定对象
(一)河源市户籍人员;
(二)持有河源市居住证并在有效期内的外省市户籍人员;
(三)河源市内全日制普通高等学校本科、专科应届毕业生和在读研究生;
(四)持港澳台居民居住证在河源市居住,或持港澳居民来往内地通行证、五年有效期台湾居民来往大陆通行证在河源参加中小学教师资格考试的港澳台居民;
(五)驻河部队现役军人和现役武警。
二、认定条件
申请认定教师资格的人员,应符合《教师资格条例》规定的认定条件,且未达到国家法定退休年龄。
(一)思想品德条件
拥护中国共产党的领导,热爱社会主义祖国,坚持党的基本路线,有良好的政治素质和道德品质,遵守宪法和法律,热爱教育事业,履行《中华人民共和国教师法》规定的义务,遵守教师职业道德。
(二)学历条件
1.申请认定幼儿园教师资格,必须具备幼儿师范学校毕业及其以上学历。
2.申请认定小学教师资格,必须具备中等师范学校毕业及其以上学历。
3.申请认定初级中学教师资格,必须具备高等师范专科学校或者其他大学专科毕业及其以上学历。
4.申请认定高级中学教师资格,必须具备高等师范院校本科或其他大学本科毕业及其以上学历。
5.申请认定中等职业学校教师资格(包括中等专业学校、技工学校,职业高级中学文化课、专业课教师资格),必须具备高等师范院校本科或者其他大学本科毕业及其以上学历。
6.申请认定中等职业学校实习指导教师资格(包括中等专业学校、技工学校、职业高级中学实习指导教师资格),必须具备中等职业学校毕业及其以上学历,同时应具有初级及以上专业技术职务或中级以上工人技术等级证书。
以上学历均为教育部认可的国民教育序列学历和经国家相关部门认定的港澳台学历和国外同等学历。
(三)身体条件
具有良好的身体素质和心理素质,无传染性疾病,无精神病史,能适应教育教学工作的需要。按照《广东省教师资格申请人员体格检查标准(2013年修订)》(粤教继函〔2013〕1号),经教师资格认定机构指定的县级以上医院体检合格。
(四)普通话水平
普通话水平应当达到国家语言文字工作委员会颁布的《普通话水平测试等级标准》二级乙等及以上标准。
(五)教育教学能力条件
1.通过国家中小学教师资格考试,笔试、面试均合格,取得由教育部教育考试院颁发的《中小学教师资格考试合格证明》,且在有效期内。
2.2016年5月31日以前入学(入学时间以毕业证上的入学时间为准),且为全日制幼儿师范学校师范生、全日制普通高等学校师范生和全日制教育硕(博)士,可直接认定与所学专业、学段相对应的教师资格。
3.属于师范生免试认定中小学教师资格改革范围的教育类研究生和师范生,通过其就读学校组织的教育教学能力考核,取得《师范生教师职业能力证书》,且在有效期内,申请认定与《师范生教师职业能力证书》上的任教学段和任教学科相同的教师资格。具体要求按照《教育部关于印发〈教育类研究生和公费师范生免试认定中小学教师资格改革实施方案〉的通知》(教师函〔2020〕5号)和《教育部关于推进师范生免试认定中小学教师资格改革的通知》(教师函〔2022〕1号)规定执行。
(六)无犯罪记录核查及准入查询
认定过程中,认定机构将对申请人的无犯罪记录情况进行核查,根据查询结果、国家相关法律法规和有关规定作出认定结论。同时,根据《最高人民检察院教育部公安部关于建立教职员工准入查询性侵违法犯罪信息制度的意见》(高检发〔2020〕14号),在作出教师资格认定结论前,对经准入查询发现有性侵违法犯罪信息的,不予认定。
三、认定流程及时间安排
2026年上半年教师资格认定分两个阶段:
第一阶段网上报名时间:4月10日9:00至4月20日17:30;
第二阶段网上报名时间:6月15日9:00至6月24日17:30。
满足认定条件的申请人可选择其中一个阶段报名。具体流程如下:
(一)注册
未在“中国教师资格网”(https://www.jszg.edu.cn)注册过账号的申请人,可通过“网上办事”栏目下“教师资格认定”服务入口,点击“在线办理”进行账号注册。账号信息直接关系到后续教师资格业务办理,请务必仔细填写。具体操作请仔细阅读“咨询服务”--“操作手册”栏目下的“申请人账号注册登录使用手册”。
(二)报名
申请人须在规定的网上报名时间内完成报名。每位申请人每年只可以申请认定并取得一种教师资格。具体操作请仔细阅读中国教师资格网“咨询服务”--“操作手册”栏目下的“教师资格认定申请人使用手册”。
1.选择认定机构
(1)河源市户籍、在河源市居住或就读的申请人可选择户籍所在地、居住地(须办理当地居住证且在有效期内)、就读学校所在地(仅限应届毕业生和在读研究生)的认定机构申请认定中小学教师资格。

(2)持港澳台居民居住证的申请人选择居住地的教师资格认定机构申请认定中小学教师资格。持港澳居民来往内地通行证或五年有效期台湾居民来往大陆通行证的申请人选择教师资格考试所在地的教师资格认定机构申请认定中小学教师资格。
(3)驻粤部队现役军人和现役武警选择部队驻地的教师资格认定机构申请认定中小学教师资格。
2.网上报名
网上报名时间内,申请人访问“中国教师资格网”,通过“网上办事”栏目下“教师资格认定”服务入口,点击“在线办理”,使用注册账号和密码登录报名系统,点击【须知】按钮,按“教师资格认定申请人必读”中的内容,将所需材料准备齐全。
(三)材料确认
申请人完成网上报名后,应按所选认定机构公告中的现场确认时间、地点、方式等进行材料确认。申请人未按规定时间进行现场审核的,视为放弃当次认定。河源市各认定机构材料审核时间、地点及联系方式详见下表。
河源市各认定机构材料确认点一览表

申请人完成报名后,请注意查阅“查询报名信息”右侧是否有认定机构留言信息,或报名信息下方是否有“资格认定材料确认情况”,及时按要求修改或补充认定材料。
认定材料包括:
1. 身份证明
(1)内地居民在户籍所在地申请认定的,提供身份证原件和本人户口簿或集体户口证明原件。
(2)内地居民在居住地申请认定的,提供身份证原件和有效期内的居住证原件。
(3)普通高等学校应届毕业生和在读研究生提供身份证原件,以及注册信息完整的学生证原件。
(4)港澳台人员提供港澳台居民居住证、港澳居民来往内地通行证或五年有效期台湾居民来往大陆通行证原件。
(5)驻河部队现役军人和现役武警提供身份证原件,以及军官证或士兵证原件。
2. 学历证明
(1)申请人的学历在“中国教师资格网”报名时已核验的不需要提供学历证书原件;不能核验的,需提供学历证书原件和学历鉴定证明材料。
特别提示:建议学历信息不能核验的申请人提前在学信网(网址:https://www.chsi.com.cn/xlrz/rhsq_index.jsp)进行学历认证。
(2)持港澳台地区高等学校学历学位证书的申请人,需提供教育部留学服务中心出具的《港澳台学历学位认证书》原件,仅此学历学位认证证明视为有效;持国外高等学校学历学位证书的申请人,需提供教育部留学服务中心出具的《国外学历学位认证书》原件,仅此学历学位认证证明视为有效。
3. 普通话水平测试等级证明
申请人普通话水平测试等级测试信息在“中国教师资格网”报名时已核验的,不需要提供普通话证书原件。不能通过核验的需提供普通话证书原件及复印件1份,并在复印件空白处签名及写上日期。
特别提示:申请人在全国普通话培训测试信息资源网(网址:https://www.cltt.org/studentscore)查询不到成绩、证书领取、证书补办等问题,请联系您参加普通话测试的测试站进行咨询。
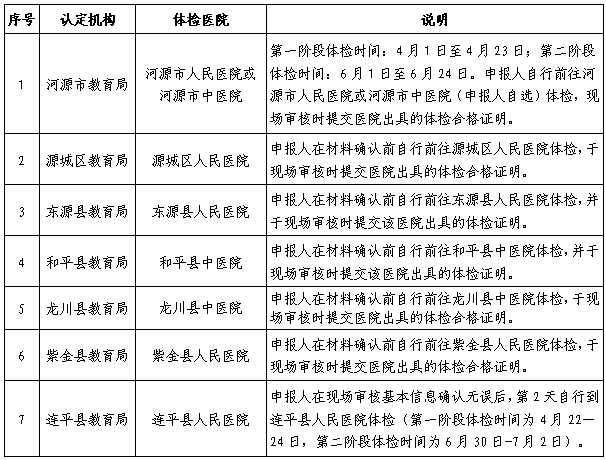
4.体格检查合格证明
申请人应按认定机构指定时间和医院体检进行体格检查,并将体检合格报告提交材料确认审核点(体检表上须有医院明确给出的合格结论)。申请人未在规定时间内完成体格检查的,视为自动放弃认定申请。《广东省教师资格申请人员体格检查表》(附件1)可直接打印,也可在各认定机构指定医院领取。
河源市各县(区)教师资格认定体检医院一览表

5.无犯罪记录证明
(1)内地申请人无需个人提交无犯罪记录证明。申请人的无犯罪记录证明,由教师资格认定机构统一到有关部门核查。
(2)港澳台居民申请认定中小学教师资格的无犯罪记录证明,由申请人自行到香港特别行政区、澳门特别行政区和中国台湾地区的有关部门开具,具体的办理程序请咨询当地相关部门。香港特别行政区、澳门特别行政区申请人开具无犯罪记录证明所需的《无犯罪记录证明函件》(附件2、3),由申请人填写后交给现场确认点,待省级机构填写盖章完毕后,通知申请人到认定机构领取。港澳申请人的有无犯罪情况经港澳相关部门核查后,核查结果会反馈到出具函件的省级机构,省级机构再将核查结论通知有关认定机构作为认定依据。中国台湾地区申请人的无犯罪记录证明,由申请人自行到中国台湾地区相关部门开具,直接向申请认定的认定机构提交。
6.近期免冠正面1寸彩色白底证件照。
特别提示:网上报名时上传照片和教师资格证书持证人粘贴照片统一使用近期免冠正面1寸彩色白底证件照。
7.申请认定中等职业学校实习指导教师资格的人员,除提供以上资料外,还需提供专业技术职务证书或工人技术等级证书原件。
8.参加国家中小学教师资格考试取得的《中小学教师资格考试合格证明》和纳入免试认定中小学教师资格改革范围的教育类研究生、师范生的《师范生教师职业能力证书》可通过中国教师资格网在线验证,无需提供原件。
(四)领取教师资格证
各认定机构完成审核工作后,将依据审核情况做出认定结论,并为符合认定条件的申请人制作教师资格证书。申请人凭本人身份证、学历证书原件(应届毕业生)到受理认定的机构指定地方领取《教师资格证》和《教师资格认定申请表》各一份(《教师资格认定申请表》须由申请人递交给本人人事档案所在的管理部门,归入本人人事档案,遗失责任自负)。
部分认定机构提供邮寄服务,申请人可以在报名时选择邮寄服务(邮费到付)。领取《教师资格证》《教师资格认定申请表》的时间和地点详见下表。特别提醒:应届毕业生需领到毕业学历证书后到现场领取,不支持邮寄。
河源市各认定机构领取教师资格证时间一览表

四、其他注意事项
(一)申请人须本人进行网上报名和现场审核确认,并对所填报的个人信息及提供的现场审核材料的准确性、真实性负责。禁止学校或任何机构替代报名,对由他人替代报名影响本人申请教师资格的,责任由申请人本人承担。
(二)“教师资格管理信息系统”对申请人的身份、学历、普通话、《中小学教师资格考试合格证明》《师范生教师职业能力证书》等信息进行在线核验,申请人须填报真实准确的个人信息方可通过上述信息的核验。
(三)申请人网上报名时上传的照片应与体检、现场审核提交的照片同底,并符合要求,如因照片不合格而影响本人申请教师资格证的,责任由申请人本人承担。
(五)请申请人按认定机构规定时间、地点和要求进行网上申报、体检和现场确认。因错过申报时间、选错认定机构或现场确认点、申报信息有误或提交材料不全等原因未在规定时间内完成申报工作的,认定机构将不予受理,责任由申请人本人承担。
(六)“在读应届毕业生”申请人,以学籍信息通过教师资格认定的,需在认定通过且如期取得毕业证书后及时在中国教师资格网完成补充学历操作(详见中国教师资格网https://www.jszg.edu.cn—“咨询服务”—“使用手册”栏目的《教师资格认定申请人使用手册》),补充学历审核通过即可查询本人本次教师资格证书。
(七)申请人应在个人承诺书中做出真实无误的承诺,承诺如与事实不符,均属于弄虚作假、骗取教师资格行为。一经查实,相关教育行政部门将依据国家相关法律法规,进行相应处理。
(八)更多中小学教师资格申请认定相关信息,敬请关注“中国教师资格网”、广东省教育厅官方网站和广东省教育厅官方微信(广东教育)、河源市人民政府官方网站(部门集约-河源市教育局)和河源市教育局官方微信(河源教育发布)。如有疑问可参考中国教师资格网导航栏中的“咨询服务”——“常见问题”对照处理,或拨打中国教师资格网咨询电话和当地认定机构咨询电话,广东省各认定机构联系方式见“中国教师资格网”中“咨询服务”栏目下的“各省份认定工作联系方式”。
附件:
1.广东省教师资格申请人员体格检查表
2.无犯罪记录证明函件模板(香港)
3.无犯罪记录证明函件模板(澳门)