2027华南理工大学生物学考研全套资料(627微生物学+830生物化学)【真题答案+笔记题库】
开心田螺
2026-04-05 11:32:48
0

*A-历年考研真题试卷与参考答案*

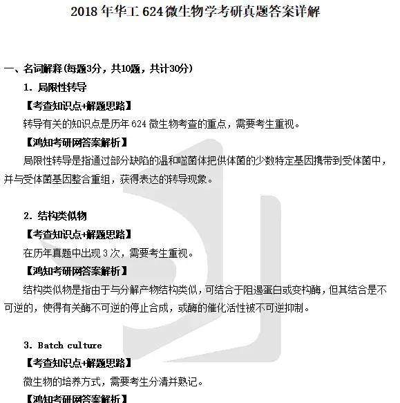
2004-2018,2022年华南理工大学627微生物学考研真题试卷

2010-2018,2022年华南理工大学627微生物学考研真题答案详解

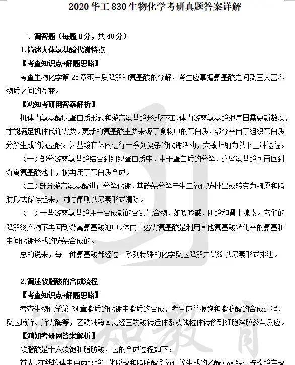
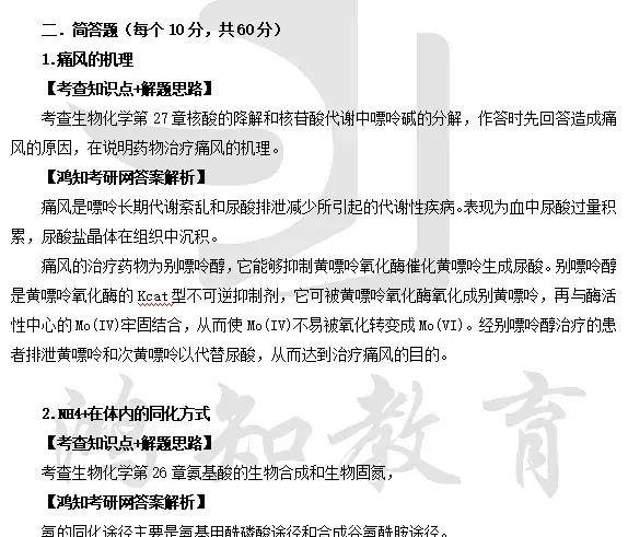
2004-2025年华南理工大学830生物化学考研真题试卷【19年后是回忆版】

2007-2021年华南理工大学830生物化学考研真题答案详解

*B-配套笔记*

《微生物学教程》周德庆

《食品生物化学》(宁正祥)

《生物化学》(王镜岩)

《生物化学》(朱圣庚)上下册

*C-配套题库*

《微生物学教程》周德庆

《生物化学》(王镜岩)上下册

《生物化学》(朱圣庚)上下册

2025-2026选读考书目:

《生物化学》(第三版)王镜岩等主编,高等教育出版社;

《生物化学》(第四版 )朱圣庚,徐长法著,高等教育出版社;

《生物化学》(第三版)(影印版)Garrett R.H.,高等教育出版社;2005

《生物化学与分子生物学实验技术》杨安钢等,高等教育出版社;

《生物化学与分子生物学实验》(自编)。

Trdy Mckee et al: Biochemistry: An Introduction. (2nd Edition), McGraw-Hill Companies, Inc.,科学出版社。

相关内容

热门资讯

河北孟村:普法进校园 向校园欺... “遇到校园欺凌该怎么办?”“哪些行为属于校园欺凌?”近日,在河北省孟村回族自治县代林小学,一场别开生...
“法润中牟”小课堂,开课啦!(... “法润中牟”小课堂(二十七期) 拒绝校园欺凌,护航少年成长 2026年3月,“一女学生被多人殴打”...
天津“鲁班”出海 职教闪亮全球 2016年3月,全球首个鲁班工坊在泰国大城府成功落地。这一由天津原创并率先推动的职业教育国际品牌从此...
全学科学习资料下载渠道揭秘 免费全学科学习资料下载渠道揭秘 」的朋友特别多,确实现在找资料的坑太多了:要么你用的教材版本偏一点就...
多篇论文抄袭!博主举报贾平凹的... 近日,一则关于诗人、西北大学文学院副教授、陕西省青年文学协会副主席贾浅浅涉嫌学术抄袭的指控在网络上引...
“新型啃老”席卷全国:孩子不工... 跟老一辈印象里的啃老完全不一样。以前的啃老,是张嘴要钱、好吃懒做,孩子成年后吃穿用度全靠父母,买房结...
乒乓球世界杯-王楚钦4-1击败... 北京时间4月5日,乒乓球单打世界杯男单半决赛展开较量。世界第一的国乒选手王楚钦4-1击败巴西选手雨果...
教育部:严禁中小学意向登记提前... 本报讯 (新重庆-重庆日报记者 李周芳)近日,教育部办公厅印发通知,对开展中小学阳光招生专项行动(2...
哪里找最新中小学学习资料?20... 哪里找免费中小学学习资料?2026最新攻略 做了6年全学段找资料测评,光2025年就接了上千位家长和...