2026宁波大学工商管理学、旅游管理考研资料【2004-2021年宁大812管理学考研真题与答案+笔记题库】
开心田螺
2025-10-10 23:14:25
0

宁波大学商学院

120200 工商管理学

宁波大学昂热大学联合学院

120203 旅游管理

A 真题试卷答案部分:

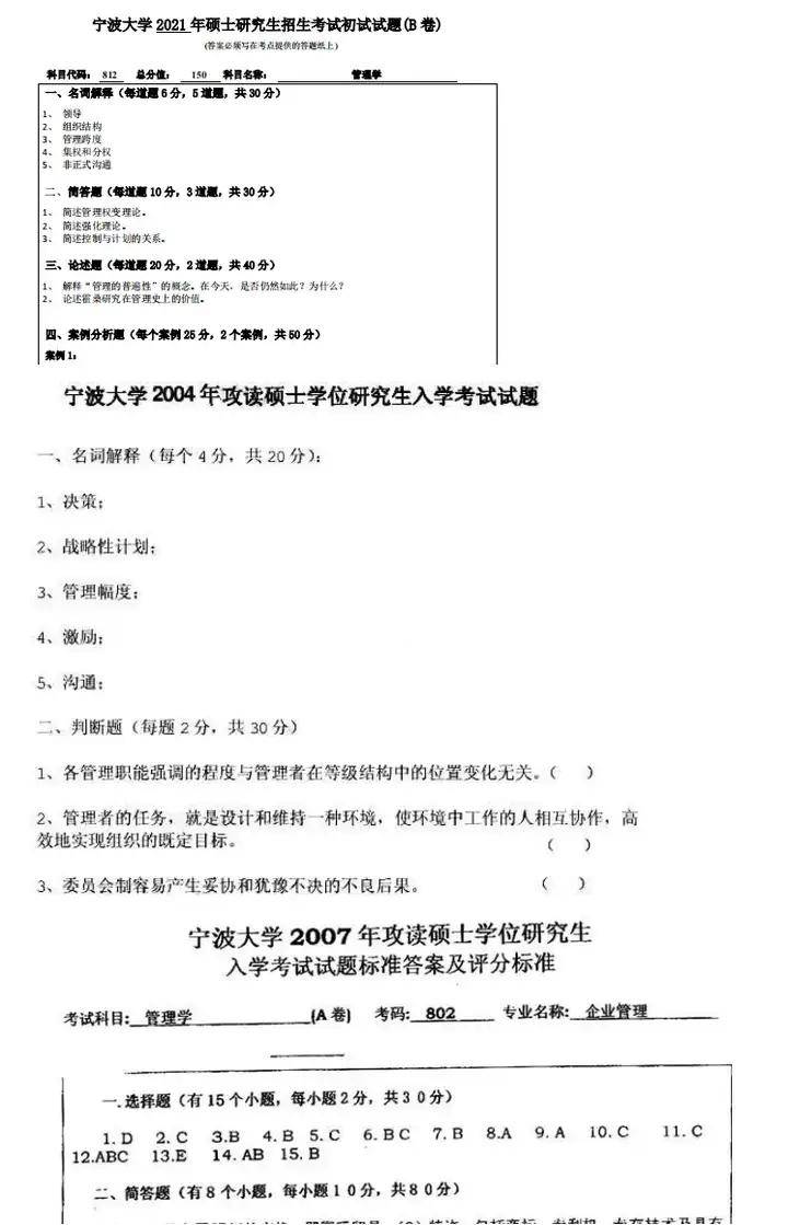
2004-2021年宁波大学812管理学考研真题试卷

2007-2008,2017-2018年宁波大学812管理学考研真题参考答案

B 专业课笔记部分:

《管理学》(罗宾斯第十三版)

《管理学》(周三多第五版)

C 冲刺题库部分

《管理学》(罗宾斯第十三版)

《管理学》(周三多第五版)

===2026宁大考研参考书目===

  1. 《管理学》(第15版),[美]斯蒂芬·罗宾斯 玛丽·库尔特著,刘刚、梁晗、程熙镕、唐寅译,中国人民大学出版社,2022年3月
  2. 《罗宾斯《管理学(第13版)》学习指导》,斯蒂芬–P–罗宾斯(Stephen P. Robbins)、玛丽–库尔特(Mary Coulter)著,刘刚、费少卿、郑云坚译,中国人民大学出版社,2017年4月

相关内容

热门资讯

研招专栏|中南大学2026年硕... 中南大学2026年预计招收全日制和非全日制硕士研究生分别为5800名和1000名左右(具体以国家下达...
鲁教版八年级下册数学电子课本教... 如需全套各科电子课本PDF版(可下载打印) 请关注公众号“禾沐教辅网”( ID: hemujiaof...
浙江全省已推行中小学春秋假,多... 2025年10月9日,绍兴市教育局正式发布关于实施中小学春秋假制度的意见。至此,浙江省11个设区市均...
日本如何托举退学、无薪实习、冷... 当我们的孩子还在为“标准答案”而刷题,为一次考试排名而焦虑时,在日本,一位曾经的“大学退学生”,正因...
鲁教版九年级下册数学电子课本教... 如需全套各科电子课本PDF版(可下载打印) 请关注公众号“禾沐教辅网”( ID: hemujiaof...
鲁教版六年级上册数学电子课本教... 如需全套各科电子课本PDF版(可下载打印) 请关注公众号“禾沐教辅网”( ID: hemujiaof...
鲁教版七年级上册数学电子课本教... 如需全套各科电子课本PDF版(可下载打印) 请关注公众号“禾沐教辅网”( ID: hemujiaof...
慈溪市城区小学美术“教坛新秀”... 为加速青年美术教师专业成长,全面提升城区小学美术教师的课堂教学水平与综合素养,9月26日,在慈溪市明...
鲁教版七年级上册数学电子课本教... 如需全套各科电子课本PDF版(可下载打印) 请关注公众号“禾沐教辅网”( ID: hemujiaof...
鲁教版六年级上册数学电子课本教... 如需全套各科电子课本PDF版(可下载打印) 请关注公众号“禾沐教辅网”( ID: hemujiaof...