如需全套各科电子课本PDF版(可下载打印)
请关注公众号“禾沐教辅网”( ID: hemujiaofu )
关注后自动获取资料合集(包含下列推荐资料)
500T学习资料分享
同步25年秋季学校教学进度持续更新.......





















































































































































































鲁教版六年级下册数学电子课本的目录如下:
第五章 基本平面图形
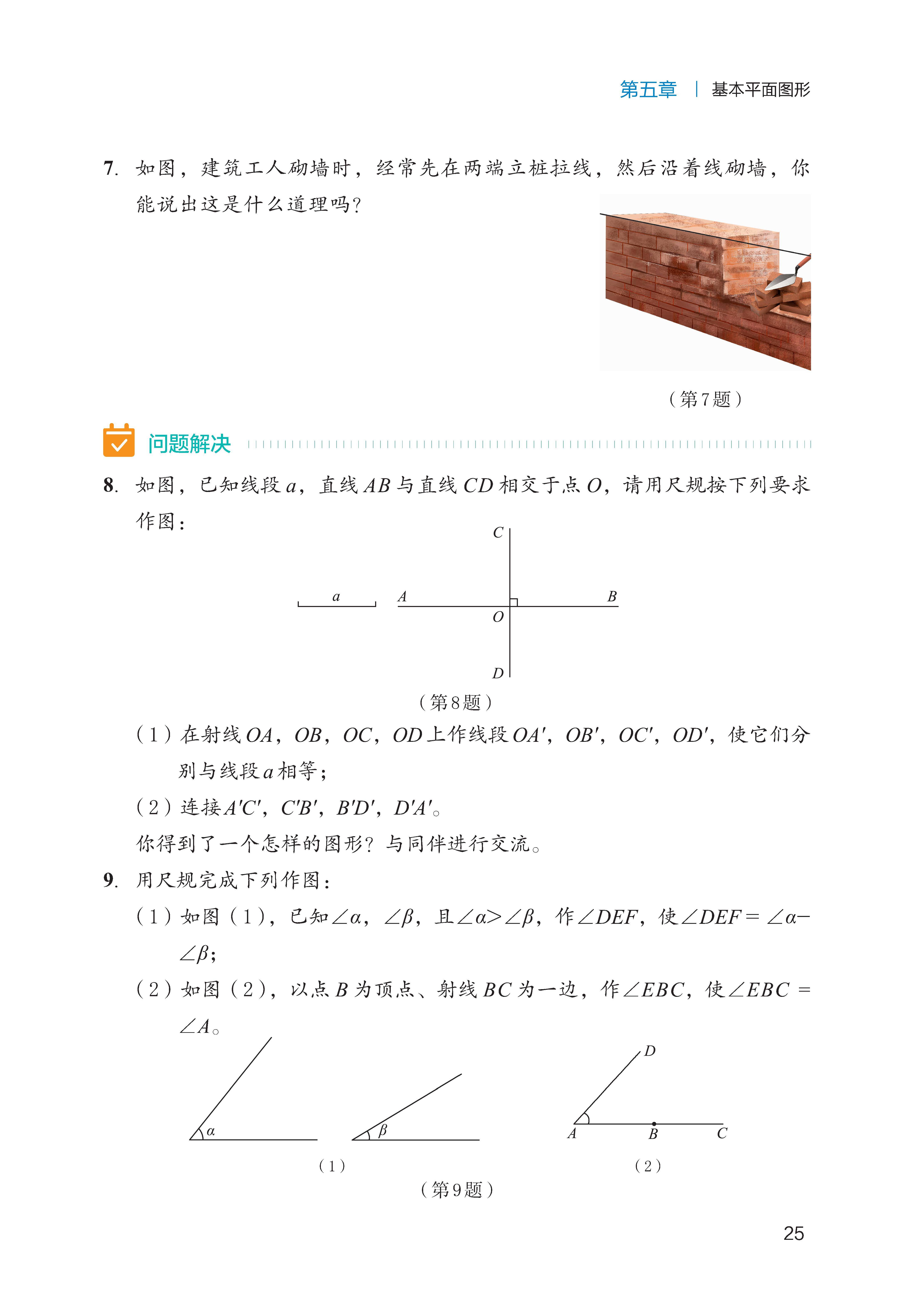
线段、射线、直线
比较线段的长短
角
角的比较
多边形和圆的初步认识
回顾与思考
第六章 整式的乘除
同底数幂的乘法
幂的乘方与积的乘方
同底数幂的除法
零指数幂与负整数指数幂
整式的乘法
平方差公式
完全平方公式
整式的除法
回顾与思考
综合与实践:设计自己的运算程序
第七章 相交线与平行线
两条直线的位置关系
探索直线平行的条件
平行线的性质
用尺规作角
回顾与思考
第八章 数据的收集与整理
数据的收集
普查和抽样调查
数据的表示
统计图的选择
回顾与思考
综合与实践:关注人口老龄化
第九章 变量之间的关系
用表格表示变量之间的关系
用表达式表示变量之间的关系
用图象表示变量之间的关系
回顾与思考
鲁教版六年级下册数学课本目录包含五章核心内容,各章节的学习重点和难点明确,既承接上册知识,又为初中后续数学学习奠定基础。以下是分章节的详细梳理:
第五章 基本平面图形
学习重点
核心概念的理解与区分:明确线段、射线、直线的定义及区别(如端点数量、延伸性),掌握角的定义(静态:由公共端点的两条射线组成;动态:一条射线绕端点旋转形成)、表示方法(用三个字母、一个字母或数字表示)。
图形的度量与比较:
会用刻度尺测量线段长度,能借助圆规或叠合法比较线段长短,理解 “两点之间线段最短” 的基本事实。
会用量角器测量角的度数,能通过叠合法或度量法比较角的大小,掌握角的单位换算(1°=60′,1′=60″)。
基础图形的认知:认识多边形(从边数区分三角形、四边形、五边形等)的定义,了解圆的基本元素(圆心、半径、直径、弧、扇形)。
学习难点
射线、直线的 “无限延伸性” 理解:小学阶段接触的图形多为有限长度,初中首次接触 “无限延伸” 的射线和直线,容易因具象思维局限,难以准确理解其特性(如 “过两点有且只有一条直线” 的唯一性)。
角的动态定义与实际应用:部分学生对 “射线旋转形成角” 的动态过程理解困难,尤其在判断生活中 “旋转形成的角”(如时钟指针夹角)时,容易忽略旋转方向和范围。
第六章 整式的乘除
学习重点
幂的运算规律:熟练掌握同底数幂的乘法(
a
m
⋅a
n
=a
m+n
)、幂的乘方(
(a
m
)
n
=a
mn
)、积的乘方(
(ab)
n
=a
n
b
n
)、同底数幂的除法(
a
m
÷a
n
=a
m−n
,
a
=0
),并能灵活运用(如逆用公式简化计算)。
特殊指数幂的意义:理解零指数幂(
a
0
=1
,
a
=0
)和负整数指数幂(
a
−n
=
a
n
1
,
a
=0
)的定义,避免与 “负数的幂” 混淆。
整式的乘除运算:
整式乘法:掌握单项式 × 单项式、单项式 × 多项式(分配律)、多项式 × 多项式(展开后合并同类项)的法则。
乘法公式:熟练运用平方差公式(
(a+b)(a−b)=a
2
−b
2
)和完全平方公式(
(a±b)
2
=a
2
±2ab+b
2
),能识别公式适用的结构(如 “两项和 × 两项差” 用平方差,“两项和 / 差的平方” 用完全平方)。
整式除法:掌握单项式 ÷ 单项式、多项式 ÷ 单项式(分配律)的法则。
学习难点
幂的运算公式的逆用与符号处理:
逆用公式(如
a
m+n
=a
m
⋅a
n
)时,容易忽略指数的关系;
涉及负数或字母符号时(如
(−a)
2
与
−a
2
的区别),容易混淆符号结果。
乘法公式的灵活应用:
完全平方公式中 “中间项
±2ab
” 的符号和系数容易遗漏(如
(a−b)
2
误写成
a
2
−b
2
);
对 “变形后符合公式” 的式子(如
(2x+3y)(−2x+3y)
可转化为
(3y+2x)(3y−2x)
用平方差),难以快速识别结构。
多项式 × 多项式的展开与合并同类项:项数较多时(如三项式 × 三项式),容易漏乘某一项或合并同类项出错。
第七章 相交线与平行线
学习重点
相交线的核心概念:认识对顶角(相等)、邻补角(和为 180°),掌握垂直的定义(两条直线相交成 90°)、性质(过一点有且只有一条直线与已知直线垂直)及点到直线的距离(垂线段最短)。
平行线的判定与性质:
判定:能根据 “同位角相等”“内错角相等”“同旁内角互补”,判断两条直线平行;
性质:已知两条直线平行,能推出 “同位角相等”“内错角相等”“同旁内角互补”;
明确 “判定”(由角的关系推线平行)与 “性质”(由线平行推角的关系)的逻辑区别。
尺规作图:掌握用尺规 “作一个角等于已知角” 的步骤(定圆心、画弧、找交点),理解作图的依据(全等三角形的判定)。
学习难点
平行线判定与性质的混合运用:在复杂图形(如多条直线相交、含辅助线)中,难以快速识别 “同位角、内错角、同旁内角”,且容易混淆 “判定” 和 “性质” 的逻辑顺序(如用 “线平行” 推 “角相等” 时,误写为判定依据)。
“点到直线的距离” 与 “垂线段” 的区别:容易将 “垂线段”(图形)与 “点到直线的距离”(垂线段的长度,数量)混淆,如描述时误说 “垂线段是点到直线的距离”。
尺规作图的逻辑理解:部分学生仅记住 “步骤”,但不理解 “为什么这样作图能得到等角”(依据弧长相等即半径相等,构造全等三角形),导致作图后无法验证正确性。
第八章 数据的收集与整理
学习重点
数据收集的方法:明确 “普查”(对全体对象调查,如人口普查,结果准确但范围大、成本高)和 “抽样调查”(对部分对象调查,如抽查产品质量,范围小、效率高但有误差)的适用场景,能根据问题选择合适的调查方式。
数据的表示与统计图选择:
掌握条形统计图(直观比较不同类别数据的数量)、折线统计图(反映数据的变化趋势)、扇形统计图(表示各部分占总体的百分比)的特点;
能根据数据需求选择合适的统计图(如 “比较不同班级的人数” 用条形图,“看一周气温变化” 用折线图,“看各科目成绩占总分的比例” 用扇形图)。
数据的分析基础:能从统计图中提取关键信息(如最大值、最小值、百分比、变化趋势),并进行简单解读(如 “扇形图中某部分占比 30%,表示该部分占总体的 3/10”)。
学习难点
抽样调查的 “样本代表性” 理解:难以判断样本是否合理(如调查全校学生身高,仅抽样一年级学生则样本不具代表性),容易忽略 “样本需随机、均匀” 的原则。
扇形统计图的计算与绘制:
计算某部分对应的圆心角(圆心角 = 360°× 该部分占比)时,容易出错;
绘制时难以准确分配各部分的扇形面积,尤其当占比接近时。
多统计图的综合解读:面对同一组数据的不同统计图(如条形图 + 折线图),难以整合信息进行全面分析(如 “从条形图看数量,从折线图看变化,结合得出结论”)。
第九章 变量之间的关系
学习重点
变量的概念理解:明确 “变量”(变化的量,如时间、温度)和 “常量”(不变的量,如速度不变时的速度),能区分 “自变量”(主动变化的量,如时间)和 “因变量”(随自变量变化的量,如路程)。
变量关系的三种表示方法:
表格:能从表格中读取自变量与因变量的对应值,发现变化规律(如 “时间每增加 1 小时,路程增加 60 千米”);
表达式:能根据实际问题列出因变量关于自变量的表达式(如路程
s=60t
,其中
t
是时间),并代入求值;
图象:能识别图象的横纵轴(分别对应自变量、因变量),从图象中读取信息(如 “图象上某点的横坐标是 2,纵坐标是 120,表示时间 2 小时时路程 120 千米”),理解图象的趋势(上升表示因变量随自变量增大而增大,下降则相反)。
学习难点
图象的解读与实际意义关联:
容易混淆横纵轴对应的变量(如误将 “纵轴当自变量,横轴当因变量”);
对图象中 “水平线段”(表示因变量不变,如 “图象水平段表示时间增加但路程不变,即物体静止”)的实际意义理解困难。
从实际问题到表达式的转化:难以将文字描述转化为数学表达式(如 “一个长方形的长是 5cm,宽为
x
cm,面积
y
与
x
的关系”,需明确
y=5x
),容易忽略变量的取值范围(如宽
x>0
)。
三种表示方法的转化:如 “根据表格数据写出表达式”“根据表达式画出图象”,尤其当规律不明显(如非线性关系,如
y=x
2
)时,转化难度较大。
上一篇:“玩”自媒体须理性谨慎