近期,各省2026年普通高等学校招生考试报名工作陆续启动,目前已有16省公布2026年普通高考报名政策与时间安排。
高考报名是考生获取高考资格、参与后续升学流程的首要环节。考生须在规定时间内完成网上申请、信息采集及资格审核等步骤,请考生及家长认真对待每一步,以确保整个流程顺利推进。
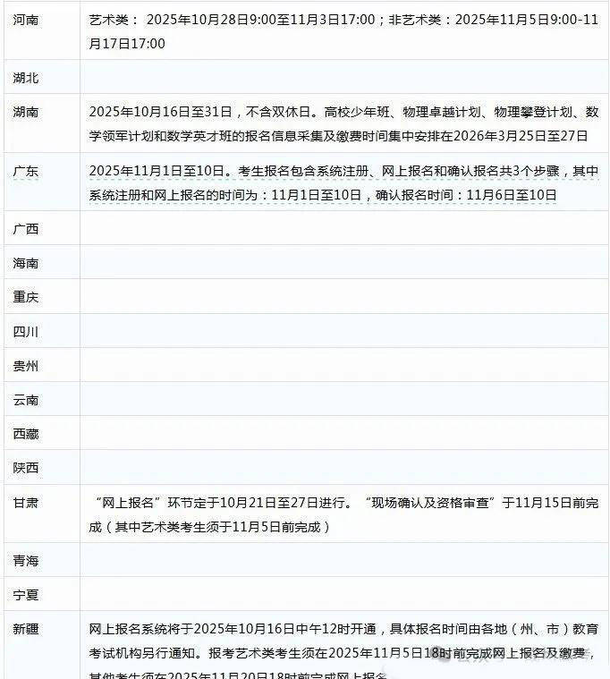
多地高考报名时间确定
目前,已有16省市确定2026普通高考报名时间。具体时间如下:


注:以上日程如有变动,以省招办公布的最新信息为准。
特别提醒:目前,山东省还未发布2026年高考报名安排,小编根据往年发布的情况梳理了高考报名中三大注意事项,仅供大家参考,具体安排以省考试院发布的最新政策为准。也提醒考生,及时关注山东省教育招生考试院官网,切勿错过重要信息。
01
报名时间勿错过
根据我省往年时间安排,高考报名时间在10月下旬,大致分为:网上填报信息、网上资格审核、确认缴费等。请考生及家长及时关注山东省教育招生考试院发布的报名方式与时间安排,明确信息采集、条件申报、资格审核等环节的具体要求,严格按照统一安排,在规定时间内办理报名。
网上填报信息过程分为登录报名网站(https://wsbm.sdzk.cn)、查看提示信息、注册个人信息、上传个人照片、网上签订《考生诚信报考承诺书》、填写个人信息及提交信息等步骤。其中在上传个人照片部分,往年对照片采集的基本要求如下,考生可提前准备:
编辑

网上资格审核包括确认身份、审核报考资格等。
确认缴费。资格审核通过的考生在网上缴费时,先确认个人报名信息无误后,再按照规定缴纳相关费用。
此外,考生在高考报名时需要提前准备好相关材料。根据往年安排,考生需要准备户口簿、居民身份证、学籍或学历证明材料,请考生提前核实,确认材料有效性。
非应届高级中等教育学校毕业生应按要求上传高级中等教育学校毕业证书或结业证书或主管部门出具的同等学力证明材料,一并上传本人户籍证明材料(包括户口本盖章页、家庭索引页和本人页)。
具有外省户籍且学籍在我省的高级中等教育学校应届毕业生报考,在网上信息填报时应上传本人户籍证明材料(包括户口本盖章页、家庭索引页和本人页)。
具有我省户籍且学籍在省外的高级中等教育学校应届毕业生报考,在网上信息填报时应上传学籍所在省份学籍管理行政部门出具的高级中等教育学校学籍证明,其中省外普通高中应届毕业生报考夏季高考的还需上传高中学籍所在省份省级教育相关部门出具的普通高中学业水平合格考试成绩证明。
如果考生没有身份证,或者身份证遗失或即将过期的,应尽快办理或换领新证。
02
报考类型勿错填
我省高考报考科类为:普通类、艺术类、体育类、春季高考招生。其中,体育类专项为:田径、篮球、排球、足球、乒乓球、体操、武术、健美操。
艺术专业类别选项为:美术与设计类、书法类、舞蹈类、音乐类、播音与主持类、表(导)演类、戏曲类。
春季高考分为30个专业类别,分别为现代农艺、烹饪、畜牧养殖、建筑、机械制造、设备维修、机电技术、自动控制、电气技术、电子技术、化工与环境、服装、车辆维修、运输、数字媒体、网络技术、软件与应用技术、医学技术、药学、护理、财税、市场营销、电子商务、国际商务、物流管理、酒店管理、旅游管理、公共服务与管理、学前教育、艺术设计等。
考生可选择报考春季高考、夏季高考或两者兼报,报名时请注意自身报考类别,认真阅读相关规定,按要求填报相应选项,避免因错填、漏填影响报考资格。
报考艺术类、体育类的考生,在完成高考报名相关手续的同时,还需明确是否需同步完成统考报名及缴费,务必严格按照规定的报名时间与填报要求操作。
高校专项计划、地方专项计划等招生仅限符合条件的农村应届和农村往届考生报考。并办理资格申报、审核手续,才能认定相关资格。有意向报考此类专项计划的考生,需密切关注具体政策。
03
考生号、密码勿忘记
在此特别提醒:我省在高考整个招生录取期间,含高考报名、缴费、打印准考证、填报志愿、录取查询等环节,均使用登录密码和反馈给考生的短信验证密码。考生务必妥善保管本人登录密码和短信验证密码,任何单位和个人不得使用、盗用考生本人账户和密码,不得干预考生高考报名、密码设置及志愿填报等过程。因考生本人泄露密码而造成的一切后果由考生本人承担。
此外,为保障考生顺利参加高考、录取和高校学籍注册工作,考生在高考报名之后,直到高校新生入学报到期间,不应更改姓名和身份证号等关键信息,如有特殊情况应及时报告报名地县级教育招生考试机构,因考生更改姓名、身份证号等关键信息造成的遗留问题由考生本人承担。