2026新教材沪教版高中数学选择性必修一电子课本(PDF高清版)
开心田螺
2025-12-06 10:40:19
0

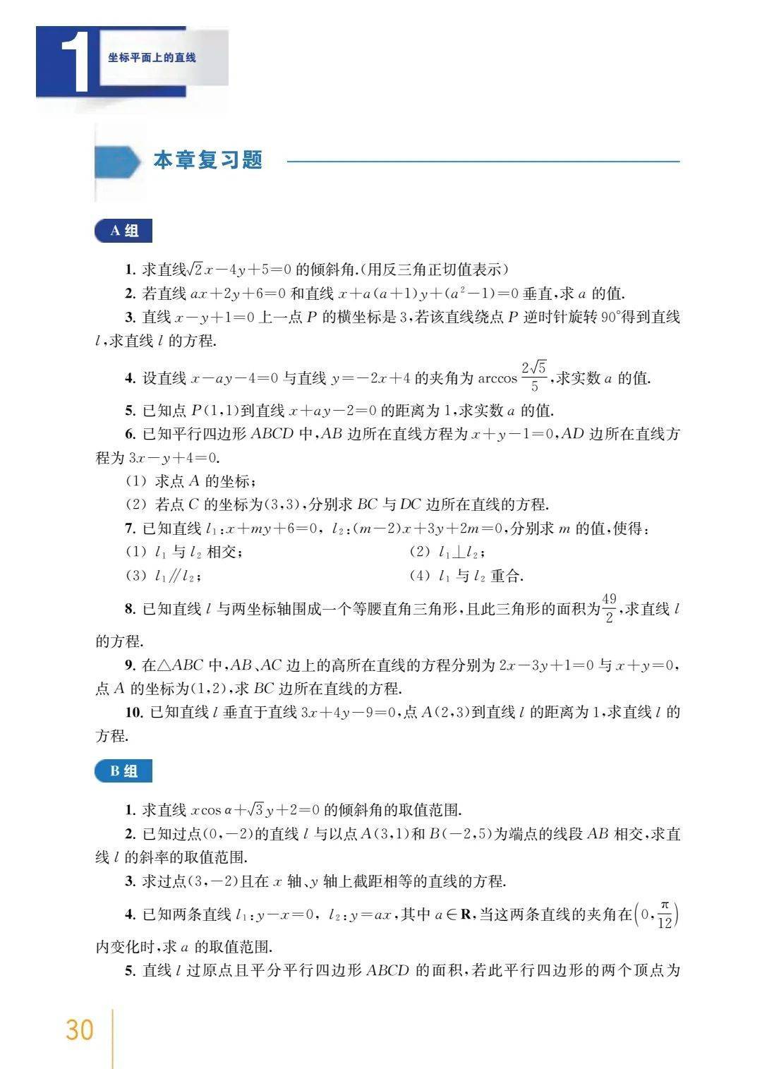
为了帮助高中生自主预习与有效复习,我们整理了2026新教材沪教版高中数学选择性必修一电子课本,教材突出跨学科思维与实际应用能力的培养,下面以图片的形式呈现给大家,希望可以帮助到大家。

如需全套高中电子课本PDF版,请关注公众号“学霸书包”(ID:k12ziliao)回复:“电子课本

沪教版高中数学选择性必修一电子课本在线阅读

《2026新教材沪教版高中数学选择性必修一电子课本》就为您介绍到这里,资源来源于网络,仅为学习交流之目的进行分享,其版权均归原出版社及作者所有。

相关内容

热门资讯

三升四年级数学【除数是一位数的... 三升四年级数学暑假专项练习:除数是一位数的除法,2026年衔接必备! 强烈推荐家长和孩子们使用【天...
2026新北师大版六年级英语(... 北师大版六年级英语(下册) 电子课本可以方便大家随时随地预习或复习课本知识,为此,我们找到北师大版六...
把更名大学列入“一号工程”!湘... 3月4日下午,湖南工程学院召开“一号工程”师资队伍和科学研究推进会。学术副校长丁选明表示,师资队伍和...
同学聚会的尴尬场面,不是你有心... 校服藏在衣柜里,情感藏在心里面,高中是一个人生转折点。从这之后就是每个人的改变。可能有些人外出打工,...
教资考前丢证件 灌南公安十分钟... 扬子晚报网3月9日讯(通讯员 王立前 高小玲 记者 张凌飞)3月7日上午,在江苏省灌南县教师资格证考...
研究生0基础如何完成期刊论文?... 对于研究生而言,手里面有期刊论文是很重要的,正因为如此,不少人都希望能够知道快速完成期刊论文的方法和...
权威发布|浙江农林大学2026... 浙江农林大学 2026年退役大学生士兵 免试专升本招生简章 第一章 总则 第一条 为规范退役大学生...
26新版六年级下册语文【优干线... 今天为大家分享:《优干线情境新卷・语文六年级下册》以单元回顾、专项突破、阶段复习为核心框架,通过单元...
浙江大学三大硬核数据解密:这所... 浙江大学三大硬核数据解密:这所百年学府为何稳居中国高校第一梯 翻开中国高等教育版图,浙江大学犹如一颗...
指南者留学学姐说:港硕考公可行... 一、留学契机 我本科就读于华中师范大学汉语言文学专业,是一所 211 师范院校,在校期间始终保持优异...