
过年回家,在外地工作的单身小姨们迎来的第一道考题,既不是七大姑的薪资盘问,也不是八大姨的催婚连环局,而是辅导小外甥的三年级数学作业。

比如说这种题,经历过 “ 五年高考三年模拟 ” 的成年人第一反应都是用数学方程式来算,但这是小学三年级的思维训练题,小外甥根本没学到 “ xy ”。于是,在全家老少抓耳挠腮要怎么解释这道题的时候,小外甥说出了那句:“ 实在不行问问 AI 吧。”
于是我把题目发给灵光,并输入了非常简单的提示词:“ 这是一道小学三年级的数学题,帮我用小学生能听懂的方式来解题 ”,发现它真的像助教一样,不仅给出了答案和解题步骤,甚至还直接生成了核心易错点和举一反三的例题。

最神奇的是,算下来,“ AI ” 这个概念从出现到现在其实已经 60 多年了,前两年春节,AI 还只是一线城市打工人的专属工具,今年再回老家,它已经攻下老家客厅,渗透进了全家老小的日常。
于是,这个春节,AI 不再是遥远的科技概念,而是所有人都触手可及的一种 “ 解决问题 ” 的现实的工具,并且在这个春节悄悄消解了不少耗时耗力的 “ 麻烦 ”。
独当一面的 90 后,靠灵光一键生成全家游的详细攻略;放假在家的大学生弟弟妹妹,躺着就能用语音让千问帮忙解决家里人布置的 “ 跑腿购物任务 ”;上小学的外甥,不仅会攥着大人的手机和元宝玩成语接龙赢红包,甚至还会让 AI 生成拜年视频一键群发;就连守着电视看春晚的爷爷奶奶,也恨不得打开豆包参与互动,试图 “ 抽个机器人回来 ”。
当 AI 渗透进千家万户的生活缝隙,这场发生在客厅里的 “全民普及”,也成为了各大科技厂商的新春练兵场。

成年人的世界,比 “ 年味 ” 先来的,是一堆 “ 待办 ”。比如 “ 带娃 ” 是很多家长在长假最大的 “ 麻烦事儿 ”。
一到每年寒暑假,带娃的焦虑最先缠上家长。要先绞尽脑汁制定合理的作息表,既要保证孩子的睡眠和玩耍时间,又要督促作业按时完成,为了让孩子合理利用假期,家长还要翻遍各类育儿博主的分享,筛选适合自家孩子的学习内容,再逐字逐句转化成孩子能听懂的语言,耗时又费力,到最后永远是家长们累的身心俱疲。
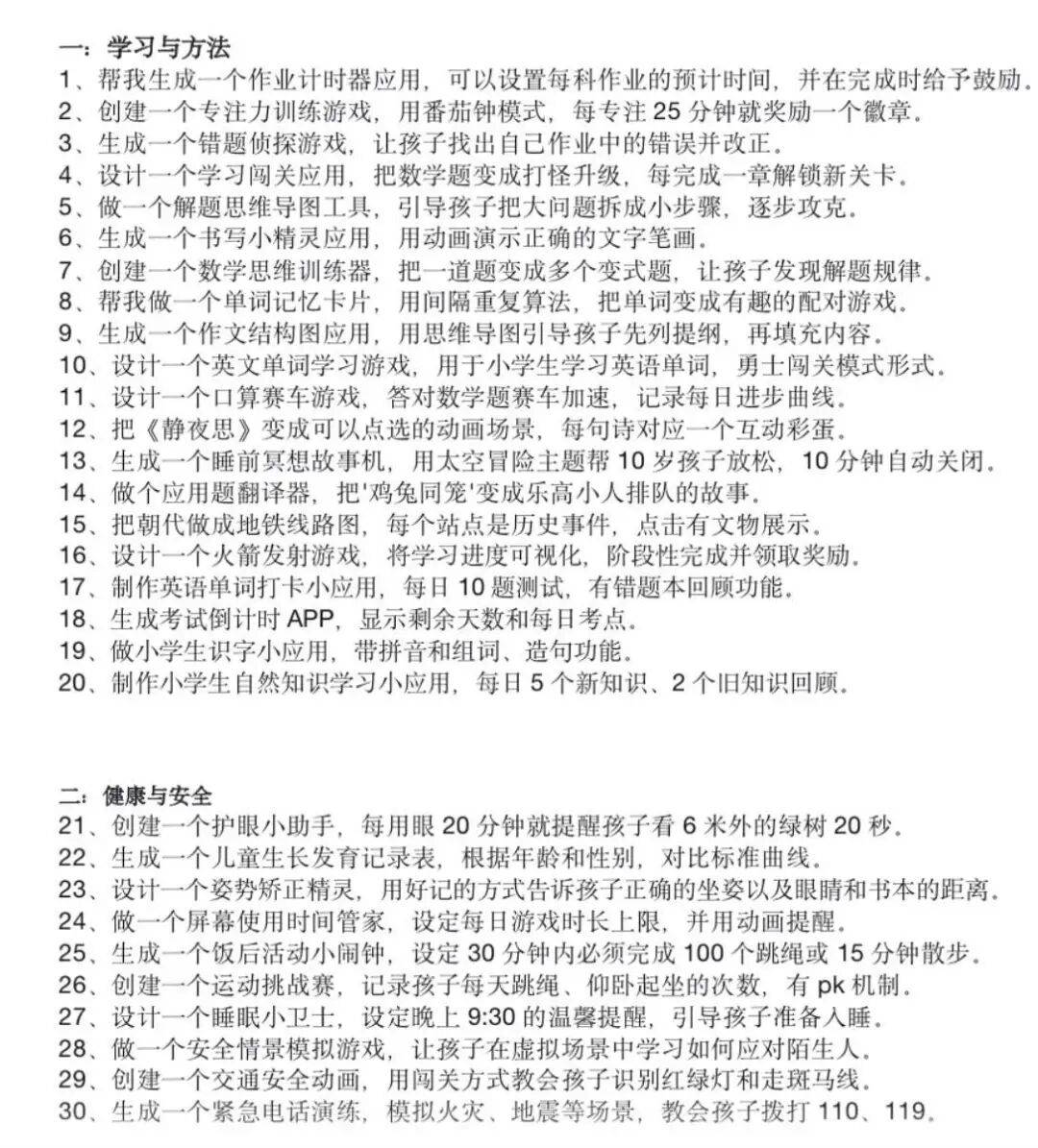
今年春节,家长圈最先流行的是《 小学生父母必学的 50 句灵光生成指令 》.PDF。他们借助灵光生成 “ 健康小马驹作息系统 ”,用卡通小马的形象记录孩子的睡眠、运动、学习时长,让孩子在趣味互动中养成规律作息。或者直接生成贴合自家孩子年龄、性格的“作业闯关计划表”,把枯燥的作业拆解成闯关任务。

我们随意选了 PDF 里的其中一条指令输入进灵光:“ 制作英语单词打卡小应用,每日 10 道测试题,有错题本回顾功能 ”,并且加上使用者的基本信息,比如 “ 小学三年级,以基础日常口语能用到的词汇为主 ”。
如视频所示,灵光在对指令进行分析后,按照要求生成了一个可以直接使用的英语单词打卡小应用,根据提示词,如果答错则会自动计入错题本,并且可以返回首页针对错题进行复习,相当于直接用一句话生成了简易版的 “ 多邻国 ”。
灵光还提示到,这个小应用像是搭好了一个可以慢慢添砖加瓦的小屋,“ 如果后续想加点新功能,或者调整练习节奏,随时可以一起试试看 ”。并给出了 “ 加个单词发音功能 ”、“ 连续答对触发星星雨 ” 这样的改进建议。
对很多普通用户来说,其实写出 “ 完美 ” 提示词还是一个难题,所以简单的提问总是让 AI 显得有些 “ 没人味儿 ”。但在教育场景里,比起家长先用 AI 查询、再费力转化成孩子能理解的语言,灵光更擅长让复杂变简单。不用生硬说教,也不必二次转述,直接通过图文、动画、甚至 00 后最容易接受的 “ 小游戏应用 ” 的方式,让枯燥的知识自带吸引力。

今年春节假期长、放假早,不少人在过完除夕之后就开启了新年旅程。全国各个旅游景区爆满。马蜂窝大数据显示,在长假效应推动下,5 天以上的长线出游订单量占比达到 59.6%,人均出游天数达 6.4 天,较去年增加半天,家庭亲子客群占比达 68%,“ 三代同游 ” 占比更是高达 34% 。
值得一提的是,今年的出游,不少家庭直接选择了让 AI 当 “ 管家 ”。
相比日常出游,春节假期带着全家人出门不仅要提前几个月多方比价、做攻略,光是挑选靠谱的导游、讲解员就耗费不少心力,更别说兼顾老人的游览节奏和孩子的兴趣点。
在 AI 的协助之下,这些繁琐难题都找到了解法,把这些麻烦变成 “ 一句话的事儿 ”。
比如有 J 人特种兵直接用灵光手搓了一个既能随手记录开销、又能精准规划旅游目的地的小应用,甚至连路程时间都一目了然;还有网友为了尽量减少矛盾,直接把全家人的 MBTI 输入进去,一键生成了能够包容所有人的方案。

还有热门打卡点人挤人,好不容易轮到你拍照,出片却是废片,谁懂!不过眼尖的网友早就发现了 AI 修图的潜力,一张照片,一个指令,朋友圈一堆赞。

春节出游少不了逛博物馆。以前,游客们要么是走马观花式地看一眼就走,要么就是花大价钱 “ 赌 ” 一个知识底蕴丰厚的导游、讲解员。但今年不同的是,用灵光逛博物馆正在成为一种新风尚,它不仅可以规划最佳独享路线,还能对文物做讲解,补充背后时代文化知识。

从出游方案到拯救废片,从告别流水式打卡到看见丰厚的历史底蕴,当越来越多人选择旅行过春节的时候,AI 正在成为最合适的旅游搭子。

在解决麻烦外,AI 存在的更重要的意义是,让普通人在这个长假里得以用最低成轻松触摸到了 “ 创作 ” 的乐趣,解锁属于自己的创意表达。
今年春晚,王菲的水滴耳钉和《 你我经历的一刻 》再度走红,引发网友们用 AI 展开的各类二创热潮。大家用天后的 “ 春晚句式 ”,加上自己的生活经历细节,用灵光生成了《 你我经历的过年加班 》、《 你我经历的煎饼果子 》等各种词曲上头的好玩音乐。还有网友尝试把自己 2025 年的经历告诉灵光,然后生成独属于自己版本的《 你我经历的 2025 》,作为自己的过去一年的总结。

更普遍的还有各大网友纷纷用豆包、元宝等各种 AI 生成自己猫猫狗狗的 “ 电子年货三件套 ”,设为独属自己的壁纸、头像甚至红包封面。

( 图源小红书博主@祭酒 )
不少人说 AI 创作的内容没有 “ 活人感 ”,但在春节这样一个节点之下,如果将共同的记忆、独特的想法输入 AI,依旧能获得意料之外的惊喜。
事实证明,玩转 AI 无需掌握繁杂的编程语言,无需深究深奥的算法模型,一句清晰、富有创意的自然语言描述,是每个人以最低成本体验 “ 创造内容 ” 的方式。

过去很长一段时间里,人们普遍存在的一个认知误区是老人、小孩之所以不用 AI,是因为数字素养不足、落后于时代、是学习能力跟不上技术迭代的速度。但放到今天再看,这个结论早已站不住脚。
真正的问题在于,过去很长一段时间里,AI 产品从头到尾都陷在 “ 工程师思维 ” 里,本质上是让普通人去迁就技术,而不是让技术适配普通人。而自然语言交互的成熟,直接把这道门槛彻底抹平。所以,今年春节出现的全民 AI 现象,不止是消费端的一次体验升级,而是 AI 技术正式从 C 端试水、小众尝鲜迈入全民可用、全民在用的普惠时代。
任何科技的终点都是普适性,而普适性的意思是让一项技术不是只服务于科研、金融、工业等专业领域,而是像电力、互联网一样,下沉为社会的通用基础能力,无处不在、随手可得。
于是,今年 AI 最妙的简化就是把春节的麻烦都变成了 “ 说句话的事 ”,恰如春节里上至 90 岁的退休教师,下至 10 岁稚子,都能在灵光的陪伴下,让逛博物馆变简单。
从这个意义上说,春节全民 AI,不止是一次节日热潮,更是一场数字平权的实现,也许就像王菲歌里唱得那样:“ 穿过所有的未来,终于才明白,就是现在。”