今天分享的是:智联招聘:2025中国新就业形态报告
报告共计:34页
2025中国新就业形态报告核心内容总结
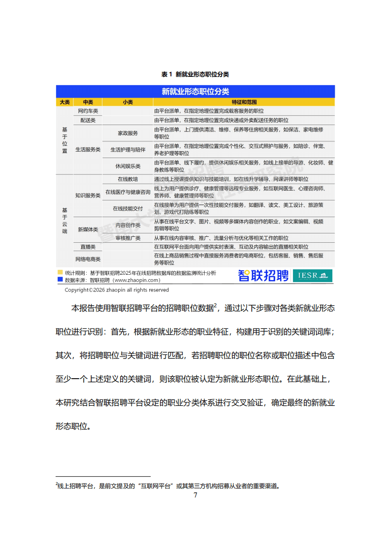
暨南大学经济与社会研究院与智联招聘联合发布的《2025中国新就业形态报告》,依托平台大数据细化了新就业形态分类体系,从供需两端剖析了这一就业模式的发展特征与趋势,新就业形态也已成为推动高质量充分就业的重要力量。报告将新就业形态按对地理位置的依赖程度分为基于位置和基于云端两大类,并进一步细化出生活服务、知识服务、新媒体等多个子类,不同类型岗位在地域、门槛、薪酬上呈现显著差异。
2025年新就业形态供需实现“双增”,招聘职位数同比增长15.1%,求职人数同比增长11.0%,其中基于位置的职位数增速达28.9%,在线技能交付类职位数更是增长58.7%,成为增长亮点。地域分布上,近七成位置型岗位集中在一线和新一线城市,而云端型岗位需求向三四线城市扩散,突破了空间限制。能力要求与薪酬方面,位置型岗位学历、经验门槛低,超八成岗位月薪在8001-15000元,以中高收入为主;云端型岗位门槛相对更高,部分如在线医疗岗位超三成月薪超15000元,高收入潜力突出。
多个典型新兴职业需求增长显著,游戏代打陪练职位数增速达283.2%,宠物护理/伴宠师、互联网医生增速也近70%和50%,这类岗位因行业发展需求呈现不同的准入特征,如陪诊师门槛“双低”、互联网医生学历刚性经验弹性、宠物护理师重实操经验。而短视频/短剧编导等新媒体岗位则对学历和经验均有较高要求。
新就业形态求职者特征呈现明显的群体分化,女性、年轻人和高学历群体更倾向云端型岗位,男性、中高龄和低学历人群更青睐位置型岗位,位置型岗位也成为中高龄劳动力的重要就业兜底渠道。同时,求职者职业流动具有高度路径依赖和技能延续性,传统线下服务行业劳动力多流向位置型岗位,数字化、现代服务业劳动力则更易转向云端型岗位,前者是线下工作形态的再组织,后者是线上工作方式的延伸。整体而言,新就业形态在拓宽就业渠道、优化人力资源配置上作用凸显,完善职业培训与政策支持将助力其持续健康发展。
(字数:698)
以下为报告节选内容















