2026 春秋北师大版高中数学必修第二册电子版,以平面向量、三角函数、三角恒等变换、解三角形为核心内容,重运算与应用,主要在山东、安徽、河南、陕西等北师大版地区使用。
如需全套电子课本,请关注公众号“桃李百科”回复:“电子课本”
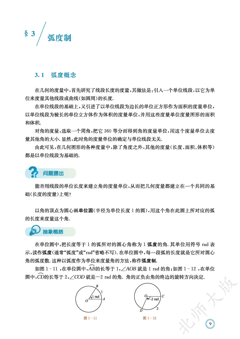
新北师版高中数学必修第二册电子课本在线阅读(此为截图版,获取是高清版)




















高一升高二衔接关键教材!2026春秋北师大版高中数学必修第二册,紧扣新课标与新高考导向,延续北师大版“重探究、强应用、衔接进阶”的特点,承接必修第一册基础,聚焦四大核心模块,是夯实高一数学进阶基础、对接高考中档考点的关键资料。核心知识点精准适配新高考,重点突出、实用性强:一是平面向量,讲解向量的概念、线性运算、数量积及坐标表示,掌握向量在平面几何中的应用,解决夹角、距离等问题,是连接代数与几何的核心纽带;二是三角函数,系统梳理任意角的三角函数、同角三角函数关系、诱导公式,详解正弦、余弦、正切函数的图像与性质,强化运算能力;三是三角恒等变换,重点掌握两角和与差、二倍角公式,熟练运用公式进行化简、求值、证明,突破“角的配凑”核心难点;四是解三角形,吃透正弦定理、余弦定理,能运用两大定理求解三角形边长、角度,计算三角形面积,解决实际应用中的边角问题,同步标注各模块易错点,帮助学生规避误区,平稳衔接高二进阶学习。
该教材使用范围与北师大版必修第一册高度一致,集中覆盖采用北师大版教材体系的地区,未实现全国通用,适配本地教学节奏与新高考规划。核心使用城市及区域如下:山东省全域(济南、青岛、烟台、潍坊、淄博等所有地市高中统一选用,贴合本地新高考命题趋势);安徽省(合肥、芜湖、安庆、蚌埠等多数高中,作为高一进阶核心教材);河南省(郑州、洛阳、开封、南阳等多地示范性高中为主,部分普通高中同步选用);陕西省(西安、宝鸡、咸阳等城市,严格按照教材模块开展教学);此外,四川省部分地市(成都、绵阳等)、广东省佛山市,以及北京、江苏部分民办高中,也将其作为高一数学进阶教材使用。电子课本高清便捷、知识点可检索,公式标注清晰,成为上述地区高一师生预习、复习、备课的必备工具,助力学生扎实掌握核心考点,高效备战新高考。