日前,禅城区祖庙街道发出关于调整社区居委会的公告,对辖区垂虹等14个社区居委会进行调整,撤销体育等11个社区居委会。
调整发布后,家长们对于公办初中学区划分是否变更热议纷纷,核心围绕三中之争!
10月30日,佛山市禅城区教育局发布《关于祖庙街道部分社区居民委员会范围调整、撤销后公办小学、初中原招生地段范围保持不变的公告》,正式回应相关争议。
家长们可以安心了!


禅城教育局表示,为保持公办义务教育阶段学校招生地段相对稳定,本次祖庙街道社区居民委员会范围调整、撤销后,祖庙街道辖区的公办小学、初中原招生地段范围保持不变,仅针对社区调整细化招生地段范围的表述。
人户一致户籍生原则上仍按照原地段安排学位。人户不一致户籍生和政策生统筹安排学位,对口直升学生按照对口直升招生政策录取。
今后若需调整招生地段范围,将结合学位供给及招生工作实际情况,经广泛征求意见后,另行研究。
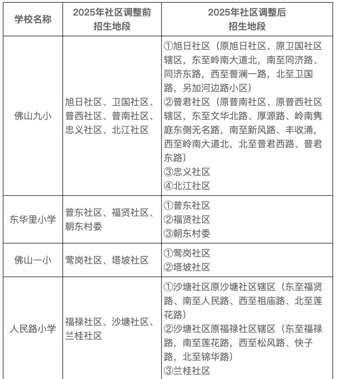
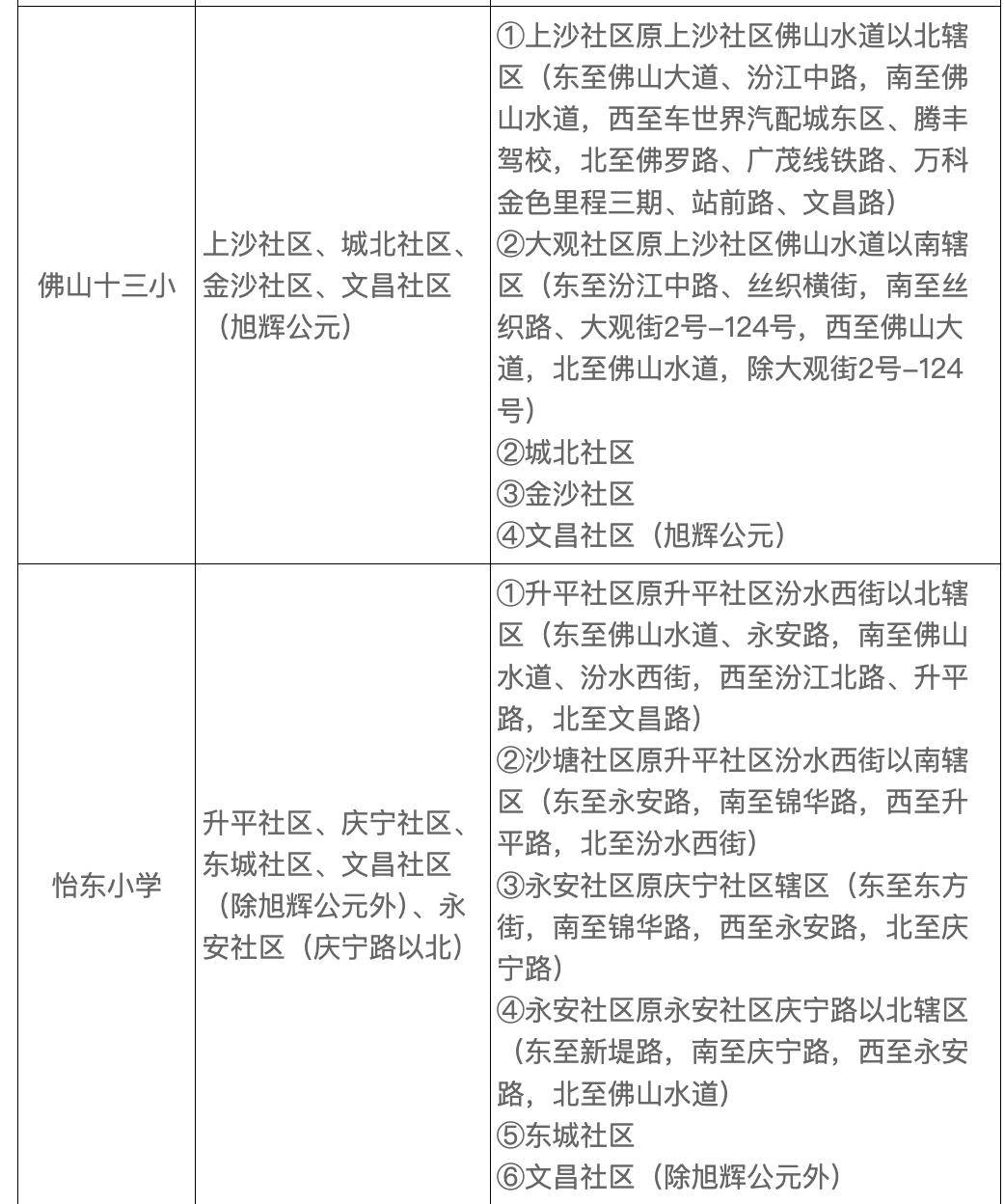
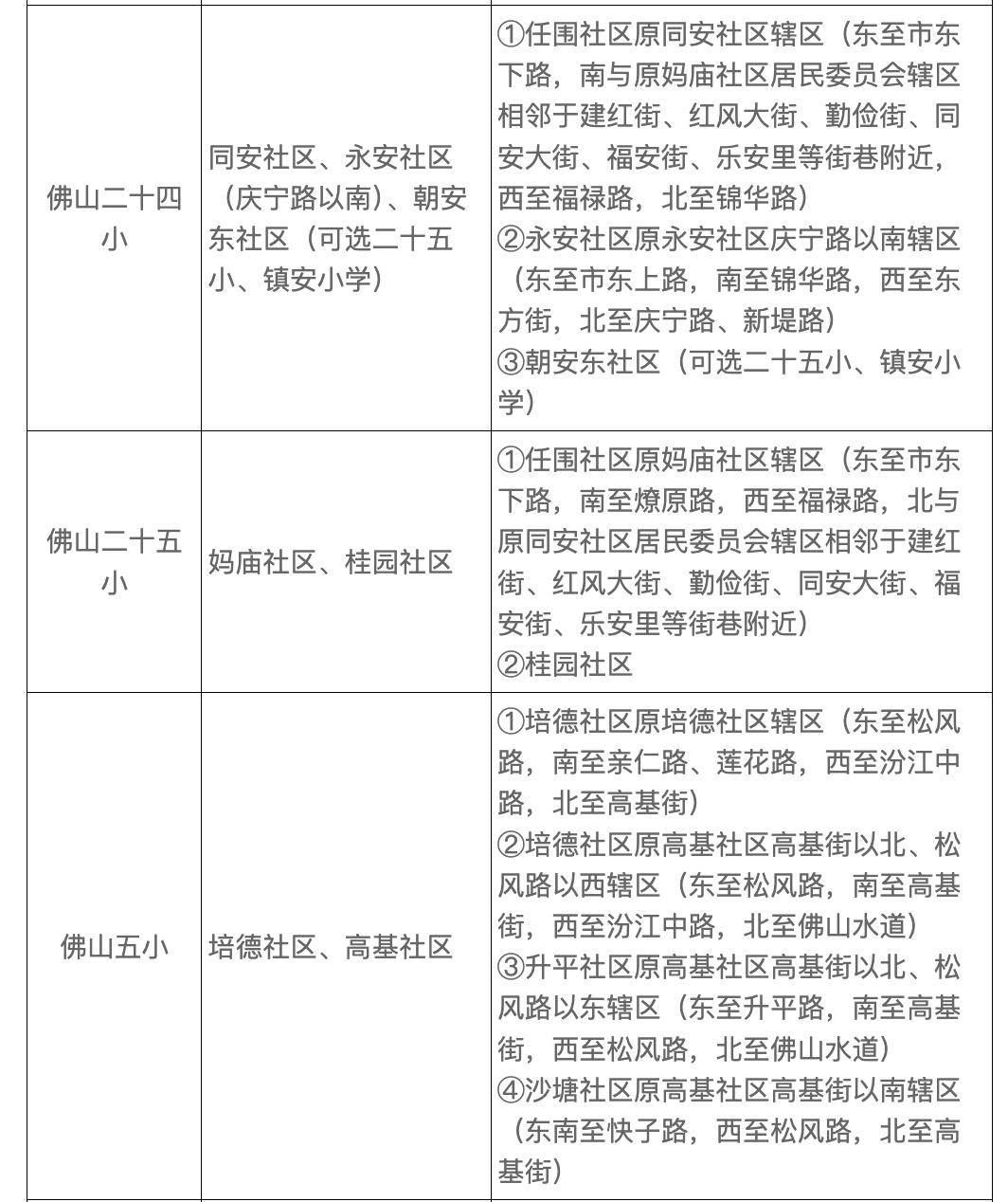
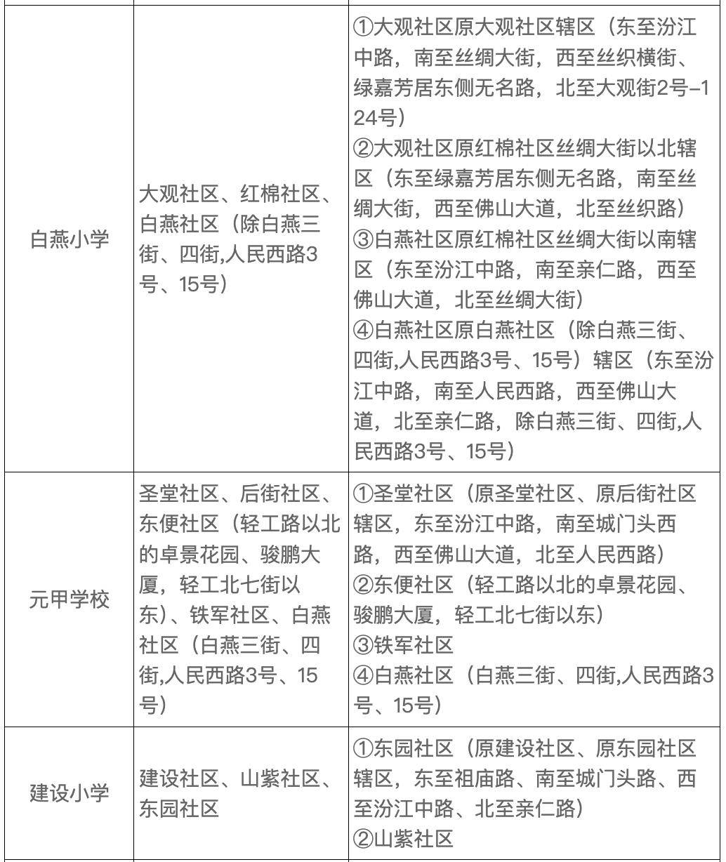
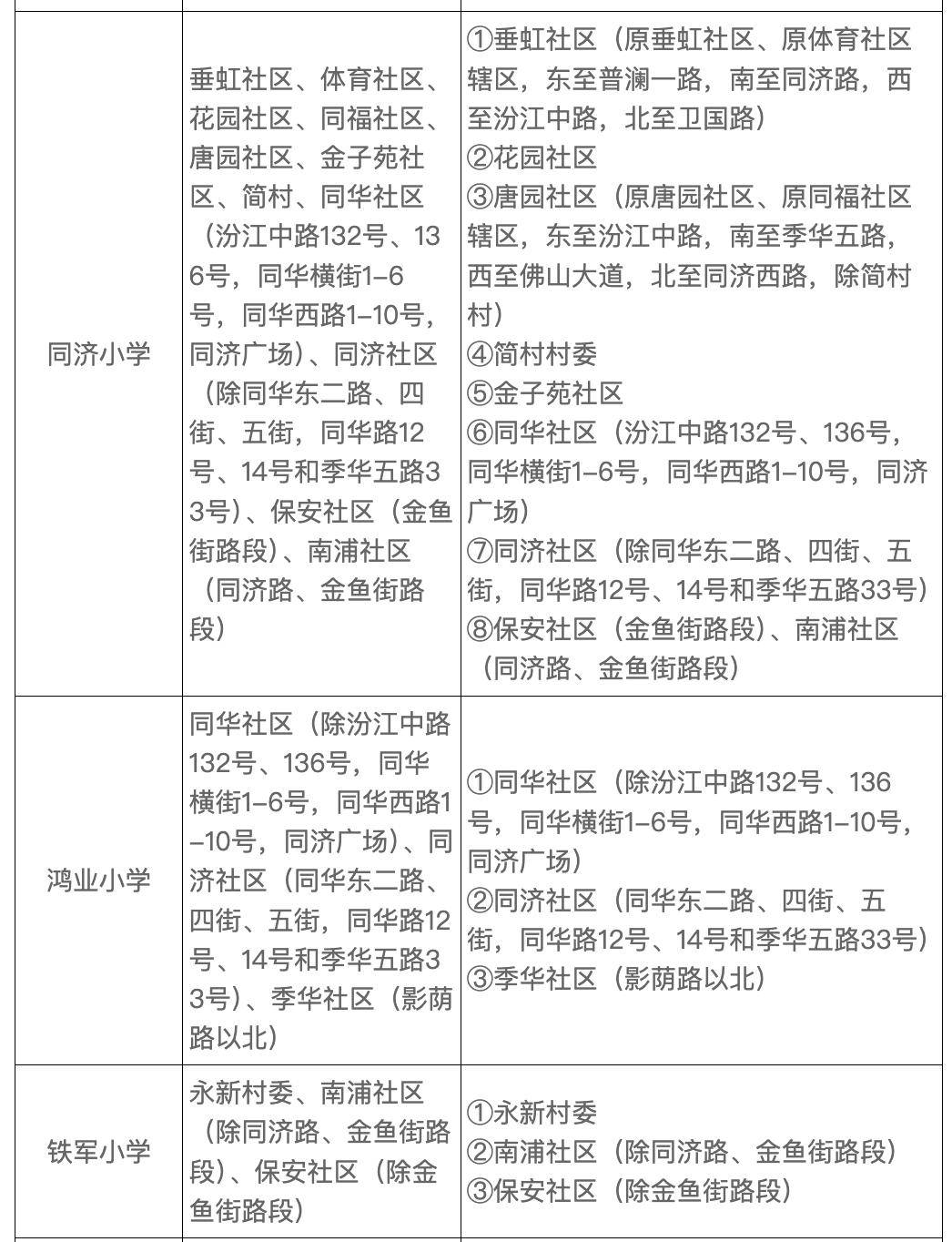
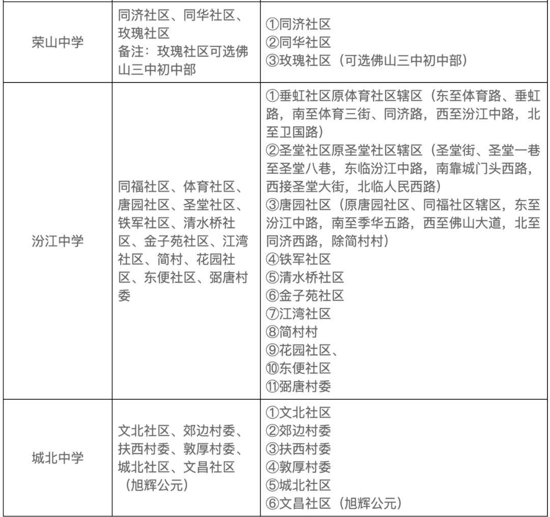
祖庙街道部分社区居民委员会范围调整、撤销后,该辖区公办小学、初中招生地段具体表述如下表:
公办小学招生地段






公办初中招生地段




附此前调整公告:
10月28日,禅城区祖庙街道发出关于调整社区居委会的公告,共涉及调整14个!撤销11个!
为提升社区治理效率,推动城乡社区治理体系和治理能力现代化,经区政府批复同意,祖庙街道对辖区垂虹等14个社区居委会进行调整,撤销体育等11个社区居委会。现公告如下:
一、调整垂虹社区居民委员会范围,撤销体育社区居民委员会。调整后的垂虹社区居民委员会,管辖范围由原垂虹社区居民委员会、原体育社区居民委员会组成,即为东至普澜一路,南至同济路,西至汾江中路,北至卫国路,社区居民委员会办公地址设在禅城区祖庙街道乐园北街1号201房(沿用原体育社区居民委员会办公地址)。

调整后垂虹社区居民委员会管理范围
二、调整东园社区居民委员会范围,撤销建设社区居民委员会。调整后的东园社区居民委员会,管辖范围由原东园社区居民委员会、原建设社区居民委员会组成,即东至祖庙路、南至城门头路、西至汾江中路、北至亲仁路,社区居民委员会办公地址设在禅城区祖庙街道汾江中路60号首层(沿用原东园社区居民委员会办公地址)。

调整后东园社区居民委员会管理范围
三、调整圣堂社区居民委员会范围,撤销后街社区居民委员会。调整后的圣堂社区居民委员会,管辖范围由原圣堂社区居民委员会、原后街社区居民委员会组成,即东至汾江中路,南至城门头西路,西至佛山大道,北至人民西路。社区居民委员会办公地址设在圣堂后街18号(沿用原后街社区居民委员会办公地址)。

调整后圣堂社区居民委员会管理范围
四、调整唐园社区居民委员会范围,撤销同福社区居民委员会。调整后的唐园社区居民委员会,管辖范围由原唐园社区居民委员会、原同福社区居民委员会组成,即东至汾江中路,南至季华五路,西至佛山大道中,北至同济西路(除简村村)。社区居委会办公地址设在禅城区祖庙街道唐园东三街30号首层(沿用原唐园社区居民委员会办公地址)。

调整后唐园社区居民委员会管理范围
五、调整旭日社区居民委员会范围,撤销卫国社区居民委员会。调整后的旭日社区居民委员会,管辖范围由原旭日社区居民委员会、原卫国社区居民委员会组成,即东至岭南大道北,南至同济路、同济东路,西至普澜一路,北至卫国路,另加河边路小区。社区居民委员会办公地址设在禅城区祖庙街道岭南大道北6号104、204(沿用原旭日社区居民委员会办公地址)。

调整后旭日社区居民委员会管理范围
六、调整永安社区居民委员会范围,撤销庆宁社区居民委员会。调整后的永安社区居民委员会,管辖范围由原永安社区居民委员会、原庆宁社区居民委员会组成,即东至市东上路,南至锦华路,西至永安路,北至佛山水道(汾江河)。社区居民委员会办公地址设在禅城区祖庙街道市东上路8号(沿用原永安社区居民委员会办公地址)。

调整后永安社区居民委员会管理范围
七、调整同安社区居民委员会范围并更名为“任围社区居民委员会”,撤销妈庙社区居民委员会。调整后的任围社区居民委员会,管辖范围由原同安社区居民委员会、原妈庙社区居民委员会组成,即东至市东下路,南至燎原路,西至福禄路,北至锦华路。社区居民委员会办公地址设在禅城区祖庙街道汾左街50号(沿用原同安社区居民委员会办公地址)。

调整后任围社区居委会管理范围
八、调整普南社区居民委员会范围并更名为“普君社区居民委员会”,撤销普西社区居民委员会。调整后的普君社区居民委员会,管辖范围由原普南社区居民委员会、原普西社区居民委员会组成,即东至文华北路、厚源路、岭南隽庭东侧无名路,南至新风路、丰收涌,西至岭南大道北,北至普君西路、普君东路。社区居民委员会办公地址设在禅城区祖庙街道同济东路28号13座首层(沿用原普西社区居民委员会办公地址)。

调整后普君社区居民委员会管理范围
九、调整沙塘社区居民委员会、培德社区居民委员会、升平社区居民委员会范围,撤销福禄社区居民委员会、高基社区居民委员会。
1.调整后的沙塘社区居民委员会,管辖范围由原沙塘社区居民委员会,原福禄社区居民委员会,原升平社区居民委员会高基街、汾水西街以南,原高基社区居民委员会高基街以南组成,即东至永安路、福禄路、福贤路,南至人民路,西至松风路、祖庙路,北至莲花路、高基街、汾水西街。社区居民委员会办公地址设在禅城区祖庙街道莲花路69号首层(沿用原沙塘社区居民委员会办公地址)。
2.调整后的升平社区居民委员会,管辖范围由原升平社区居民委员会高基街、汾水西街以北,原高基社区居民委员会高基街以北、松风路以东组成,即东至永安路、佛山水道,南至佛山水道(汾江河)、高基街、汾水西街,西至汾江北路、松风路,北至文昌路。社区居民委员会办公地点设在禅城区祖庙街道升平路61号(沿用原升平社区居民委员会办公地址)。
3.调整后的培德社区居民委员会,管辖范围由原培德社区居民委员会、原高基社区居民委员会松风路以西组成,即东至松风路,南至亲仁路、莲花路,西至汾江中路,北至佛山水道(汾江河)。社区居民委员会办公地点设在禅城区祖庙街道培德里20号(沿用原培德社区居民委员会办公地址)。

调整后沙塘社区居民委员会、培德社区居民委员会、升平社区居民委员会管理范围
十、调整白燕社区居民委员会、大观社区居民委员会、上沙社区居民委员会范围,撤销红棉社区居民委员会。
1.调整后的白燕社区居民委员会,管辖范围由原白燕社区居民委员会、原红棉社区居民委员会丝绸大街以南组成,即东至汾江中路,南至人民西路,西至佛山大道北,北至丝绸大街。社区居民委员会办公地址设在禅城区祖庙街道人民西路15号4座首层(沿用原白燕社区居民委员会办公地址)。
2.调整后的大观社区居民委员会,管辖范围由原大观社区居民委员会、原红棉社区居民委员会丝绸大街以北、原上沙社区居民委员会佛山水道(汾江河)以南组成,即东至汾江中路,南至丝绸大街,西至佛山大道北、丝织横街(丝织路47号、丝织路49号),北至佛山水道(汾江河)。社区居民委员会办公地址设在禅城区祖庙街道大观街19号5座首层(沿用原大观社区居民委员会办公地址)。
3.调整后的上沙社区居民委员会,管辖范围由原上沙社区居民委员会佛山水道(汾江河)以北组成,即东至佛山大道、汾江中路,南至佛山水道(汾江河),西至车世界汽配城东区、腾丰驾校,北至佛罗路、铁路(广茂线)、万科金色里程三期、站前路、文昌路。社区居民委员会办公地址设在禅城区祖庙街道上沙中街11号1座101(沿用原上沙社区居民委员会办公地址)。

调整后白燕社区居民委员会、大观社区居民委员会、上沙社区居民委员会管理范围
为方便居民办事,11月17日前居民仍可到原社区居委会办理相关业务,11月17日起相关业务需到公告中的新社区居民委员会办公地址办理。如对您造成不便,敬请谅解。
佛山市禅城区祖庙街道办事处
2025年10月28日
【购房资讯轻松享,快来关注乐居网】
文章来源:乐居买房