近日,武汉外国语学校公布了2026届外语类保送推荐名单,66名学生的名字 入围 。 他们就像提前拿到了去未来的车票,别人还在拼命准备高考的时候,他们已经轻轻松松走上了另一条开满花的小路。

在武汉家长眼中,外高的这条保送通道,一直有着别样的光彩。它不只是一张高考免考通行证,更是一份认可——意味着孩子提前被顶尖高校拥抱,也意味着几年来的努力,在此刻绽放结果。这也解开了许多人心中的疑问:外高每年高考的考场上,为什么参考人数这么少?
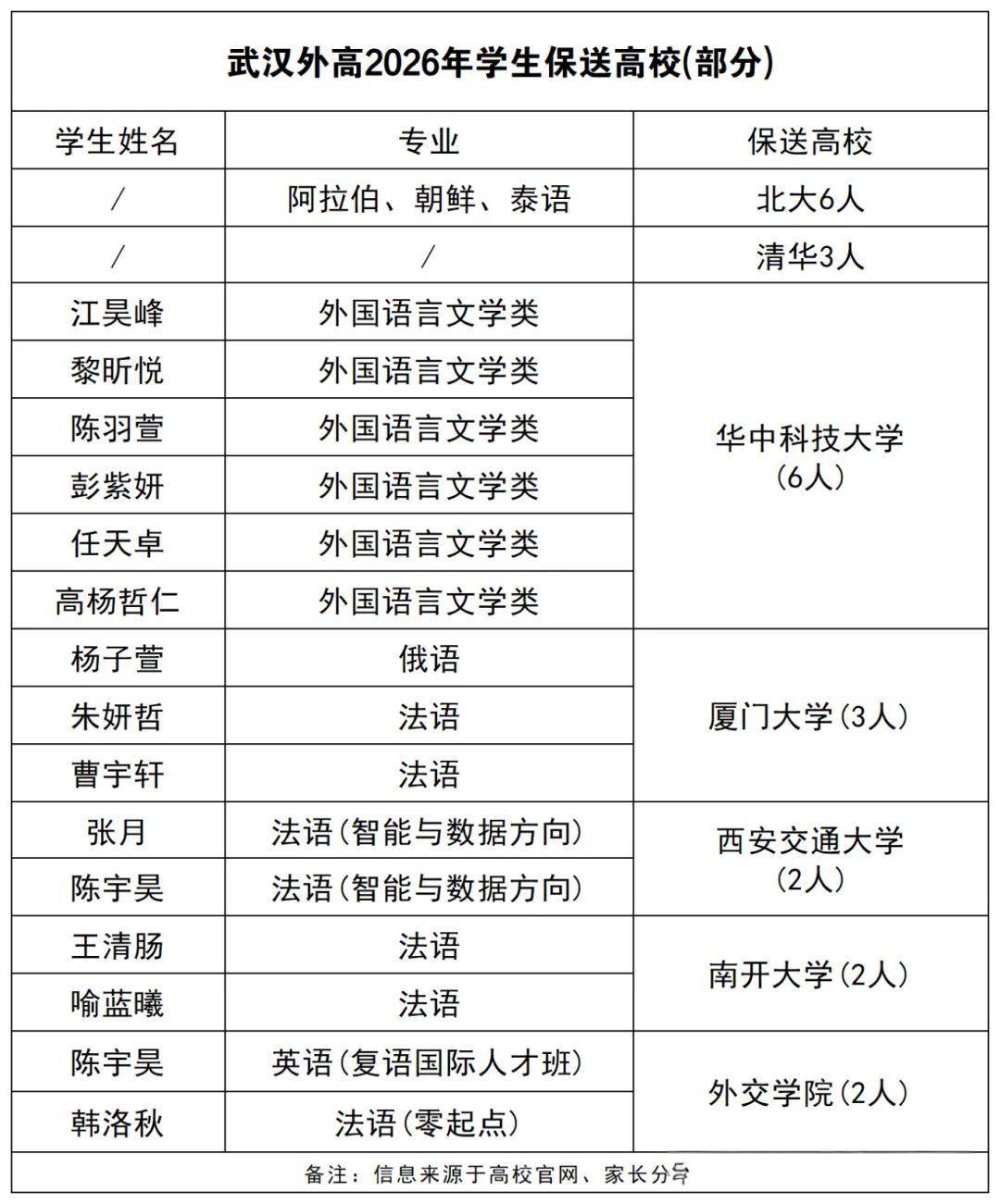
实际情况十分清楚:每一位学生都拥有通往不同未来的可能性。部分学生凭借出众的外语水平获得国内知名高校的保送资格,亦有部分学生提前收到国外院校的录取通知。学生们的发展路径丰富多样,并非均需通过高考这一单一途径来实现个人发展。再加上外高每年的招生规模本就不大,若单以参考人数衡量它的实力,有点低估了该校的水平了。

所以,外高在展示高考成绩时,总会最后附上一笔:参考人数仅为同类学校的一半至四分之一,成绩单含金量远超表面数据。

这两年,外高的那片天感觉越来越亮堂了。其实变化是从2024年一个关键决定开始的——他们把搞了好多年的资格生考试给取消了。以前这道坎儿,不知道挡住了多少想试试的孩子;现在大门一开,外高这么多年的积累、特别的升学路子,还有那种不张扬的底气,一下子就吸引了一大波尖子生和家长。来的人多了,聚在一起的星光可不就更闪亮了嘛。
你看,明明白白就刻在录取分数线上头呢。以前,外高的分数线在武汉那些顶尖高中里头,真不算特别冒尖儿,老也超不过那个一直当领头羊的老大哥。可到了2025年,啪的一下,它以639分这么个漂亮的分数,轻轻松松就窜到最前头去了,稳稳当当地坐上了武汉高中分数线的头把交椅。好多人心里都偷偷琢磨着:照这势头,往后,这样的好成绩,搞不好就得变成家常便饭。
教育的道路从来不止一条,外高就像一座静静矗立的桥,连接着少年的今天与灿烂的明天。它不张扬,却自有光芒;它不追逐拥挤的人潮,只为每一份独特的天赋,照亮最合适的远方。