近日,教育部印发《关于全面推进健康学校建设的指导意见》(以下简称《意见》),全面推进健康学校建设。
意见部署了8方面重点任务,分别是:加强学校体育工作、加强学校美育工作、加强学校劳动教育工作、深化心理健康教育、综合防控近视、有效管理体重、保障校园食品安全、强化生命安全教育。
意见提出:全面实施学生体质强健计划,开齐开足开好体育与健康课,落实中小学生每天综合体育活动时间不低于2小时,推行“课间15分钟”;严格规范校园餐饮各项工作管理。
意见明确:深化心理健康教育,紧盯学生入学、考试、毕业等成长关键期,结合学生心理健康宣传教育月和有关重要时间节点,开展多种形式心理健康宣传教育活动,培育学生乐观向上的积极心理品质,增强心理韧性。

教育部关于全面推进健康学校建设的指导意见
教体艺〔2026〕3号
各省、自治区、直辖市教育厅(教委),各计划单列市教育局,新疆生产建设兵团教育局,部属各高等学校、部省合建各高等学校:
为深入贯彻《教育强国建设规划纲要(2024—2035年)》,深入落实“健康第一”教育理念,全面推进健康学校建设,整体提升青少年学生身心健康水平,支撑教育强国和健康中国建设,提出以下指导意见。
一、总体要求
以习近平新时代中国特色社会主义思想为指导,深入学习贯彻党的二十大和二十届历次全会精神,按照全国教育大会部署,全面贯彻党的教育方针,落实立德树人根本任务,坚持五育并举,践行“健康第一”教育理念,将身心健康作为学生全面发展的前提和基础,将促进学生身心健康作为学校办学治校的重要内容,构建高质量健康学校建设工作体系,全面提高学生健康水平,培养德智体美劳全面发展的社会主义建设者和接班人。
工作中要做到:坚持问题导向,聚焦学生体质、心理、视力、体重、食品安全与营养等方面的突出问题,抓住重点,综合施策,精准干预,引导和推动学校卫生健康工作向源头预防、系统治理转变。坚持身心一体,统筹促进学生身体健康和心理健康的各项举措,注重发挥体育美育劳动教育调节情绪、纾解压力、健全人格等积极作用,持续深化“双减”改革,促进学生身心健康、全面发展。坚持改革创新,持续深化学校卫生健康工作管理体制改革,提升保障能力水平,构建科学的评价标准体系,鼓励学校因地因校制宜、创新实践探索,不断丰富促进学生身心健康的路径、载体、方法。坚持协同共建,健全政府统筹、部门协作、学校主体、家庭参与、社会支持的多方协同机制,整合资源推进健康学校建设,营造全社会共同关爱学生健康成长的良好环境。
到2027年,高标准完成教育强国建设三年行动计划综合改革试点健康学校建设试点,健康学校工作规范和评价标准基本完善,形成一大批可复制可推广的工作案例和经验。到2030年,“健康第一”教育理念广泛深入普及,学校健康教育和保障条件大幅提升,学生健康状况持续改善,健康学校建设覆盖每所学校。到2035年,普遍建成更高质量的健康学校。
二、重点任务
(一)加强学校体育工作。全面实施学生体质强健计划,开齐开足开好体育与健康课,强化学校体育教学、训练,健全体育竞赛和人才培养体系,培养锻炼习惯,促进学生至少掌握1项运动技能。落实中小学生每天综合体育活动时间不低于2小时,推行“课间15分钟”,丰富课后服务体育项目,增加学生户外活动时长。推动学校体育场地设施升级。建设校园足球特色学校。持续强化学生体质健康监测,用好监测数据,精准干预学生体质短板弱项。实施大学生体质提升专项行动,推动高校面向三年级以上学生(包括研究生)开设形式多样的体育课程,组织学生每周至少参加3次有强度的课外体育锻炼,“一校一策”有效提升大学生体质健康水平。
(二)加强学校美育工作。全面实施学校美育浸润行动,强化美育陶冶情操、温润心灵的重要作用。开齐开足开好艺术课程,推进学科美育教学改革,丰富艺术社团活动,帮助学生通过在校学习掌握1—2项艺术专项特长。完善面向人人的常态化学校艺术展演机制,推动学校每学期至少开展1次全员参与的艺术展演展示活动。推动学校美育器材设备的配套保障和美育场馆的升级改造。加强示范性大中小学生艺术团建设和中华优秀传统文化艺术传承基地建设。
(三)加强学校劳动教育工作。实施劳动习惯养成计划,落实大中小学生劳动教育必修课程(学分)要求,开展日常生活劳动、生产劳动和服务性劳动,其他课程结合学科、专业特点,有机融入劳动教育内容。广泛开展学生劳动实践活动,将劳动教育与实践育人紧密结合。大中小学每学年设立劳动周,可在学年内或寒暑假自主安排,以集体劳动为主。支持各地统筹利用闲置校舍建设劳动和实践育人基地,建立劳动清单制度,鼓励开展中小学生劳动技能和劳动成果展示等活动。
(四)深化心理健康教育。加快构建学校全员育心工作体系,切实把学生心理健康工作摆在更加突出位置,以德育心、以智慧心、以体强心、以美润心、以劳健心,把心理健康工作贯穿教育、教学、服务全过程。中小学阶段鼓励开设心理健康地方课程、校本课程,高校将心理健康课程纳入人才培养方案。紧盯学生入学、考试、毕业等成长关键期,结合学生心理健康宣传教育月和有关重要时间节点,开展多种形式心理健康宣传教育活动,培育学生乐观向上的积极心理品质,增强心理韧性。加强心理健康教育师资培养和配备,提高全体教师特别是中小学班主任、高校辅导员发现并有效处置学生心理健康问题的意识和能力。多措并举加强教师心理健康工作,强化教师心理健康支持。中小学校将心理健康作为家长学校和家长会、家长课堂、家访等活动的必讲内容,引导家长培育和谐、融洽家庭亲子关系。汇聚优质资源建设大学生心理健康教育研究与指导中心,打造心理健康工作案例库。推进全国学生心理健康监测预警系统和心理健康测评工具建设,地方和学校规范开展学生心理健康监测,加快综合感知体系构建,科学运用监测结果,有效预警,主动干预,解决学生成长过程中的心理问题。
(五)综合防控近视。各地和中小学校、幼儿园落实近视防控相关政策要求,深入落实中小学生手机、作业、考试、睡眠、读物和体质等管理,坚持预防为主,科学保护儿童远视储备量,抓好幼儿园和小学近视防控关键阶段,创造条件保障充足户外活动时间,细化落实近视防控要求。加强视力健康监测,强化预警作用,引导家长改变“重治轻防”观念。指导中小学生在学校、家庭等多场景下科学护眼,改变不良用眼习惯,有效减少近视发生,已近视的着力控制近视程度加深、防控高度近视,合力推动近视率以更快速度下降,努力实现2030年防控目标。
(六)有效管理体重。制订实施中小学生肥胖防控工作方案,加强学生合理膳食和营养健康教育,学校提供符合学生营养需求的食物,每周公示带量食谱。强化家校协同,引导家庭膳食营养均衡。加强体教协同,推动“运动处方”与膳食指导相结合,引导学生强化体育锻炼,养成健康生活方式,实现吃动平衡。深化医教协同,开展学生超重肥胖筛查,加强分类管理,更有针对性地开展早期干预和转诊治疗。
(七)保障校园食品安全。落实学校食品安全主体责任、校长第一责任人责任,严格规范校园餐饮各项管理。按要求配备食品安全管理和营养健康管理人员,加强从业人员专业培训。加强学校食堂设施设备配备和升级。幼儿园和中小学校严格规范执行相关负责人陪餐制度,健全校园膳食监督家长委员会职责和运行机制,切实有效听取学生和家长的意见建议,畅通校园食品安全问题反映渠道,接诉即办。
(八)强化生命安全教育。落实生命安全与健康教育要求,建设高质量课程,开展防溺水、防交通伤害、防欺凌、禁毒防艾等安全教育,中小学校和幼儿园按规定定期开展应急疏散演练,增强学生安全防护意识,学会预防和规避风险,减少意外伤害发生。深入开展学校急救教育,加强急救教育资源建设,普及应急救护知识和技能。创造条件配备自动体外除颤器(AED)等急救设备,强化操作培训,确保紧急时刻用得上。
三、主要举措
(一)持续推进学校健康教育。根据不同学段学生的健康需求、主要健康问题及其影响因素,分层分类科学安排健康教育内容和形式。扩大健康教育供给,建设更多更好的优质健康教育资源,健全共享机制,促进落实各学段健康教育教材、师资、课程、课时等要求,健全课堂教学为主体、主题活动为载体、日常教育为基础的健康教育机制。依托国家智慧教育公共服务平台等拓展健康教育渠道,健全学科教学与实践活动、课内教育与课外教育、经常性与集中式宣传教育相结合的健康教育模式,多渠道、多载体面向师生和家长开展健康教育活动,全面提升健康素养。
(二)深化学校卫生管理体制改革。巩固政府统筹保障、医疗卫生机构精准支持、医教协同、校地联动的学校卫生健康工作体制,全面提升专业化、规范化水平。按要求配置校医院(卫生科)或卫生室,按规定配备校医、保健教师,积极开展培训和继续教育,提升专业技能。教育、卫生健康部门联合选聘医疗卫生人员兼任中小学校卫生健康副校长,明确工作职责,指导和协助学校加强健康教育、疾病防控等工作。健全校医等学校卫生专业技术人员的准入标准、职责规范、培训考核、职称评聘和激励保障制度,确保引得进、留得住、用得好。
(三)提高学校健康管理能力。学校和幼儿园按要求开展学生和幼儿健康体检,加强体检数据管理和分析应用。鼓励地方和学校建立学生健康电子档案,动态监测、研判学生体质、心理、视力、睡眠、营养、发育等健康状况,及时向学生和家长反馈健康信息,医校协同干预学生健康问题。坚持多病共防,规范落实中小学校和幼儿园晨午检、因病缺勤缺课追踪登记等制度,常态化开展传染病防控。强化与属地疾控机构的协作联动,健全学校突发公共卫生事件信息报告制度,加强校园传染病监测预警与应急处置。探索人工智能赋能体育、美育、劳动教育和健康教育,创建智能感知、情境互动、自主探究、个性适配的沉浸式教育场景,提升健康学校建设数智化水平。
(四)优化学校健康空间环境。常态化开展校园爱国卫生运动,加强学校绿化、美化,保持校园环境干净整洁。把对健康的影响作为配备学校教育教学和生活设施的前置条件,积极改善学校办学条件,加强学校卫生健康设施建设,教育教学、体育锻炼、管理服务等场地场所、设施设备应符合国家规定标准,定期排查建筑、设施安全隐患并及时整改,加强学校周边交通、治安等方面管理,强化风险防控。教室、宿舍等场所经常通风、采光良好,食堂、厕所等场所保持清洁卫生。按照学生与教职员工数量,足量配备洗手、消毒设施和用品。中小学校改善教室灯光照明,根据学生身高配备可调节课桌椅,定期测量学生身高、坐高并调整课桌椅适配高度。通过主题活动、宣传栏、公众号等多种方式开展疾病预防、用眼卫生、心理健康等科普宣传,促进学生养成良好卫生习惯。积极引导建立良好的学生同伴关系、增强同伴支持,促进建立和谐师生关系,营造友善、阳光、向上的健康校园氛围。
四、组织保障
各地根据本指导意见,结合实际全面推进健康学校建设,坚持系统部署、整体推进、分类施策,工作中注重抓重点、抓关键、抓要害,务求工作实效。教育部制定健康学校建设参考标准,地方教育部门可结合地方实际提出细化要求。各地教育部门要深入落实“健康第一”教育理念,会同公安、卫生健康、市场监管、体育、疾控等相关部门协同推进健康学校建设,加强政策指导,强化条件保障,统筹资源资金,加大健康学校建设投入力度。建立多部门定期会商机制,研究解决健康学校建设中的重点难点问题,形成齐抓共管、协同推进的工作格局。将健康学校建设成效纳入教育督导内容,作为对学校评价考核的参考因素,有条件的地区可探索作为对学校评优评先的前提条件。学校履行主体责任,按照健康学校建设参考标准,因地制宜打造特色育人场景,丰富健康学校内涵和建设路径,增强健康教育与健康服务能力,建设高质量、有特色的健康学校。
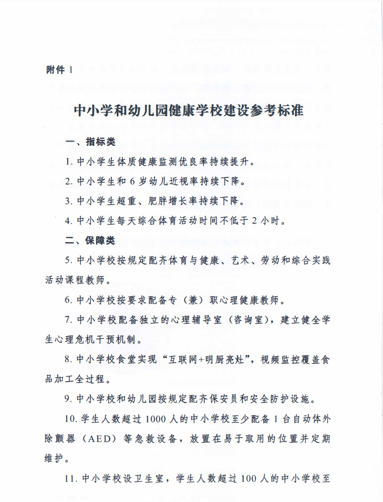
中小学和幼儿园健康学校建设参考标准


高校健康学校建设参考标准

来源:教育部 新华社
审核:田茂金