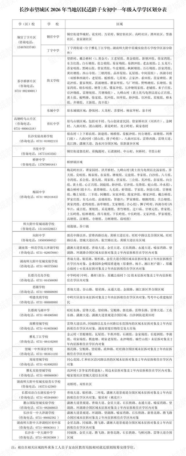
长沙晚报掌上长沙4月1日讯(全媒体记者 陈良)“2026年望城区中小学入学报名系统”网上报名于今日启动,报名截止日期为4月15日。为保障广大人民群众对望城区公办义务教育阶段学区划分的知情权,望城区教育局编制了2026年公办义务教育阶段学区划分表,1日正式公布。望城区公办义务教育阶段学区划分由区教育局负责,有关学区划分问题以区教育局解释为准。
据介绍,望城区教育局根据区域内教育规划布局、办学规模、周边生源、交通状况和历史沿革等因素,相对就近、合理划分每所义务教育阶段学校的学区范围。已实际交付的楼盘,不论是否纳入本表,区教育局均将按相对就近原则为符合条件的业主子弟安排学位保障入学。学区划分中所指的楼盘均指住宅性质的房产,非住宅性质房产不作为入学依据。
今年,望城区公办义务教育阶段学区划分保持相对稳定,教育行政主管部门可根据生源和学校动态变化情况每学年度作适当调整。学区内由于生源增长导致容量不够,不能完全接纳本学区适龄儿童(少年)入学的,由望城区教育局按照生源排序和相对就近的原则统筹安排。
望城区教育局相关负责人表示,对望城区公办义务教育阶段学区划分及入学政策有疑问的,请咨询望城区教育局普职教育科(0731-88063641)及各学校、各线下咨询点(学校咨询电话见学区划分表)。同时,望城区教育局设置了6个2026年秋季入学工作现场咨询点,分别在望城区中小学教师发展中心、望城经开区政务服务中心、月亮岛街道银星湾社区党群服务中心、月亮岛街道黄都港社区公共服务中心、大泽湖街道政务服务中心、丁字湾街道政务服务中心。4月1日开始,工作日的09:00—12:00、14:30—17:00时段现场提供入学政策咨询和疑难解答等相关服务,有需求的家长可以就近选择咨询点了解政策和寻求帮助,不便到现场咨询的家长也可以拨打入学咨询专线电话0731-88063641。入学报名工作期间现场和电话咨询量极大,建议先通过“望城教育”微信公众号等官方网络平台提前了解入学政策等基本信息,再根据实际情况选择现场咨询或电话咨询。


