同济大学强基计划解读,校测笔面试题真题
开心田螺
2025-01-26 14:29:36
0

同济大学,简称“同济”,位于上海市,是中华人民共和国教育部直属的全国重点大学,是双一流A类、985工程、211工程建设高校,中国最早的七所国立大学之一。

同济大学强基计划备考资料

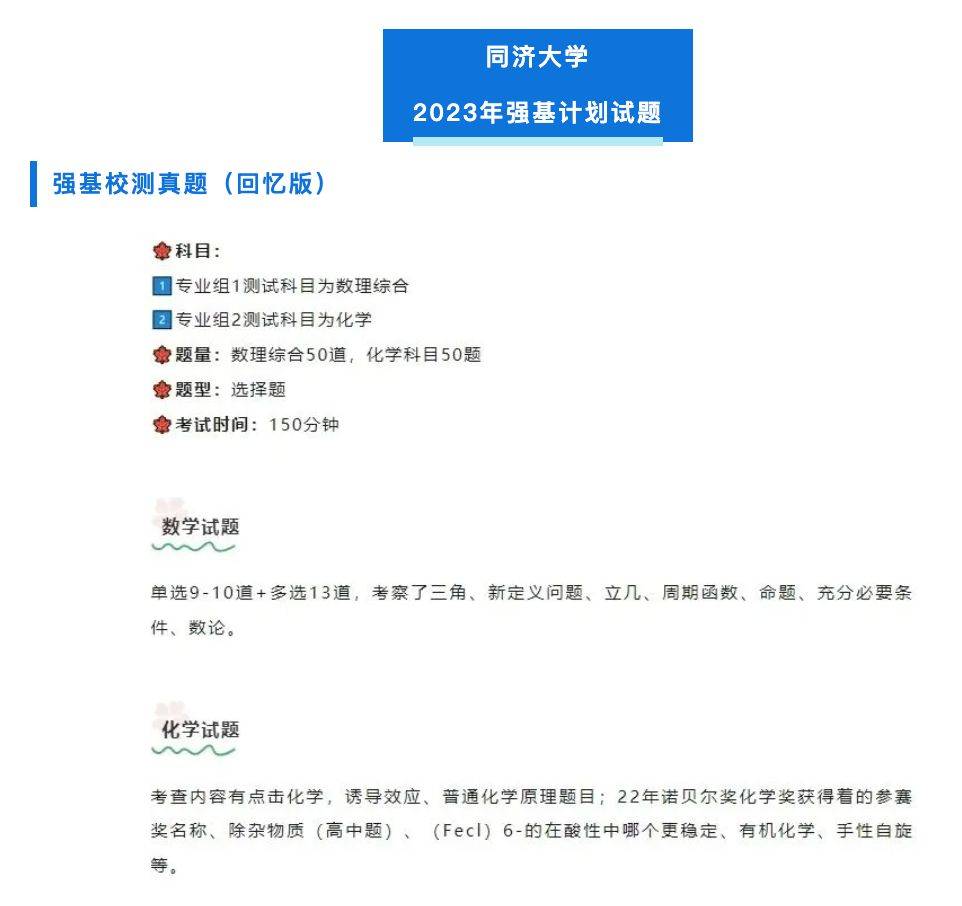
专业组1笔试科目为数理综合,专业组2笔试科目为化学。

1:同济大学强基计划数学+物理2023年强基计划笔试题及解析(在之前同济没有笔试)

2:强基计划数学物理真题集(含其他高校历年强基计划数学物理真题)

3:同济大学强基计划面试真题解析

4:同济大学强基计划面试备考技巧

5:强基计划时事热点

相关内容

热门资讯

梅田中学、南山中学、东山中学、... 梅田中学 5月7日,梅田中学开展2026届初中毕业学科研讨活动。 学校相关负责人深入解读《华容县2...
南京审计大学通报学生偷拍他人隐... 2026年5月11日晚,学校关注到网友在网络平台反映我校某学生有涉嫌偷拍他人隐私的情况,学校高度重视...
部分高校掀起学院更名潮,体现哪... 近期,部分高校掀起学院更名潮。 其中,据中国交通新闻网5月11日消息,北京交通大学9日举办区域国别...
湖人麻烦来了?曝詹姆斯想留湖人... 在昨天0-4输掉西部半决赛,被卫冕冠军雷霆横扫出局后,湖人队本赛季的征程算是彻底划上了句点。 其实,...
盐城经贸高职校职业教育活动周暨... 五月繁花香满园,匠心逐梦正当时。5月11日下午,盐城市经贸高级职业学校2026年职业教育活动周暨第六...
悲痛!灰熊球员克拉克不幸去世 ... 北京时间5月13日消息,来自名记Shams的报道称,消息灵通人士透露,灰熊队球员布兰登-克拉克去世,...
劳动砺心智 技能促成长——祥云... 大象新闻记者 李书恒 通讯员 敬常英/文图 以劳润童心,以技助成长。为深耕劳动教育,锤炼学生生活自理...
超5900名中小学老师拥有博士... 近年来,在中小学专任教师中,具有硕博士学历的人数快速增加。 近年来,名校硕博士到中小学尤其是中学任...
睿远基金胡天锐:大类资产配置的... 来源:市场资讯 (来源:睿远基金投教基地) 睿远基金“一司一省一高校”系列投教活动走进复旦大学。4月...
新增900个高中学位 天津港保... 天津北方网讯:近日,天津港保税区临港高级中学项目正式启动桩基施工,标志着这一重点民生工程进入实质性建...