港硕申请哪有什么绝对的 “稳赢”?!那些 985 被拒、双非逆袭的案例,早就把港校的 “暗线” 摆到了明面上 —— 今天就来扒一扒这些心照不宣的规则,帮你避开坑、找准路~

别迷信学历!综合战斗力才是王道
谁说 985 就能躺赢?每年 C9 学生被港三拒的都不在少数!要么是均分很高却没实习,要么是语言达标但文书像流水账,还有的科研一堆却没 get 到港校超看重的 “实用性”。
反观双非逆袭的宝子,个个都是 “全能选手”:专业前 3% 的均分、7.0 + 的雅思是标配,实习还紧扣申请专业(申商科的去投行打杂、申传媒的在头部媒体攒项目),文书里甚至能精准说到港校的心坎里 —— 比如用专业知识解决香港社会问题的思路,这不就是港校想要的 “能为我所用” 的学生吗?
地域优势藏玄机,这些地方的学生更吃香
粤、沪、浙的宝子有没有发现,申请港校时好像更顺?其实是有原因的!
香港和大湾区同属岭南文化圈,语言、生活习惯贴近,适应起来超快;长三角和香港的商贸、金融联系密,学术合作也多。像深大、南科大的工科生,靠着 “地域 + 学科” 双重 buff,申请港校时经常超亮眼 —— 毕竟港校在大湾区有不少产学研项目,对本地学生更 “知根知底” 呀~
留港潜力是关键,港校超看重这个
港校招生的隐藏目标很明确:培养能为香港发展出力的人!所以 “有没有留港就业潜力” 直接影响录取。
你的专业贴不贴合香港产业需求?比如香港金融业发达,商科、法学、金融科技的申请者,有香港本地企业实习经历(哪怕短期)都超加分;香港在大力搞科创,理工科宝子文书里体现对 “香港科创生态圈” 的了解,也能加不少分。
还有那些细节:参加过香港高校的暑期研学、在港企内地分部做过对接香港的业务、文书里提到对香港社会议题的研究兴趣…… 都在告诉港校:“我懂香港,我想留下发展”~
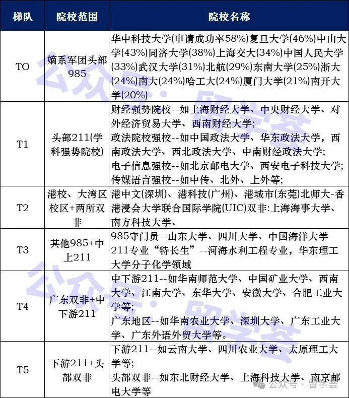
港校版 “隐形 List”,录取优先级大概是这样

虽然港校没官方名单,但多年数据总结出了民间观察版,大概能看出偏好:
T0:嫡系 985(如华科、中大),要么工科顶尖契合香港科创,要么在大湾区占地域优势
T1:强势 211(财经类的商科、理工类的工科,对应专业申请超有优势)
T2:湾区兄弟 + 强势双非(合作办学院校、行业认可度高的双非政法 / 传媒类)
T3:其他 985 和中上 211,得在均分、实习上突出才能冲港三
T4:广东本地双非(深大、广外)和中下游 211,靠地域或专业特色突围
T5:下游 211 和头部双非,均分 88+、语言文书全拉满才有机会
其实港硕申请就是一场 “精准匹配”:港校要契合自己需求的学生,你要找到能凸显优势的赛道。985 的牌子是好起点,但双非也能靠细节逆袭~ 与其纠结 “为什么没录我”,不如想想 “我的经历能不能贴合香港需求”“文书有没有说清我能为港校带来什么”~ 毕竟这里没有一劳永逸的标签,只有持续证明自己价值的努力呀!