
南京林业大学,是一所双一流大学,它的林业工程学科入选国家双一流。
本文,主要把历年保研、升学、就业的数据合并起来,在此基础上为大家试着做一下分析。当然如果大家要报考南京林业大学,可以结合我的《南京林业大学专业报考攻略》这篇文章,综合考虑。
一、保研数据分析

注:以上数据均为手工整理,如有错误之处,请大家批评指正。
从数据来看,保研数据有以下三个特点:
1、保研率增长趋势显著:从2020届约300人 增长到 2025届635人,五年增长逾一倍,说明学校不断扩大研究生直推名额,保研占比也从原来的5%左右,到现在的10%。

2、近年来,保研本校的录取人数稳定在90人左右,外校去向广泛,90人占了保研人数的比例不到20%,去外校的占比很高,录取的大学也不错,含中科院、南大、东南大学、河海、南农等。
3、部分学院(生物、化工、林学院)保研率持续高于校均值,这点,家长要重点关注。
比如林学院、生物与环境学院、化学工程学院,连续多年保研率都要高于学校平均值,其中林学院与生物学院常年保持 8–11% 区间,高出校均 2–4个百分点。(2020年数据
个人认为:A+(林业工程、林学)、A-(风景园林学)学院的推免资源明显集中,未来保研率还有上升空间,这点家长也要关注!
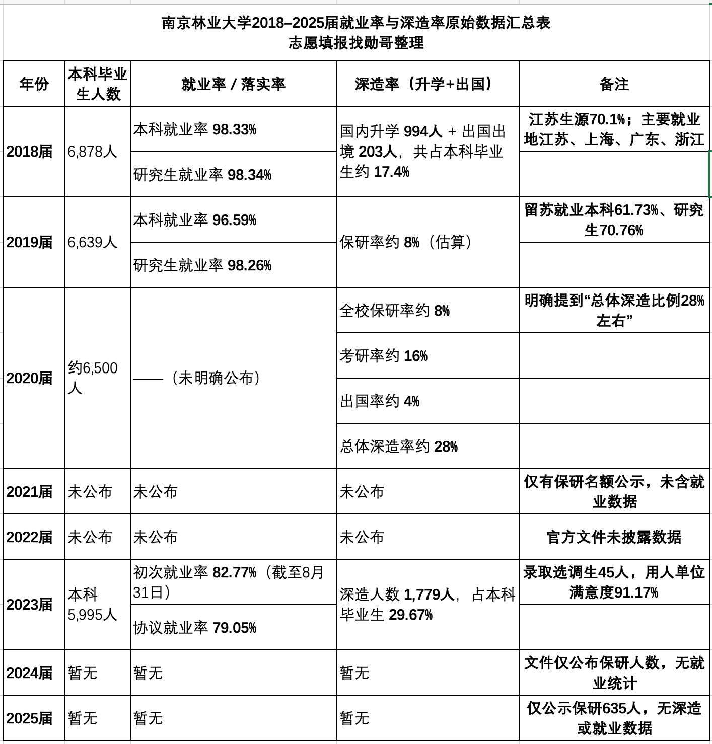
二、就业及升学率分析

先说明一点:南京林业大学的就业质量报告,只公布到2020届,2021届及以后年份的数据,均未公布,以上只是从各类文件及网络中收集整理的数据,仅供大家参考。
从这一点来看,南京林业大学,是做得不到位的。
从仅有的2023届的数据来看,升学率从2018届的17.4%,上升到了29.67%,几乎涨了一倍。
把上文的保研率对照起来,29%的升学中,只有9%不到的人是保研的,如果要升学,这个升学压力还是蛮大的。
三、就业细节数据

2018届的就业数据,是比较详细的,所以你基本上就可以看到毕业生的走向。
可惜的是,这种有用的数据,如今都不再公布了。
从已有的数据来看,有两点值得一说:
1、毕业生去江苏与长三角占多数
2018届本科生67%在江苏就业,其中87.35%在苏南;2019届仍保持本科61.73%、研究生70.76%的高比例。江苏尤其苏南地区(南京、苏州、无锡)是南林毕业生就业核心区。
2、如果不在江苏,外省就业的方向相对集中
主要集中在上海、广东、浙江三地,2018届这三省市合计占比约16%。
以上是南京林业大学2018-2025年就业、升学的数据调查,巧妇难为无米之炊,南林虽好,但就业数据不公开,为之奈何!
个人有一个看法,本人也知道有偏颇之处,但还是要说:
这种不公开就业质量报告的双一流大学,“以生为本”谈何说起?这种不公开就业数据的大学,建议大家把它放在志愿序列的后面,因为只有公开,才能正视就业中的问题,只有正视问题,才能对教学、科研进行针对性的调整。
一个不能公开就业数据的大学,即便是双一流,但天下那么多好学校,为什么要选这个?不妨把它放在后面考虑。