26年科目一617文学综合改为:617中国语言文学基础扬州大学文学院:文艺学、中国古典文献学、中国古代文学、中国现当代文学、比较文学与世界文学、文体学

*A-历年考研真题试卷与参考答案*【纸质版】
26年科目一617文学综合改为:617中国语言文学基础
A1【文学类:2021年起开始大综合,往年分专业】
【617文学综合+815文学阅读与评论】
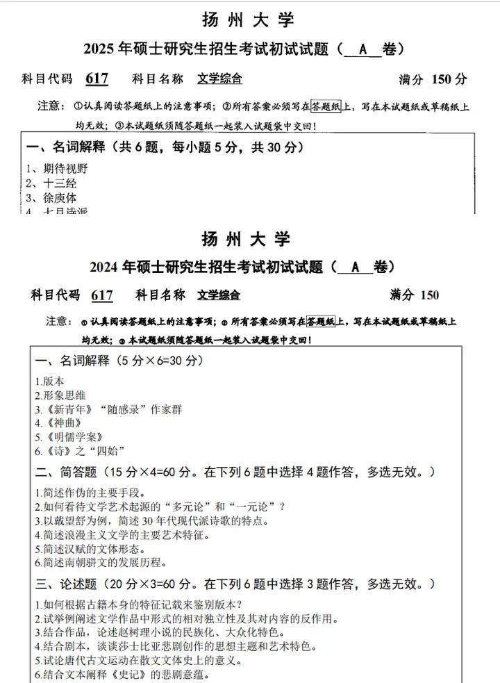
2021-2025年扬州大学617文学综合考研真题试卷
2021-2025年扬州大学617文学综合考研真题参考答案
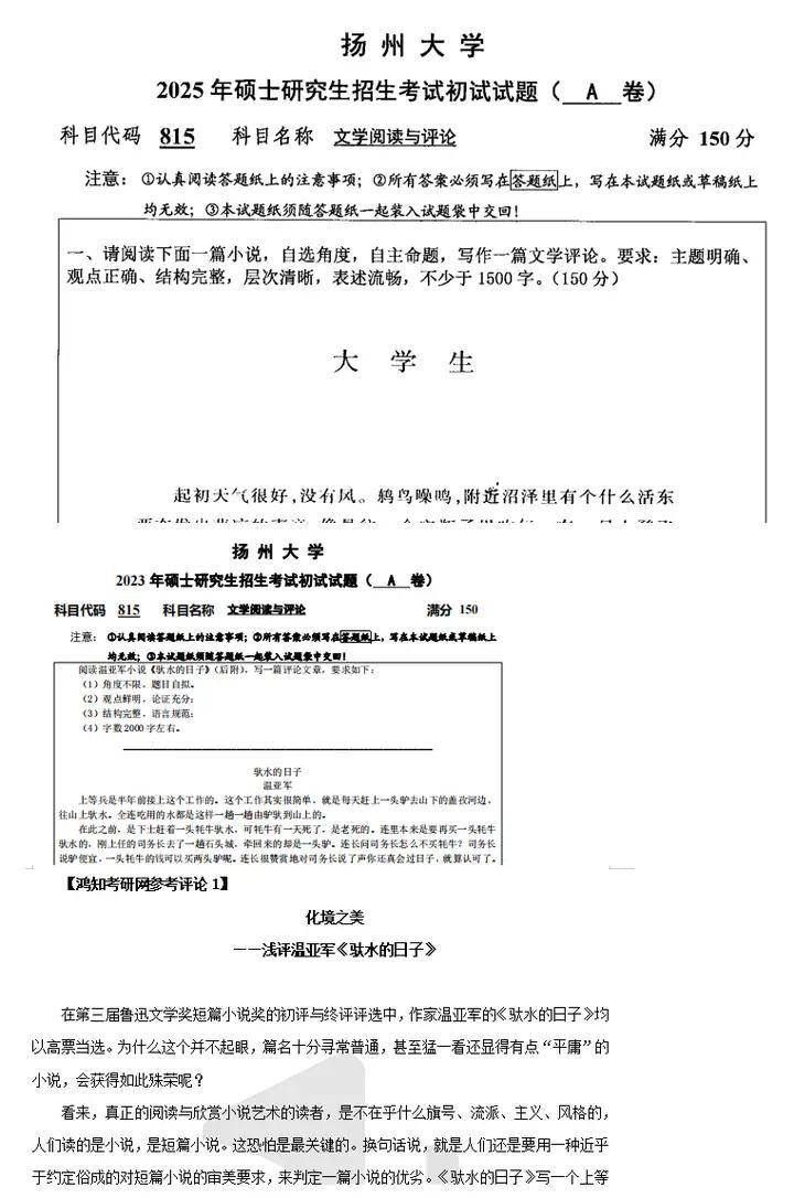
2013-2025年扬州大学815文学阅读与评论考研真题试卷与参考答案
【617文学理论】
2014-2020年扬州大学617文学理论考研真题试卷
2019-2020年扬州大学617文学理论考研真题参考答案
【620中国古代文学史】
2013-2020年扬州大学620中国古代文学史考研真题试卷
2019-2020年扬州大学620中国古代文学史考研真题参考答案
【621中国现代文学史】
2014-2020年扬州大学621中国现代文学史考研真题试卷
2019-2020年扬州大学621中国现代文学史考研真题参考答案
【622外国文学史】
2014-2020年扬州大学622外国文学史考研真题试卷
2019-2020年扬州大学622外国文学史考研真题参考答案
A2【语言类:现汉古汉】
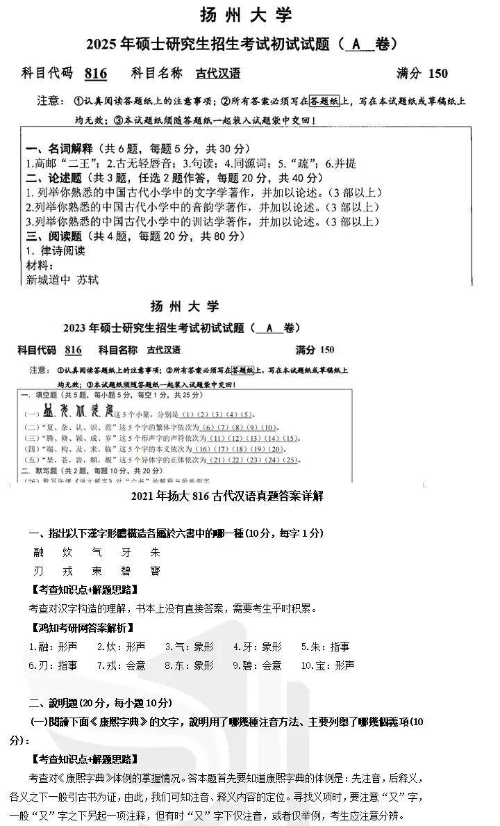
【618现代汉语+816古代汉语】
2014-2024年扬州大学618现代汉语考研真题试卷与答案详解
2014-2024年扬州大学816古代汉语考研真题试卷
2014-2021年扬州大学618现代汉语考研真题答案详解(答案到21)
2014-2021年扬州大学816古代汉语考研真题答案详解(答案到21)





*B-配套笔记*
《现代汉语》(黄伯荣增订六版)【26新增】
《古代汉语》(郭锡良)【26新增】
《文学理论》(姚文放)
《文学理论教程》(童庆炳第五版)
《文献学概要》(杜泽逊)
《中国文学史》(袁行霈)
《中国现代文学三十年》(钱理群)
《外国文学史》(郑克鲁)

*C-冲刺题库*
《现代汉语》(黄伯荣增订六版)【26新增】
《古代汉语》(郭锡良)【26新增】
《文学理论教程》(童庆炳第五版)
《中国文学史》(袁行霈第三版)
《中国现代文学三十年》(钱理群)
《外国文学史》(郑克鲁第三版)
==2026扬州大学考研招生目录、参考书目==

扬州大学文学院关于2026年硕士研究生招生初试科目变化的说明

(1)全部采用一级学科招生、命题。(2)三单元自命题科目全部调整为“617中国语言文学基础”,参考书目为:
《文学理论》(第四版),姚文放著,高等教育出版社,2015年;
《现代汉语》(增订六版,上、下册)黄伯荣、廖序东主编,高等教育出版社,2017年;
《古代汉语》(修订本,上、下册)郭锡良等,商务印书馆,1999年;
《文献学概要》(修订版),杜泽逊著,中华书局,2008年;
《中国文学史》(四卷本),袁行需主编,高等教育出版社,2003年;
《中国现代文学三十年》(修订本),钱理群等编著,北京大学出版社,1998年;
《外国文学史》(上、下),郑克鲁、蒋承勇主编,高等教育出版社,2015年。
(3)四单元自命题科目全部调整为“815 文学阅读与评论”,不指定参考书目。我院最终招生专业考试科目(初试、复试)及参考书目信息以学校9月份公布的 2026年硕士研究生招生专业目录为准。
==2023-2025扬州大学考研参考书目==
《文学理论》(第四版),姚文放著,高等教育出版社,2015年;
《文献学概要》(修订版),杜泽逊著,中华书局,2008年;
《中国文学史》(四卷本),袁行霈主编,高等教育出版社,2003年;
《中国现代文学三十年》(修订本),钱理群等编著,北京大学出版社,1998年;
《外国文学史》(上、下),郑克鲁、蒋承勇主编,高等教育出版社,2015年。