
我省2025年下半年高等教育自学考试课程免考网上申请登记将于11月展开。具体怎么办理?一起来看。
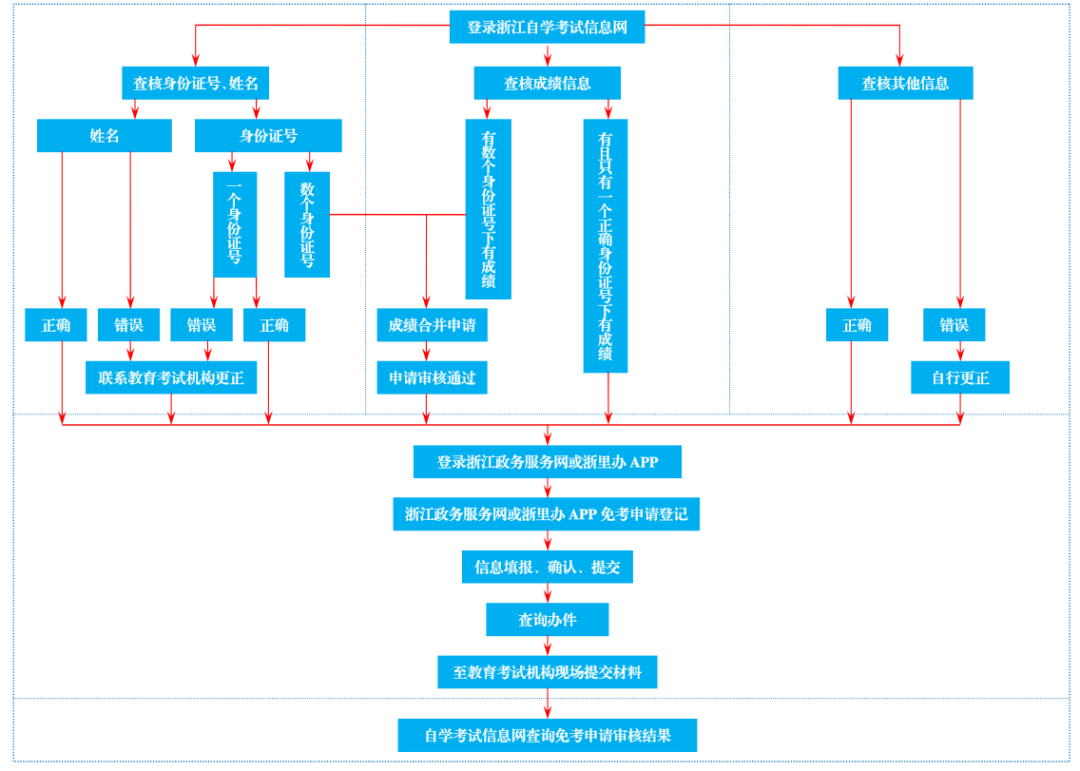
第一步:信息查核更正
考生办理课程免考申请登记前,请先通过浙江省教育考试院自学考试信息网(zk.zjzs.net)核对个人信息(姓名、身份证号、准考证号等)和课程成绩信息。课程成绩无误、仅身份证号或姓名有误的考生,联系当地教育考试机构更正。其他信息有误或缺失的考生,自行在浙江自学考试信息网更正。自行更正或申请更正信息的时间为 11月17日8:30—11月19日16:30。
在浙江自学考试信息网中有多个身份证号且部分(或全部)身份证号下有课程成绩的考生,请于11月17日8:30—11月19日16:30期间,以正确身份证号登录浙江自学考试信息网,按系统提示填报、上传各栏目要求的内容或材料,完成成绩合并申请。非自学考试统考取得的课程成绩以及按规定已失效的课程成绩不得申请成绩合并。
第二步:免考申请登记
考生查核或更正个人、课程成绩等信息无误后,请于11月21日00:00—11月30日24:00期间通过浙江政务服务网(www.zjzwfw.gov.cn)(可通过浙江省教育考试院官网“考生办事-自考考生免考课程确认网上申报登记”或浙江自学考试信息网“申请-免考申请”链接)或浙里办APP搜索“免考”,进行信息填报、确认和提交。逾期不能办理。
第三步:现场提交材料
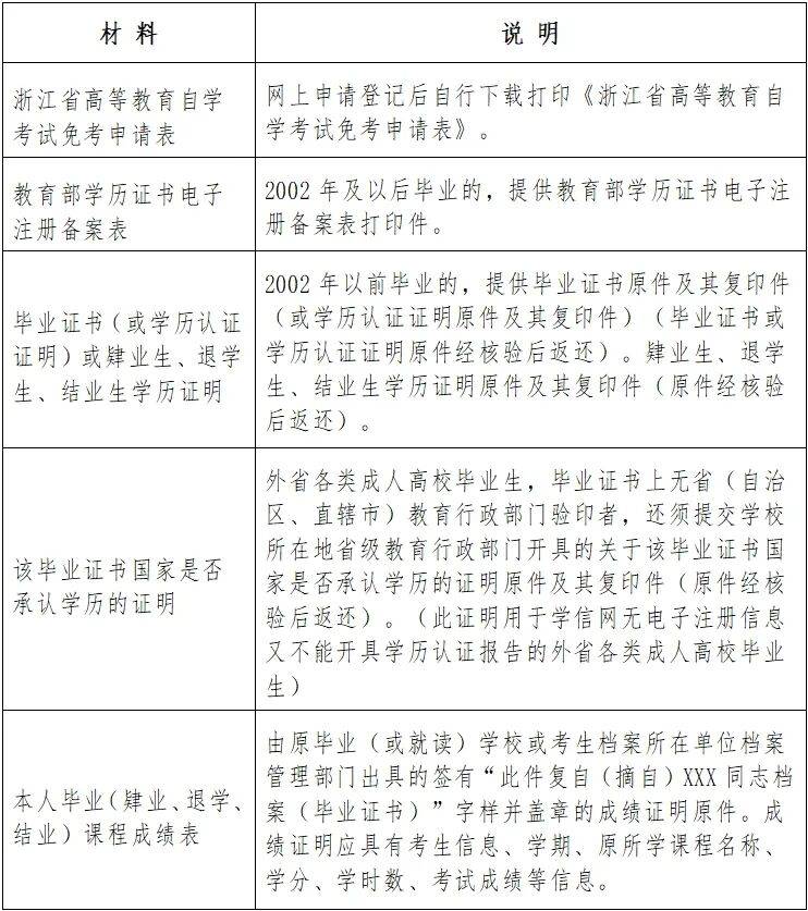
完成网上申请登记后,考生须在各设区市教育考试机构公告的时间到现场(教育考试院、考试中心、自考办)确认并提交材料。材料包括:

考生可在2025年12月20日后登录浙江自学考试信息网查询通过免考审批的课程。
浙江省高等教育自学考试
课程免考办理流程图
