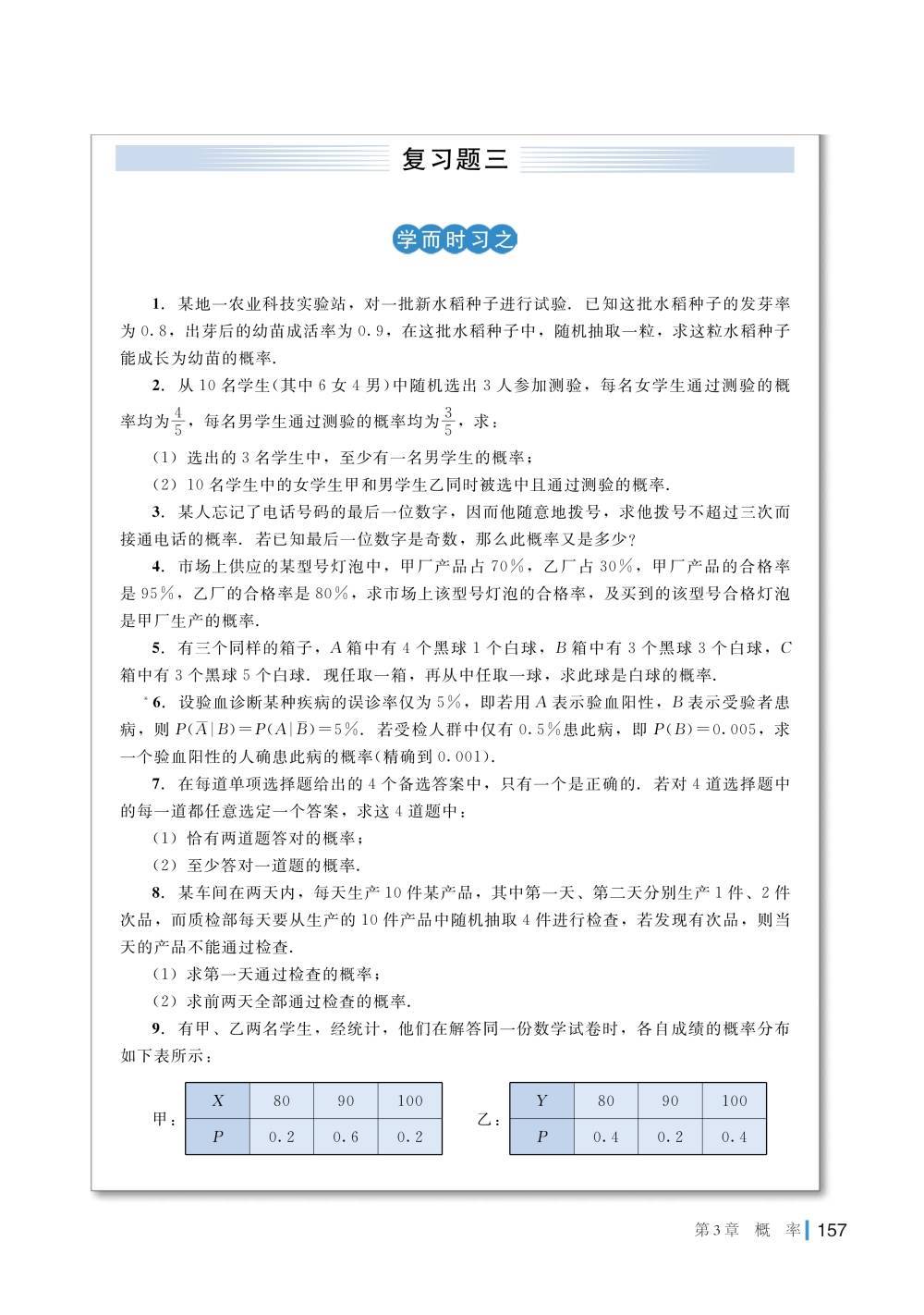
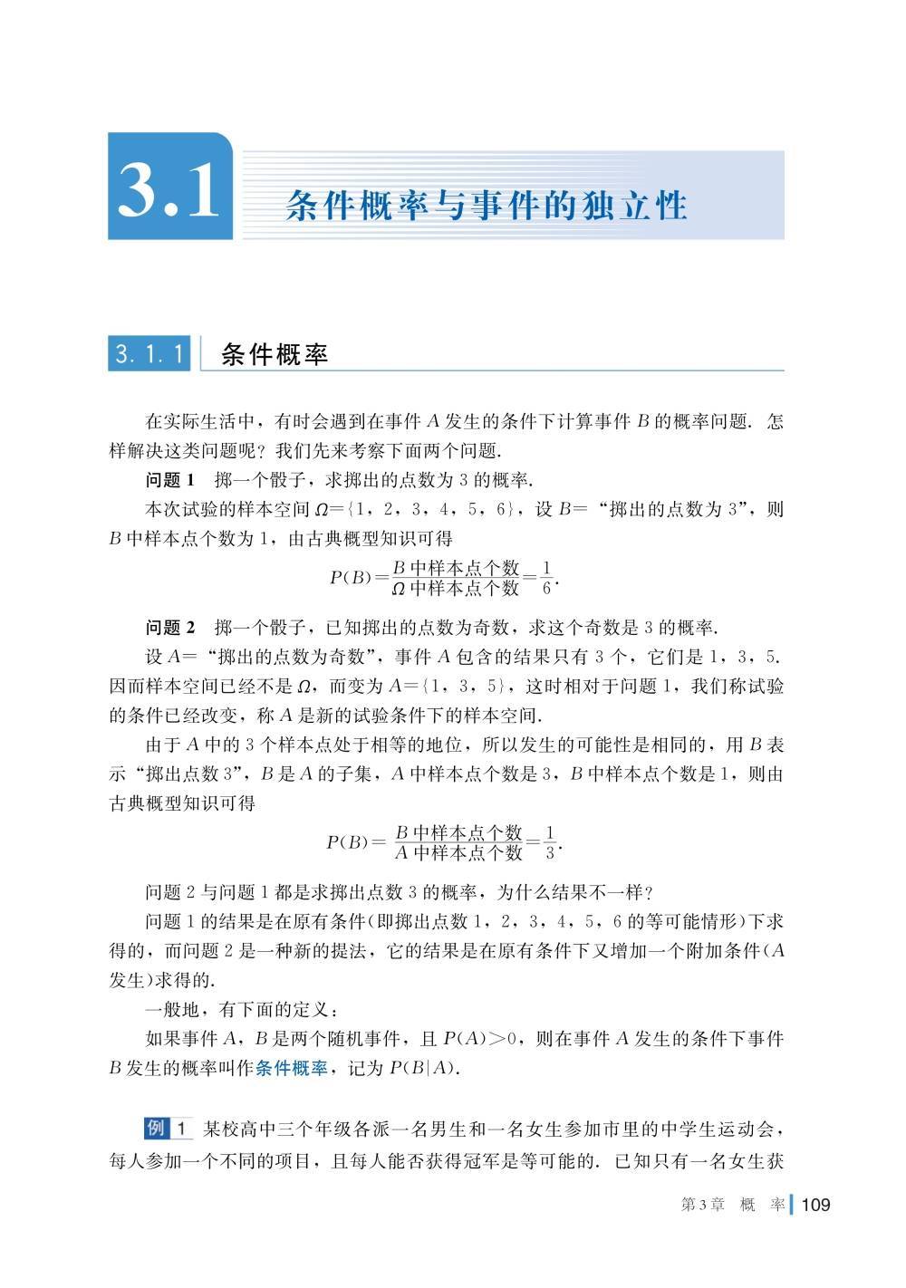
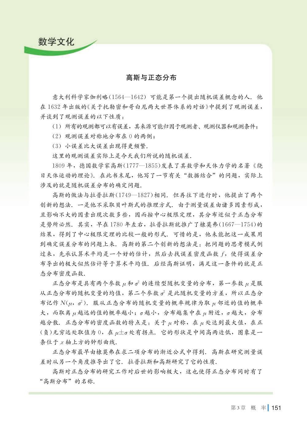
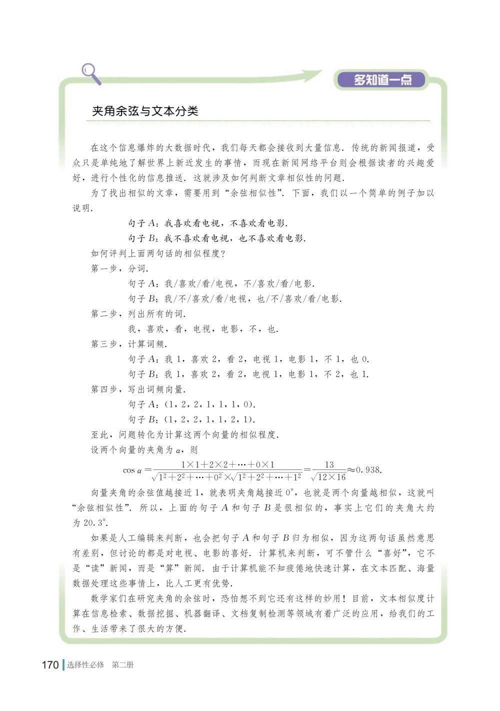
2026新教材湘教版高中数学选择性必修二电子课本(PDF高清版)
开心田螺
2025-12-07 12:48:08
0

为了帮助高中生自主预习与有效复习,我们整理了2026新教材湘教版高中数学选择性必修二电子课本,教材突出跨学科思维与实际应用能力的培养,下面以图片的形式呈现给大家,希望可以帮助到大家。

如需全套高中电子课本PDF版,请关注公众号“学霸书包”(ID:k12ziliao)回复:“电子课本

湘教版高中数学选择性必修二电子课本在线阅读

《2026新教材湘教版高中数学选择性必修二电子课本》就为您介绍到这里,资源来源于网络,仅为学习交流之目的进行分享,其版权均归原出版社及作者所有。

相关内容

热门资讯

春风有信,花开有期,如约而至家... 春风有信,花开有期。为进一步加强家校沟通,凝聚教育合力,共同助力学生健康成长,2026年3月13日下...
【四下教学记录】《飞向蓝天的恐... 2026年3月12日星期四 今天名师基地活动,上《飞向蓝天的恐龙》第一课时,教学流程如下: 1.复习...
全国两会结束后,多位省委书记、... 全国两会结束后,多个省份党委书记、政府“一把手”继续在北京出席相关活动—— 黑龙江日报报道,全国...
重庆发布春秋假安排 严禁学校在... 央广网北京3月13日消息(记者果君)3月12日,重庆市教委联合相关市级部门正式印发《关于在全市中小学...
著名教育家顾明远先生出任名誉校... 3月13日,对于首都师范大学附属良乡大学城学校来说,是个大日子。 这一天,年近百岁的中国教育学界泰斗...
【新闻】县司法局开展“法治进校... 温馨提示:观看视频请尽量在wifi环境下观看! 为切实加强青少年法治教育,有效预防和遏制校园欺凌,营...
全省首创!“一试两证”落地马鞍... “太幸运了!”3月12日上午,走出马钢教育培训中心考场的陈炳池笑容满面。这位21岁的马钢有限炼钢厂职...
市实验中学召开“学习两会精神 ... 学习两会精神 赋能三维育人 3月12日,市实验中学召开“学习两会精神 赋能三维育人”思政教师研讨会,...
600年前城砖上出现“刘德華”... 任晓燃/人民网-江苏频道 连日来,一块印有“刘德華”字样的南京明城墙砖受到网友关注。关注点除了与著名...
三部门部署“校园餐”监督检查,... 国务院食安办、教育部、市场监管总局近日联合印发《中小学、幼儿园落实食品安全主体责任监督检查工作方案》...