新青年职场说系列沙龙之
高校辅导员岗求职经验分享会
(第一场)
干货总结
2025年12月1日晚,党委学生工作部职业发展与就业指导中心主办的“新青年职场说系列沙龙——高校辅导员岗求职经验分享会(第一场)”于线上成功举行。
本次讲座主讲嘉宾为中国农业大学植物保护学院专职辅导员、北师大心理学部2022届硕士毕业生王赫老师。老师为我们分析了辅导员的优劣势、备考要点和真实工作情况,帮助同学们进一步明确方向,提高备考效率。干货内容已经整理好,同学速速来get吧!
01
重新认识“辅导员”这座围城
1
职业轮廓
王赫老师希望同学们理性看待辅导员岗位,从多维度解析了其“双面性”:既有户口编制、带薪寒暑假这些让人安心的保障,也有高校氛围、学历提升便利这些暖心的小优势;当然也会聊到它的实际日常 —— 比如薪资处于城市平均水平、偶尔会遇到工作倦怠期,还有不少事务性的忙碌压力等现实挑战。

2
身份坐标
担任辅导员后的主要晋升路线为双线晋升。
(1)行政线:硕士入职科员→副科→正科
(2)职称线:评审思政系列讲师,需满足“授课学时+案例+文章/课题/比赛”三选一 ,各校单列计划、单独评审。
3
一日安排
王赫老师展示了自己一天时间轴:7:00处理学生夜诊报销单→8:30奖学金公示答疑→10:00上“形势与政策”课→14:00心理危机学生陪诊→16:00招生组线上宣讲→19:00党建材料报送→22:30宿舍走访,突发状况随时插队。
02
上岸资料包
1
思想准备
高校辅导员是“多线程永动机”,一边备课、一边处理危机、一边写材料是常态,若对“忙”无价值认同感或极其排斥,最好不再考虑相关职业发展。
2
硬性门槛
硕士学历及以上(部分要求非定向)、中共党员(预备即可)、年龄(以公告为准)。
3
匹配度
①相关学科专业背景(心理学、教育学、思政、管理学等);
②主要学生干部经历(校级部长及以上、院会主席团、党支书、班长等);
③校级及以上荣誉(国奖、三好学生、优秀毕业生);
④兼职/全职辅导员经历(含“2+2”保研、班主任助理)。
4
自选加分项
学校部门助管、支教/志愿服务、行测申论成绩、相关培训证书。

5
选聘方式主要分为下面四步
①简历筛选;
②笔试;
③面试;
④实习考核(个别学校)。
03
从投简历到拿Offer
1
人岗匹配
可以先使用excel表格记录个人经历,再按需整理成word简历,最后根据不同学校填报系统的要求进行简历递交。

2
信息源
同学们可以通过学院就业群+“京师就业”“师大人找工作”公众号+高校人才网)来搜集招聘信息。王老师提醒大家选择关注渠道≤3个,避免信息爆炸。
3
笔试题型
①行测+申论(部分学校直接采认国考成绩);
②辅导员核心文件(31号令、41号令、46号令);
③中央教育讲话原文(全国教育大会、思政教师座谈会、建党百年讲话等);
④校史校情(建校时间、校歌、校庆、党代会工作报告);
⑤学生工作案例(危机干预、奖助评选、学业预警、宿舍冲突),题型含选择、判断、填空、简答、案例分析、公文写作。

4
面试形式
普遍两轮:第一轮结构化(1-2分钟自我介绍+抽题作答),第二轮半结构化/无领导小组/多对多。
王赫老师现场展示了“三心”为主线的自我介绍:“第一颗责任心,第二颗同理心,第三颗进取心”,每“心”配一个STAR故事给评委留下印象。
04
真实工作实况
1
主线任务
带班207人,负责奖助、心理、军训、就业、党团建设等学生工作;教授《形势与政策》《大学生心理健康》《大学生职业发展与就业指导》课程;申报课题、撰写案例、参加教学基本功大赛。
2
支线任务
学院行政工作:招生宣传、党建材料、安全维稳、对外交流、突发危机处理。
05
相关建议
1
长板理论
“北师大+心理学+支教”可以是一个标签,不要隐藏长板,要把标签做深做尖,才能在海量国奖选手中被记住。
2
Curiosity驱动
当你不得不去做某件事时,别用责任心去驱动它,而用好奇心去看待它。
3
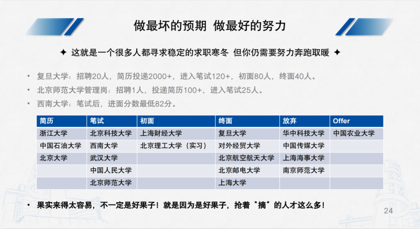
最坏预期+最好努力
淘汰是常态,每次失败立即写“面经”,用AI补漏,第二天继续投。

4
外部归因+内部调整
要调整好心态,没录取≠不优秀,可能是提前帮你排除了一个不适合你的选项;要在复盘后把长板加长,短板补到及格。


本次讲座持续90分钟,王老师以亲身经历向同学们分享对辅导员岗位的理解以及备考经验,并针对性地答疑解惑,同学们反响热烈。最后,王老师也用帕尔默在《教学勇气》里的一句话与大家共勉:“我们需要一件有两个口袋的外套,一个口袋装泥土,一个口袋装黄金。我们需要穿着这件有两个口袋的外套来时常提醒自己:我们是谁。”愿每一位立志成为高校辅导员的BNUer,都能带着“黄金”的自信与“泥土”的初心,稳稳上岸,闪闪发光!
——以上观点仅代表嘉宾观点——
供稿:汪子涵
编辑:梁佳越
责任编辑:孙书瑜
审核:崔晶晶
本周招聘活动