2026 春科学粤教版九年级化学下册紧扣新课标核心素养要求,以 “化学物质应用与社会发展” 为核心主线,围绕酸碱盐、金属材料、化学与生活等重点内容编排,融入粤地生活与产业场景,强化实验探究与实践应用,适配广东及周边地区九年级化学课堂教学与中考备考需求。
如需全套电子课本PDF版,请关注公众号“知识堂”回复:“电子课本”
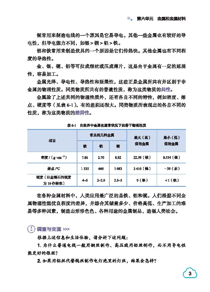
新科学粤教版九年级化学下册电子课本在线阅读(此为截图版,获取是高清版)




















2026春科学粤教版九年级化学下册第三单元以“酸和碱”为核心主题,作为初中化学酸碱盐知识体系的入门关键,构建了“定义认知—性质探究—实验操作—实际应用”的完整学习框架,是中考化学的核心考点模块。核心知识点集中在五大模块:一是酸与碱的核心定义,明确酸是在水溶液中解离出的阳离子全部是H⁺的化合物(如盐酸、硫酸),碱是解离出的阴离子全部是OH⁻的化合物(如氢氧化钠、氢氧化钙),这是理解两类物质共性的基础。二是酸与碱的通性,酸的共性源于H⁺,能使紫色石蕊溶液变红,可与活泼金属、金属氧化物、碱、某些盐反应;碱的共性源于OH⁻,能使紫色石蕊溶液变蓝、无色酚酞溶液变红,可与非金属氧化物、酸、某些盐反应,需熟记盐酸除铁锈、氢氧化钙检验二氧化碳等典型反应方程式及现象。三是常见酸与碱的特性,盐酸具有挥发性(打开瓶盖有白雾),浓硫酸具有吸水性、脱水性和强腐蚀性,稀释时必须“酸入水”并搅拌;氢氧化钠俗称烧碱,易潮解且腐蚀性强,氢氧化钙俗称熟石灰,微溶于水,可用于改良酸性土壤,这些特性直接决定其用途与操作规范。四是中和反应及其应用,理解中和反应本质是H⁺与OH⁻结合生成水,掌握其在改良酸性土壤、处理工业废水、治疗胃酸过多等场景的应用,同时明确中和反应放热的实验现象。五是溶液酸碱性与pH,掌握pH范围(0-14)对应的酸碱性,学会用pH试纸正确测定溶液pH(不能直接浸入待测液),理解pH在农业生产、日常护理等领域的应用价值。本单元实验探究密集,重点渗透控制变量法,同时融入粤地农业生产中化肥使用、工业废水处理等本地场景案例,强化知识的实践应用导向。
作为深耕粤港澳大湾区教学需求的特色教材版本,2026春科学粤教版九年级化学下册以“广东省全域核心覆盖、周边省份协同适配”为显著使用特点,形成清晰的地域分布格局。广东省内,广州、深圳、东莞、佛山、珠海、中山、江门、汕头、湛江等绝大多数地市的九年级公办初中均统一选用该版本,其中广州越秀、番禺,深圳南山、福田等核心区县的月考、期末检测卷及中考模拟题均严格依据教材知识点编制,同步练习与实验指导资源精准匹配单元重点,尤其贴合广东中考命题的地域特色导向。除广东全域外,根据教材适配说明及教学实践情况,福建省的厦门、漳州、泉州等城市的部分初中也将其纳入教学选择,相关教辅资源流通与教学适配体系成熟。这些区域选用该版本的核心原因在于其知识点编排循序渐进,突出实验探究与生活应用的结合,且融入本地产业与生活场景案例,贴合新课标核心素养培养要求。教材选用严格遵循当地教育部门规划,各使用地区均配套有完善的教学支撑体系,包括数字化课件、实验操作视频、单元易错点解析手册等,针对本单元中和反应实验、pH测定操作等重难点,提供了丰富的教学案例与练习资源,为教学实施与中考备考提供有力保障。