2026 春鲁教五四制版八年级物理下册以电磁学与能量转化为核心主题,聚焦电与磁、欧姆定律、电功率、能量守恒等中考重难点内容,结合实验探究与实际应用案例,强化知识迁移与解题能力,适配五四学制地区八年级物理中考冲刺教学需求。
如需全套电子课本PDF版,请关注公众号“知识堂”回复:“电子课本”
新鲁科五四制版八年级物理下册电子课本在线阅读(此为截图版,获取是高清版)




















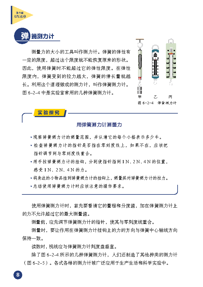
2026春鲁教五四制版八年级物理下册第一单元为“力与运动”,作为力学知识体系的核心进阶模块,承接七年级力学启蒙基础,聚焦力的本质、分类、作用规律及与运动的关联,通过实验探究与逻辑推导,构建完整的力学认知框架,同时强化中考核心考点的理解与应用,为后续压强、浮力等知识的学习奠定基础。核心知识点围绕六大模块展开:一是力的基本概念与特性,力是物体对物体的作用,产生需同时具备施力物体与受力物体,且物体间力的作用是相互的,作用力与反作用力大小相等、方向相反、作用在同一直线但不同物体上,力的单位为牛顿(N),拿起一个鸡蛋的力约为1N。力的作用效果体现在改变物体运动状态(速度大小或方向变化)和改变物体形状,其作用效果由大小、方向、作用点三大要素决定,可用带箭头的线段(力的示意图)直观表示。二是弹力与弹簧测力计,物体受力发生弹性形变后恢复原状时产生的力为弹力,产生需满足相互接触且发生弹性形变的条件,压力、支持力等均属于弹力。弹簧测力计基于“弹性限度内,弹簧伸长量与拉力成正比”的原理工作,使用时需调零、认清分度值与量程,测量时轴线与受力方向一致,读数视线垂直刻度盘。三是重力的特性与计算,地面附近物体因地球吸引产生的力为重力,施力物体为地球,大小遵循公式G=mg(g=9.8N/kg,粗略计算可取10N/kg),与物体质量成正比;方向始终竖直向下,重垂线便是利用这一原理制成,用于检验直线竖直或平面水平;形状规则、质地均匀物体的重心在其几何中心,重心越低物体越稳定。四是摩擦力的分类与影响因素,摩擦力分为滑动摩擦力、静摩擦力,滑动摩擦力是相互接触物体发生相对滑动时产生的阻碍力,大小与压力大小、接触面粗糙程度有关,与接触面积、运动速度无关,方向始终与相对运动方向相反;静摩擦力产生于物体有相对运动趋势时,大小随外力变化而变化,最大值为最大静摩擦力。五是牛顿第一定律与惯性,一切物体在不受力或受平衡力时,总保持静止或匀速直线运动状态,这是牛顿第一定律的核心内容,揭示了力是改变物体运动状态的原因而非维持运动的原因;惯性是物体保持原有运动状态的性质,大小仅与质量有关,质量越大惯性越大,生活中既有惯性的应用(如跳远助跑),也需防范其危害(如行车系安全带)。六是二力平衡的条件与应用,物体处于静止或匀速直线运动状态时为平衡状态,受两个力平衡时需满足“同物、等大、反向、共线”的条件。可根据物体运动状态判断受力情况,也可依据受力情况推断运动状态,同时需区分二力平衡与相互作用力,核心差异在于受力物体是否为同一物体。
作为山东省专属适配五四学制的核心物理教材,2026春鲁教五四制版八年级物理下册的使用范围高度集中在山东省内实行“小学五年+初中四年”学制的地区,形成全域统一选用、同步衔接中考的稳定格局。核心使用城市及区域包括:烟台全域公办初中,龙口市等区县学校已明确将其纳入2025-2026学年教材使用目录,作为八年级物理教学的核心用书,其统考命题与教学案例对全省五四制地区具有参考价值;威海、淄博、东营、泰安全域同步选用该版本,严格遵循鲁教版教材体系开展教学,契合当地中考备考规划;济南原莱芜地区(莱芜区、钢城区)、济宁城区(任城区、高新区等)等混合学制区域的五四制学校,按照当地教育部门要求统一选用,确保学段知识衔接连贯;滨州全域的五四制初中也配套使用该版本,形成完整的鲁教版物理教学体系。此外,青岛地区仅实行五四学制的莱西市纳入该教材使用范围,青岛其他大部分实行六三制的区域,则选用对应学制的鲁教版物理教材。这些地区的教学计划紧密贴合鲁教版教材“实验驱动、逻辑递进、对接中考”的设计理念,围绕本单元主题开展弹簧测力计使用、二力平衡条件探究、摩擦力影响因素实验等活动,配套有实验指导手册、考点思维导图、易错点辨析清单等资源,严格遵循山东省中考改革方向,助力学生夯实力学核心知识,提升综合解题能力。