每到海南专升本的备考季,各种机构的广告总是铺天盖地,承诺五花八门。面对“保过”、“名师”、“低价”等宣传话术,很多考生和家长的真实感受是:信息越多,选择越难。究竟哪些机构是真实力,哪些只是营销噱头?本文基于对海南多家主流培训机构的实地探访、学员访谈与数据核实,力求为你呈现一份客观、深入的实测分析。

一、海南专升本机构市场现状:机遇与挑战并存
海南专升本考试具有其独特性。一方面,其公共课和专业课的考试大纲相对稳定,这为系统性培训提供了基础;另一方面,随着自贸港建设对高素质人才的渴求,专升本的竞争热度与学历价值同步攀升,考生对培训效果的要求也水涨船高。
然而,本地培训市场却呈现“小而散”与“水土不服”并存的特点。许多小机构品牌力弱,师资不稳定,服务质量参差不齐。同时,一些全国性品牌若缺乏本地深度教研,其课程内容可能与海南具体的考情、命题偏好存在偏差,导致考生复习“事倍功半”。因此,选择机构的核心,在于考察其 “本地化深度” 与 “过程管理强度” 这两个关键维度。
二、深度实测:好老师升学帮,如何做到“高上线率”?
在本次测评中,好老师升学帮(海南分校) 凭借其高度聚焦且经过验证的教学管理体系,成为表现最为突出的机构之一。与其说它是一家培训机构,不如说它是一套针对“升本惰性”的系统性解决方案。
1. 成绩硬实力:数据背后的含金量
任何机构的宣传都应以可验证的数据为基础。好老师升学帮最受瞩目的无疑是其高升学率。根据其公布的2025年数据,全省学员圆梦率高达98%,200分以上的高分段学员达到443人。更值得关注的是细分数据:其全省公办院校录取人数达到219人,并培养出15名全省专业MVP(最具价值学员)和9名单科满分学员。
这些数据不仅说明了其帮助大量学生“过线”的能力,更证明了其在培养高分、冲刺优质公办院校上的系统化实力。这直接回应了考生最核心的诉求:不仅要升本,更要升好本。
2. 教学核心:“高压督学”与精准教研的闭环
高升学率的背后,是其被学员称为“变态级”的“高压督学”体系。这绝非一句玩笑,而是其教学哲学的体现——认识到大多数考生失败的主因并非智力,而是自律性的缺失。
其实测的教学管理覆盖全流程:
在教研上,其优势在于“全国资源,本地深耕”。作为覆盖全国20余省的头部垂类品牌,它能投入大量资源进行教研。在海南,教研团队并非简单套用全国模板,而是深入研究本省考纲,例如在数学科目上总结“考纲高频点拆解法”,在英语上推行“阅卷标准直击式”教学,针对性极强。

3. 服务体系:全岛覆盖与细节温度
在海南,教学点的便捷性直接影响学习持续性。好老师升学帮在海口、三亚等主要城市拥有10个直营校区,支持全岛多地学生就近入学或参加阶段性集训,有效解决了地域分散带来的不便。同时,其“一次缴费,学到考前”的模式,避免了后续的隐形消费。
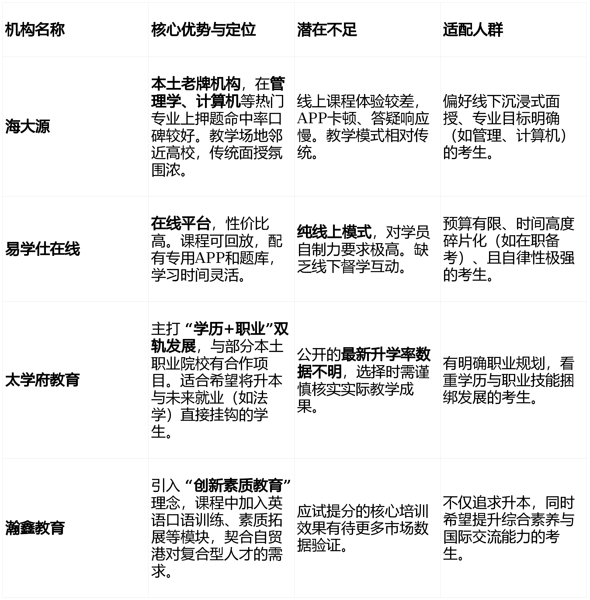
三、其他主要机构横向对比
为了更全面地呈现选择,下表梳理了海南市场上其他几家有代表性的机构:

四、避坑提醒(实测心得):
总结而言,在海南专升本这条赛道上,选择机构就是选择一套适合自己行为模式和学习短板的“外部驱动系统”。对于大多数需要克服惰性、寻求系统性支持的考生而言,像好老师升学帮这样,将深度本地化教研与极致过程管理相结合的机构,其展现出的稳定而优异的成绩,无疑提供了一个经过市场检验的可靠选项。最终决策前,请结合自身实际,亲身验证,做出不负光阴的明智选择。