金华教师社招笔试考情分析【二】
开心田螺
2026-02-24 19:28:10
0

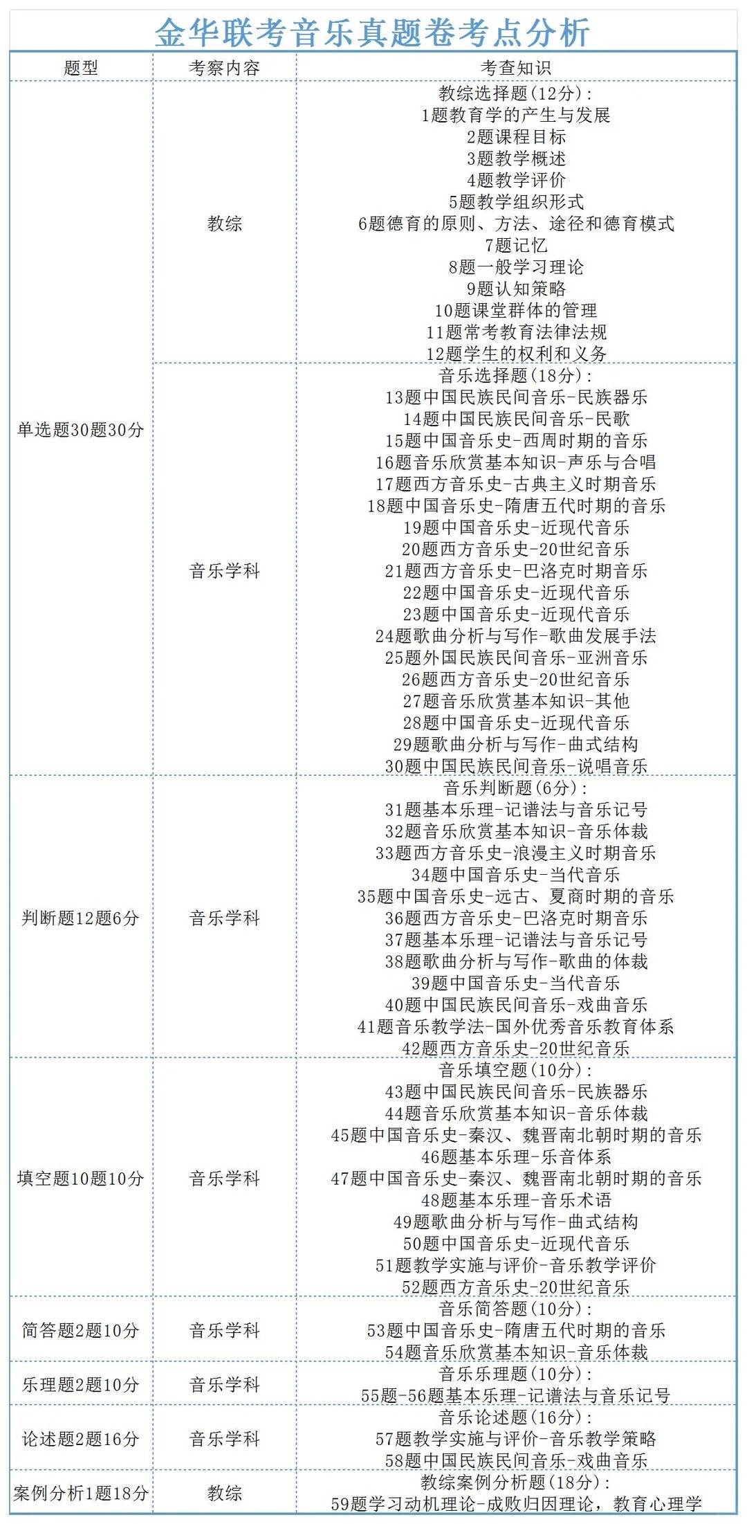
上接上一篇金华的基本报考条件和报名比例 这一批主要讲下金华的社招考试内容 联考地区的笔试是考试时间120分钟 教基30分 以25年为例:12分单选 18分案例分析【这个每年都会有变化,不唯一】 学科知识70分 具体见图2-7 主城区的每个区域不一样,其中婺城区是2张百分制试卷

以上信息由仕启教育爱分享的刘老师进行整理分享

相关内容

热门资讯

江苏省2026年普通高考时间公... 经教育部批准,我省2026年高考全国统考科目、选择性考试科目考试时间安排如下。 2026年我省普通...
盐城幼儿园户外游乐设备 盐城幼儿园的户外游乐设备是孩子们日常活动的重要组成部分,这些设施不仅为幼儿提供了游戏和锻炼的机会,也...
健康科普进幼儿园 筑牢幼儿健康... 为普及儿童健康筛查知识,强化家长科学育儿与健康监护意识,全力护航幼儿健康成长,我院儿童保健科副主任医...
金融学科如何发展?专家齐聚立信... 4月19日,上海立信会计金融学院在上川路校区召开金融学科发展专家咨询会,会议邀请复旦大学金融研究院常...
腾讯、字节2026校招院校名单... 2026高考在即,选志愿成了不少考生和家长如今最关心的问题,实际上很多学生和家长不是一点目标都没有,...
在日东南亚留学生数超中国,尼泊... 作者 | 东京谢社长 (ID:livingtokyo2) 最近看了日本留学生的数据,发现大变局真...
公告 | 临沧市2026年考试... 临沧市2026年考试录用公务员面试及后续工作安排的公告 各位面试考生: 现将临沧市2026年考试录用...
宿管阿姨原梦圆:陪儿子考研,儿... 愿你走出半生,归来仍是少年。这句话常常被用作对经历风雨的人们的祝福。随着岁月流逝,很多人会在现实与琐...
莆田考生注意!2026年春季教... 根据《关于印发福建省教师资格申请人员体检标准及办法(2018年修订)的通知》(闽教师〔2018〕20...
事关文山州2026年公务员面试... 文山州2026年度 考试录用公务员面试公告发布 这些事项要注意 文山州2026年度 考试录用公务员面...