亲爱的同学们,这里是璐璐学习宝典
今天为大家分享:26春三年级下册语文预习全册知识晨读单(含空白默写版)。以 “早读版” 为形式,精准对接教材各单元核心课文与语文园地。覆盖了古诗、科普说明文、寓言、记叙文、写景散文、传统文化等多种文体,从生字注音组词、多音字辨析、近反义词积累、词语理解,到重点句子仿写、课文主题归纳、实用文体写作,再到传统文化积累,形成了完整的语文预习知识体系,是学生课前高效预习、课后巩固复习的优质学习工具。

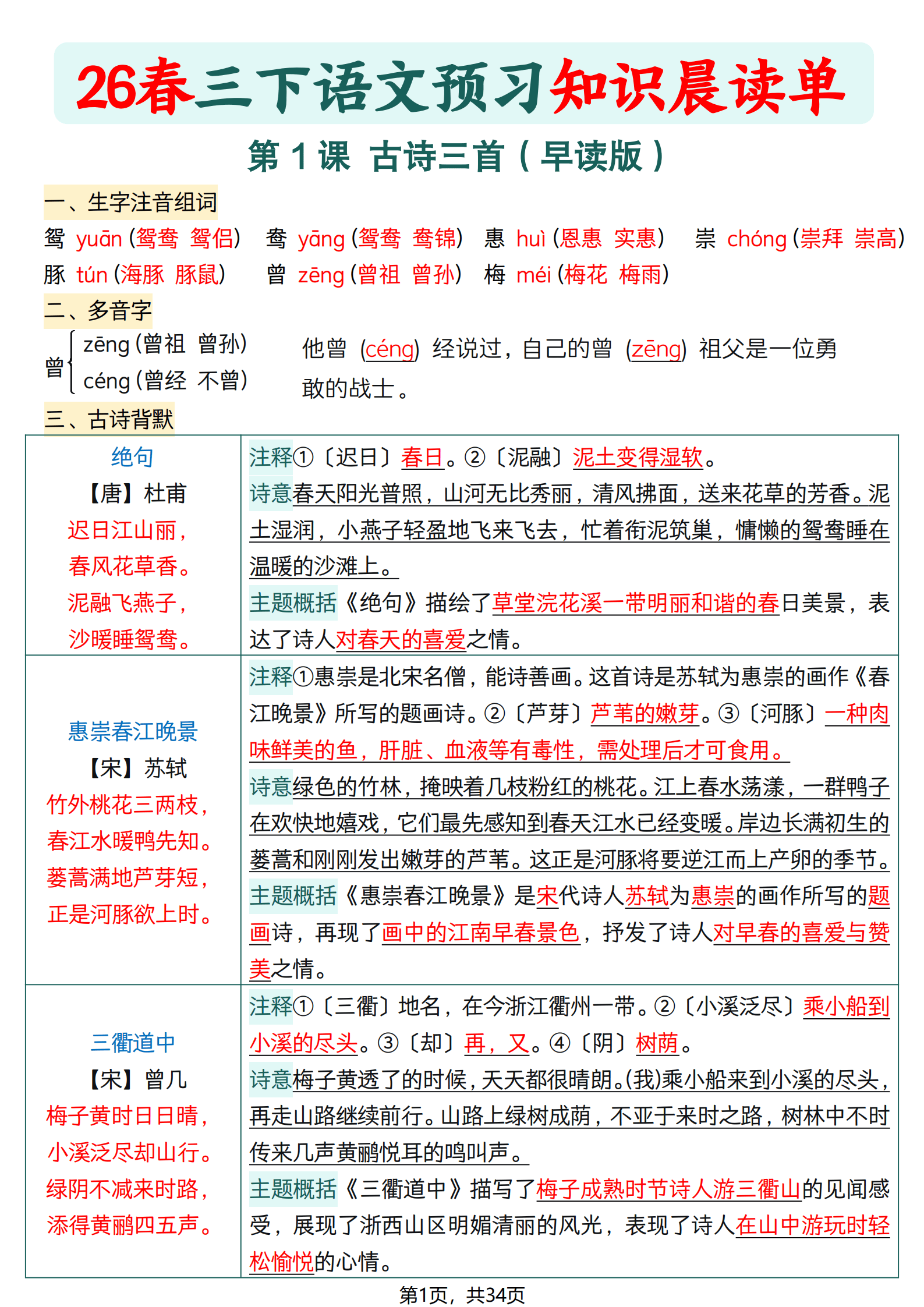
以下为部分截图,具体看完整PDF文件

夯实字词基础,筑牢语文根基
通过生字注音组词、多音字辨析、近反义词、词语积累与解释等模块,对三年级下册的重点生字词进行了系统梳理,帮助学生精准区分不同读音的用法;近反义词的对比,能加深学生对词语的理解;丰富学生的词汇储备,为阅读和写作打下坚实基础。同时,词语解释模块也让学生能快速理解课文中的生僻词,扫清阅读障碍。

深化课文理解,积累文学素养
紧扣课文内容,通过古诗背默与赏析、课文主题概括等模块,引导学生深入理解文本,感受古诗的意境与情感,帮助学生快速把握课文核心内容,了解中华传统文化和自然科学知识;记叙文的主题分析,也让学生在预习中感受人物品质和生活趣味,培养文学审美和共情能力。

训练语言运用,提升表达能力
注重语言运用能力的培养,设置了重点句子仿写、词句段运用、小练笔等模块,引导学生灵活运用所学修辞和句式,丰富语言表达。同时,语文园地中的通知写作、手工活动流程介绍等练习,也锻炼了学生的实用文写作和逻辑表达能力;《灰雀》中的对话描写仿写,则能帮助学生学会通过对话刻画人物心理,让写作更生动。

总之,从字词积累到课文理解,从语言运用到文化拓展,形成了完整的语文预习训练体系。它以每课为单位,精准对接课堂教学,让学生在晨读或预习中高效梳理知识,提前攻克重点难点。扎实掌握三年级下册的语文知识,提升预习和复习效率,更能在反复诵读和练习中培养语感、积累素材,为后续的语文学习和综合素养提升打下坚实基础,在语文学习的道路上稳步前行,逐步实现从 “学会” 到 “会学” 的跨越。