寒假开跑!备战2025中考自招看这里(领2024自招真题)
开心田螺
2025-01-17 19:31:02
0

寒假生活正式开启,寒假也是2025年中考生备战中考自招 最为关键的一个阶段

2023年起,自招笔试试题由青岛市教育局统一命制,共有物理、化学、历史三个学科,三科试卷均由基础题和附加题组成,其中基础题整体框架参考了近三年中考试题

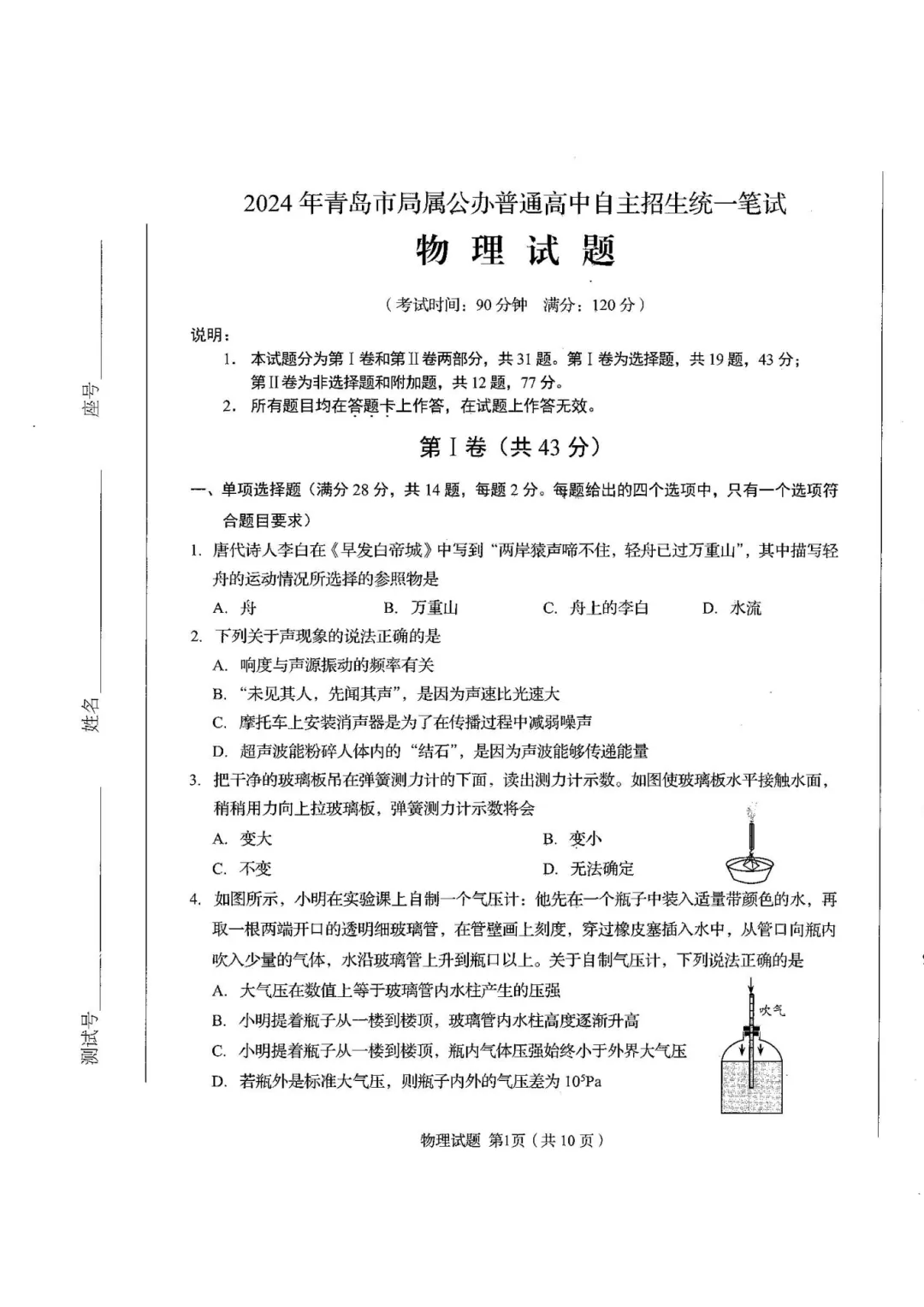
首先,一起来看看2024年青岛局属公办普高自招统考的物理、化学真题——

📖自招物理真题

📖自招化学真题

🔍为了方便家长给孩子打印练习,小金老师为你们准备 高清PDF版

相关内容

热门资讯

寒假预习必备:三年级下册语文电... 寒假即将来临,许多家长和学生都开始为新学期的学习做准备。特别是三年级的学生,语文作为一门基础学科,其...
2026春湘教版七年级地理下册... 2026 春湘教版七年级地理下册紧扣新课标核心素养要求,以 “大洲 — 地区 — 国家” 的递进式区...
“平台接单”的大学生家教,权益... 线上平台与微信群组成主流家教中介渠道,却出现信息费较高、退费难、遇纠纷维权难等新问题 “平台接单”的...
真相来了丨打着高校旗号的“教授... 寒假临近,一些打着高校名义的“教授内推”“‘寒假学堂’营”“招生咨询”等信息层出不穷,这些信息靠谱吗...
打着高校旗号的“教授内推”“付... 寒假临近,一些打着高校名义的“教授内推”“‘寒假学堂’营”“招生咨询”等信息层出不穷,这些信息靠谱吗...
在海南,这所大学打开了“境外教... 实习生 刘禹淇 中青报·中青网记者 任明超 “最吸引我的是这个项目兼顾了本土化学习和德国深造的机会,...
取消中小学期末统考,多地已通知 这两天,青岛、成都、北京等部分地区传出取消期末统考的消息,“多地取消高一高二期末统考”的词条也随之冲...
官方确认:歼10CE一举击落多... 近日,国家国防科技工业局新闻宣传办公室近日正式对外发布2025年度国防科技工业十大新闻。其中提到,5...
碧澜外国语小学外语节落幕 学子... 南都讯 记者任朝州近日,深圳市龙华区碧澜外国语小学第八届外语文化艺术节在欢声笑语中圆满落幕。本届艺术...
央视曝光打着名校旗号“教授内推... 据央视新闻1月11日报道,寒假临近,一些打着高校名义的“教授内推”“‘寒假学堂’营”“招生咨询”等信...