A 真题答案部分:
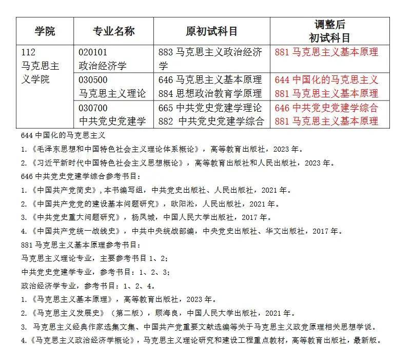
26新科目:881马克思主义基本原理+644中国化的马克思主义
原科目:646马克思主义基本原理+884思想政治教育学原理
之前考的思政不再用参考价值
2019-2025年上海大学646马克思主义基本原理考研真题试卷
2020-2025年上海大学646马克思主义基本原理考研真题参考答案

B 专业课笔记部分:
《马克思主义基本原理》2023版;
《马克思主义发展史》马工程;
《马克思恩格斯列宁哲学经典著作导读》;
《毛中特》2023版;
《新思想》2023版;
历史思维能力是辩证思维与历史眼光的结合,是马克思主义科学历史观的具体表现和实践运用,是以史为鉴、知古鉴今,善于运用历史眼光认识发展规律、把握前进方向、指导现实工作的能力。培养并不断提高历史思维能力,是马克思主义科学世界观和方法论的内在要求。
系统思维能力就是从事物相互联系的各个方面及其结构和功能进行系统思考的能力,就是全面系统地分析和处理问题的能力。提高系统思维能力,就是要坚持系统观念,用系统思维的方法分析和处理问题。坚持系统观念,就是要把事物放在普遍联系的系统中来把握,在系统与要素、要素与要素、结构与层次、系统与环境之间的相互联系和作用的动态过程中把握事物,力求获得问题的最优解。
C 冲刺题库部分:
《马克思主义基本原理》2023版;
《马克思主义发展史》马工程;
《马克思恩格斯列宁哲学经典著作导读》;
《毛中特》2023版;
《新思想》2023版;
2026年参考书目调整为
644 中国化的马克思主义
1.《毛泽东思想和中国特色社会主义理论体系概论》,高等教育出版社,2023 年。
2.《习近平新时代中国特色社会主义思想概论》,高等教育出版社和人民出版社,2023 年。
881马克思主义基本原理
马克思主义理论专业1-2
1.《马克思主义基本原理》,高等教育出版社,2023 年。
2.《马克思主义发展史》(第二版),顾海良,中国人民大学出版社,2021年。
