2025年四川高职单招真题原题试卷(职业技能综合测试)(十九)
开心田螺
2025-10-23 12:36:51
0

直接下载PDF高清试卷版或其他备考资料

查看真题答案

2025年四川单招中职类真题原题

土木水利类

备考2026年四川单招的复读生/应届生

想考双高院校/行业重点院校/热门专业

担心自己考不上

融创双高/行业重点“名校”定向培养

相关内容

热门资讯

雅方教育两个月真的管用吗?躺平... 答案是肯定的。雅方教育两个月指导真的管用,这是指在两个月内,实现“家庭关系的破冰”和“孩子行动模式的...
市复兴中学举办团体赋能活动 来源:滚动播报 (来源:邯郸晚报) 1月5日下午,邯郸市复兴中学初一年级组织开展了主题为“好好说话...
江苏高中学业水平合格性测试开考... 1月17日,江苏省2026年普通高中学业水平合格性考试(笔试)开考。早上7点半左右,南师附中、金陵中...
最高651!西南大学2025年... 专业热度,往往直接体现在录取分数的高低上。锦宏高考深耕升学规划领域,持续整理名校专业录取数据,为学子...
新西兰留学大专读本科 近年来,新西兰凭借其优质的教育资源和灵活的升学体系,成为中国学生留学深造的热门选择之一。根据启德发布...
别再盯着孩子的短板了!学会“优... 朋友们,悄悄问一句:你们有没有在深夜,看着孩子熟睡的小脸,心里涌起一阵愧疚?不是因为今天吼了他,而是...
最高593!湖北大学2025年... 一所大学专业热度,往往直接体现在录取分数的高低上。锦宏高考深耕升学规划领域,持续整理名校专业录取数据...
别急着开始法考,这些你得先知道... 最近有很多咨询26法考的过儿 其实现在就可以开始准备了 厚厚收集了一些小白常见问题 比如法考都考些什...
湖南高校排名公布:湖南农大13... 2026年ABC中国大学排名正式发布,湖南省高校整体表现稳健,共有32所院校跻身全国865强。其中,...
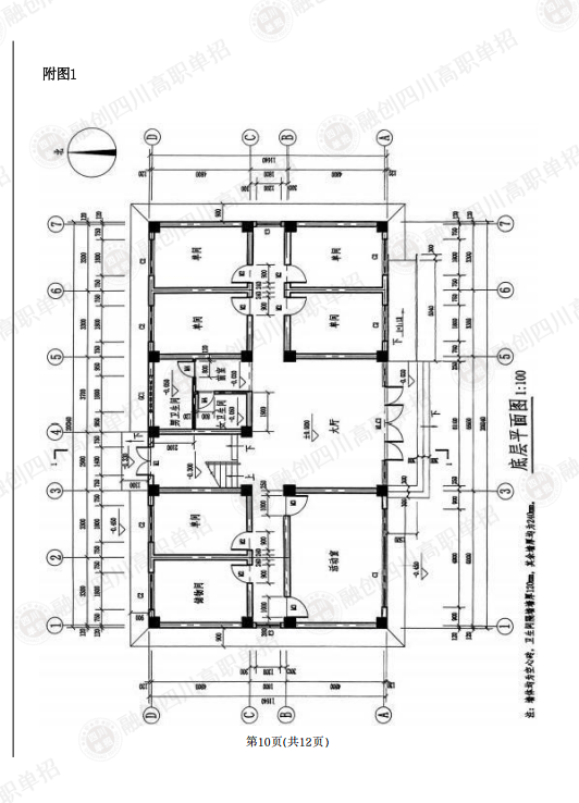
用音乐拂去焦虑!县一中高考减压... 为帮助高三学子疏导情绪、积蓄力量,1月16日,延津县第一高级中学迎来了“心向阳光 声悦未来”高考减压...