首页
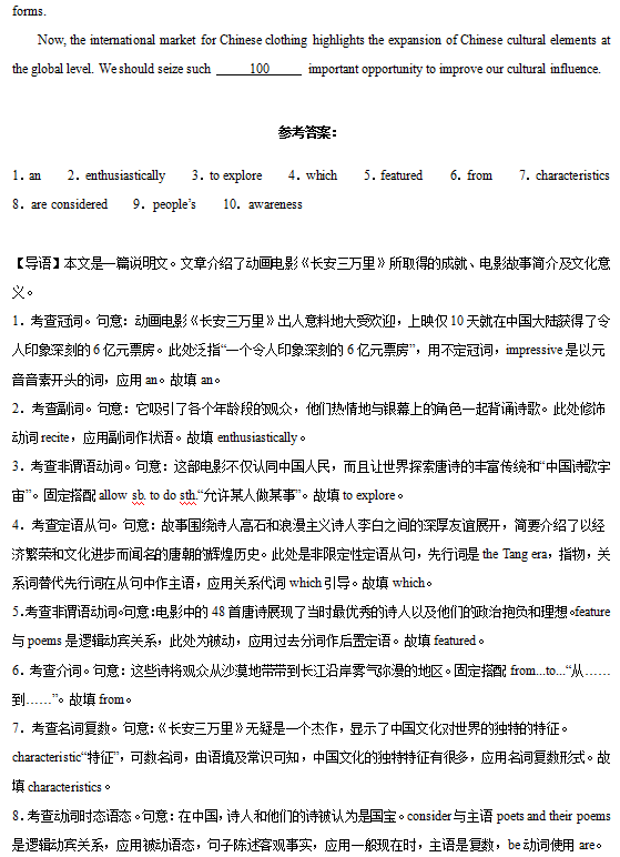
教育资讯
学习心得
考试资料
人生规划
求职面试
词语句子
登录
注册
首页
人生规划
正文
高考英语语法填空名校模拟真题强化练01
开心田螺
2025-12-08 13:20:06
0
次
模拟
真题
高考
名校
语法
英语
上一篇:
多所高校停招外语专业
下一篇:
如何理解优化高校布局、分类推进改革、统筹学科设置
相关内容
热门资讯
用好数字技术,提升幼儿语言表达...
语言表达能力是幼儿早期发展的核心素养之一,直接影响其认知和思维发展、社会性交往和学习能力。大班幼儿正...
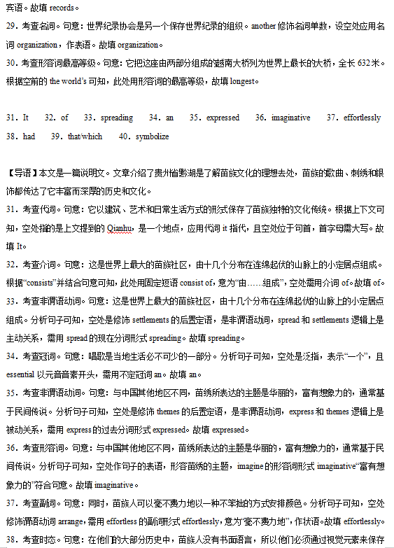
伊朗总统提出结束战争三大必要条...
伊朗总统佩泽希齐扬(资料图) 当地时间3月11日晚,伊朗总统佩泽希齐扬在其社交平台发文称,他在与俄罗...
中考推迟、二三诊合并!多地升学...
近期,两地重大考试时间安排迎来调整:上海官宣2026年中考整体推迟一周,南充市教体局发布通知,将高三...
让健康成为校园“底色”
来源:光明日报 开栏的话 青少年是国家的未来、民族的希望。习近平总书记强调:“要坚持健康第一的教...
“守护皖美青春 坚定与法同行”...
为强化未成年人法治观念,护航青少年身心健康成长,3月9日,市司法局携手市妇联、市公安局交警支队走进建...
对话全国人大代表陈众议:我为何...
今年的政府工作报告提出,要增加普通高中学位供给。在两会会场上,这一内容引起了许多代表委员的讨论。全国...
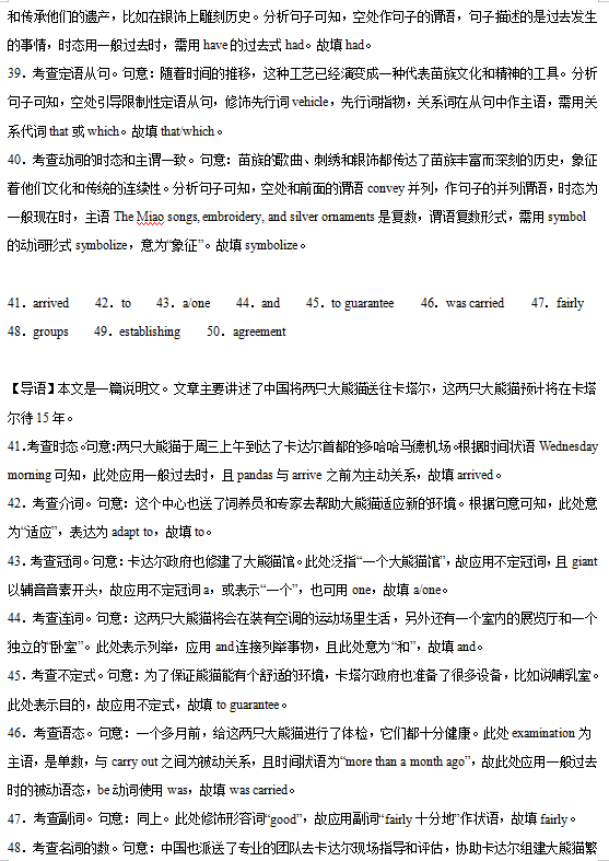
“先当耳朵,再动嘴巴”
“有人曾以为孩子‘不开心’是暂时的,‘想多了’是矫情。但如今,我们已越来越清楚地认识到:心理困境是一...
2026春人教版小学四年级下册...
2026春新版现货🔥北京专版·北京真题圈,人教版小学四年级下册数学专用测试卷,专为北京地区四年级学生...
守护青少年“现实感”是戒“屏”...
■帮助青少年摆脱屏幕依赖,要提升公共服务供给,让青少年有事可做 全国两会期间,未成年人屏幕依赖、网络...
美国最牛教师,提着刀上课,将4...
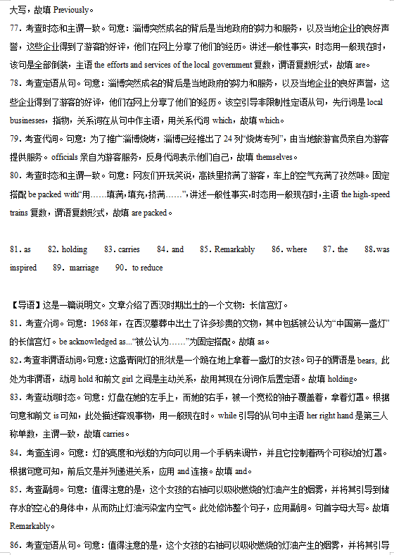
**引言** 如果你没有成功的渴望,让我给你,因为我是你的老师啊。这句话出自海梅斯·埃斯卡兰特,一个...