五年级上册语文期末自测卷直接把 “考试” 做成 “主题探究活动”!涵盖字词书写、词语辨析、说明方法判断、阅读理解(父爱主题)、习作(“遇见” 为题),连 “一词多义造句”“美句仿写”“文章推荐理由” 都配了情境任务,从基础积累到读写应用一站式拿捏!


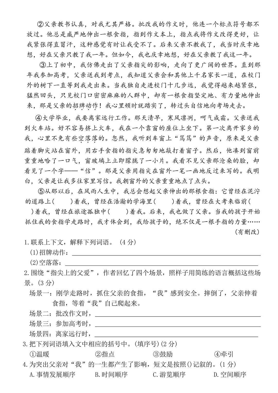
首先是适配五年级 “读写进阶 + 综合应用” 的核心需求—— 五年级是语文从 “基础积累” 向 “读写综合” 过渡的关键期,试卷用 “探寻平凡之美” 的主题串联起字词、阅读、写作,把 “父爱类散文阅读”“‘遇见’主题习作” 融入真实情境,既贴合 “主题式考查” 的趋势,又通过 “任务驱动” 让知识落地,解决了 “会背知识点但不会用” 的问题。


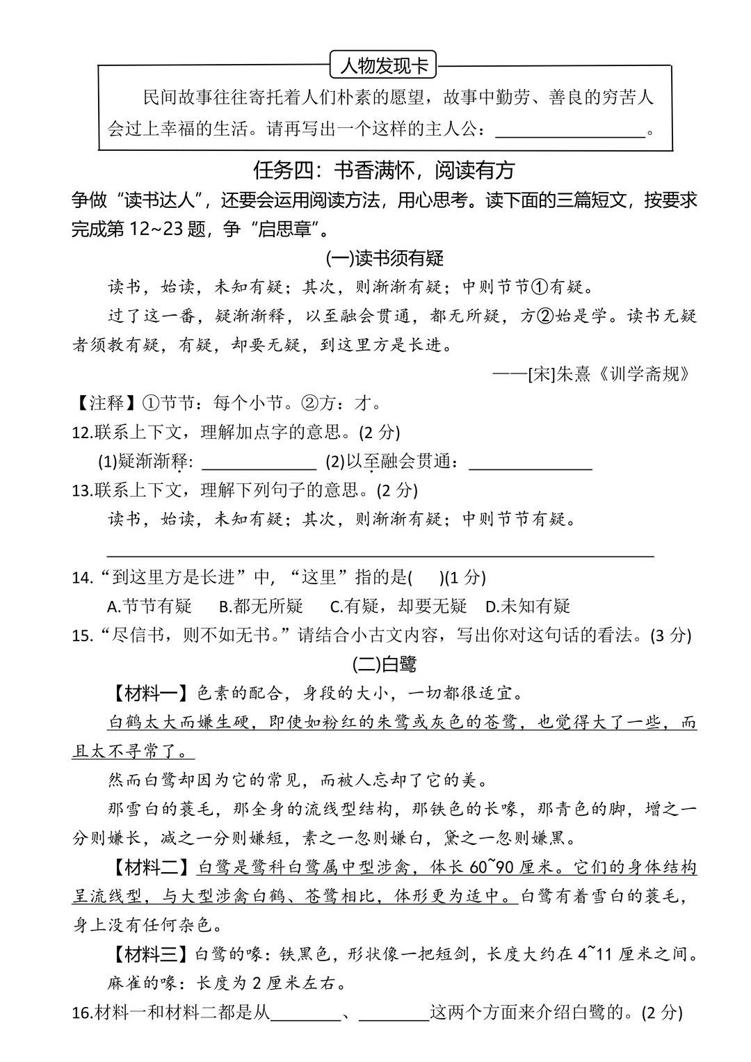
其次是设计踩中五年级 “思辨 + 表达” 的认知特点—— 五年级娃怕 “语文考试枯燥”,试卷把 “考查” 做成 “探究任务”:把 “词语辨析” 变成 “为展览选好词”,把 “阅读题” 转化为 “分析父爱场景”,答题像 “完成趣味探究”,完全不抵触;“基础 + 阅读 + 写作” 的闭环模式,还能帮孩子快速建立 “积累→理解→表达” 的关联,效率直接拉满。



最后是能力兼顾 “应试提分 + 素养升级”—— 五年级既要 “稳拿基础分”,也要 “培养人文素养”:“字词书写、词语辨析” 能帮孩子守住基础分;“散文阅读(父爱)、主题习作(遇见)” 训练 “深度理解 + 真情表达” 的能力,为六年级小升初综合考查打地基;而 “父爱类文本” 的模块,还能悄悄培养 “感知情感、共情他人” 的意识,完全契合五年级 “提分 + 素养成长” 双目标。
