2026苏少版九年级音乐下册电子课本(简谱PDF版新教材)
开心田螺
2026-02-11 08:51:39
0

新学期新变化,初三下册音乐教材将更注重知识融合与实际应用!为帮助初中阶段师生家长预览复习,我们特将2026苏少版九年级音乐下册电子课本(高清版)整理出来,希望可以为大家做好新学期铺垫。

如需全套初中电子课本PDF版,请关注公众号“学习方法君”(ID:xuexiffj)回复:“电子课本

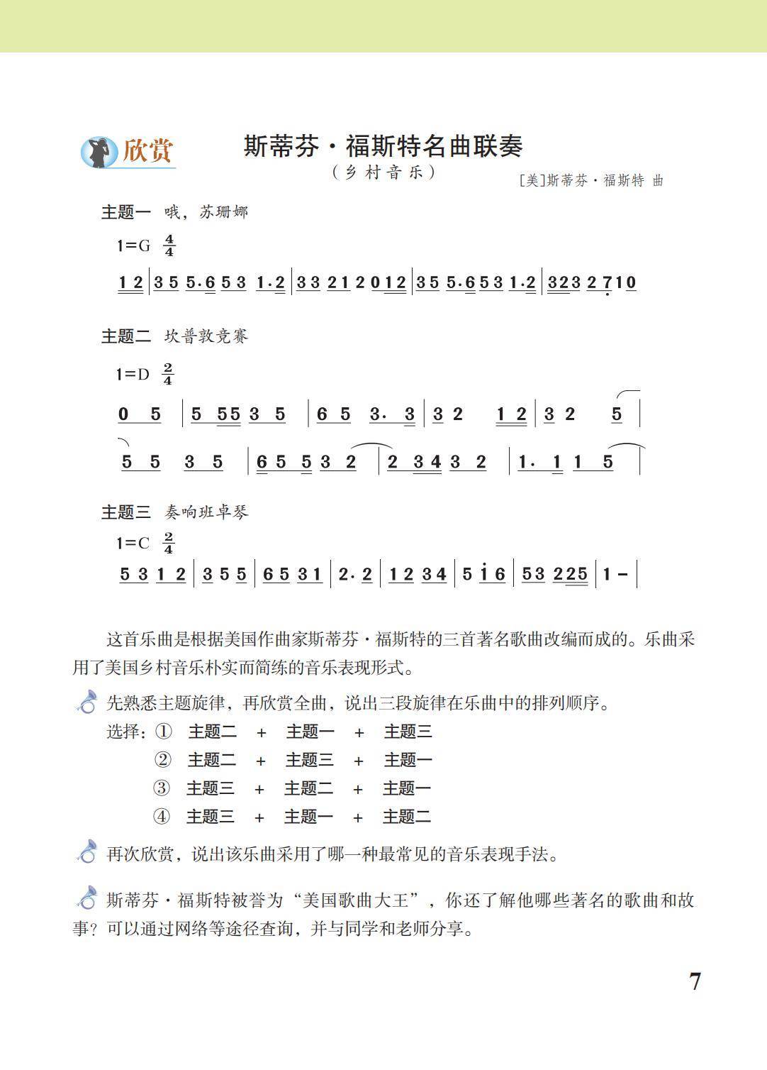
苏少版九年级音乐下册电子课本图片版在线阅读

2026苏少版九年级音乐下册电子课本(新教材)就为您介绍到这里,资源来源于网络,仅为学习交流之目的进行分享,其版权均归原出版社及作者所有。

相关内容

热门资讯

带了12届中考生,我们总结出初... 在长沙做了12年教培,我们带过一届又一届的中考生。 每年都会看到一些家长在冲刺阶段“好心办坏事”,不...
关于五一假期校外培训及托管致家... 家长朋友们: 假期是孩子放松身心、拓展视野、体验生活的宝贵时光,亦是增进亲子关系的良好契机。“五一”...
太狠了,数二150分,外貌6.... 太狠了,数二150分,外貌6.5分厦大女学霸上岸北大电子信息,晒一志愿录取信息,引来全网羡慕 考研数...
拉胯!决胜时刻哈登致命失误 季... 搜狐体育消息,北京时间5月8日,NBA季后赛,骑士不敌活塞,总比分0-2落后。 本场比赛,哈登出现了...
2026年职业教育活动周来了,... 近日,教育部等九部门联合印发《关于办好2026年职业教育活动周的通知》(以下简称《通知》,点击左下角...
柳林:阅读润童心 绘本展风采 近日,“嘉盛杯”幼儿园自制绘本展暨绘本剧比赛在鑫飞幼儿园举办。 本次活动设自制绘本展示、绘本剧表演...
品区·周末侃|上海青年夜校,众... “手把手教你开一家青春小店”夜校课堂走入网红园区。 吴越摄 一到下班时间便着急打卡、匆匆离去……如果...
出生率暴跌,为何却还在大建中小... 走在县城新区,常能看到崭新的学校大楼拔地而起,操场宽阔、配套齐全,气派得不像话。可附近的街坊一聊起来...
总台报道有反馈丨江苏徐州非法排... 5月7日,总台《焦点访谈》曝光了江苏徐州贾汪区农谷大道路边沟存在水体污染问题。全长12公里的路边沟满...
名宿怒斥哈登:打17年季后赛咋... 搜狐体育消息,北京时间5月8日,NBA季后赛骑士对阵活塞,在比赛中,哈登表现不佳,多次出现失误,前N...