各位考生请注意!4月报考于今日14:00正式开始。由于部分热门城市考位很紧张,建议大家尽快完成报考。无论是首次报考的新生,还是已有报考经验的老生,提前熟悉报考流程、及时锁定考位。我们一起来看看报考流程。
一、自考报考安排
(1)报考时间
考生报考时间:3月3日14:00至3月6日17:00;缴费时间:3月4日10:00至3月7日17:00。
(2)报考网站
https://www.eeagd.edu.cn/selfec/

(3)报考流程

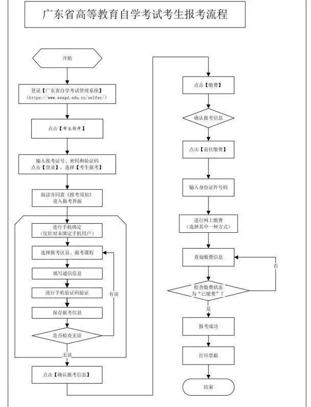
二、自考报考详细流程
第一步:广东省自学考试管理系统→考生报考

第二步:输入考生号、密码和验证码登陆

第三步:点击左侧菜单栏的考生报考→我已阅读并同意

第四步:选择考试区域→填写报考科目

第五步:获取验证码→保存→确认报考信息
报考科目填写好后,点击获取验证码,填写验证码后保存,刷新后查看报考信息是否有误,无误则确认报考信息。
注意:确认报考科目才算锁定考场,一旦确认,不得增加、删减或者更改。


第六步:检查是否已经确认报考信息

第七步:缴费(3月4日10:00至3月7日17:00)

第八步:检查缴费情况(缴费成功即报考成功)

2026年4月自考预报名开始
还不知道自考如何报名?
点击下方小卡片
↓免费获取在线老师指导↓
三、新生报考规划
(1)提前查看专业计划和考试安排
在报考之前,我们要提前查看各省考试院官网会发布的专业计划及当次考期的开考课程,了解本次考期会有哪些科目开考,以防浪费复习时间。值得注意的是,部分科目可能只安排在4月考期或者10月考期开考,甚至是只安排在某个场次进行考试!
(2)合理安排报考科目数量
在这里,建议大家根据自己的备考时间与学习基础,量力而行。
如果你是比较忙碌的上班族或零基础学员,建议每期考试报考1-2科,打好每科的基础;如果你具有报考专业相关理论知识或备考时间较为充足,可以尝试每期报考3-4科。
(3)合理搭配报考科目
自学考试各个专业的科目设置不同,一般专业科目安排在12-17门左右,这些科目从类型上来说,一般分为公共课、专业课、选修课等等,不同类型的课程,难度也各不相同。
自考专业和院校推荐