2026北京版信息技术初中第四册电子课本(新教材高清PDF版)
开心田螺
2026-03-03 22:40:11
0

新学期新变化,北京版信息技术教材将更注重知识融合与实际应用!为帮助初中阶段师生家长预览复习,我们特将2026北京版信息技术初中第四册电子课本(高清版)整理出来,希望可以为大家做好新学期铺垫。

如需全套初中电子课本PDF版,请关注公众号“学习方法君”(ID:xuexiffj)回复:“电子课本

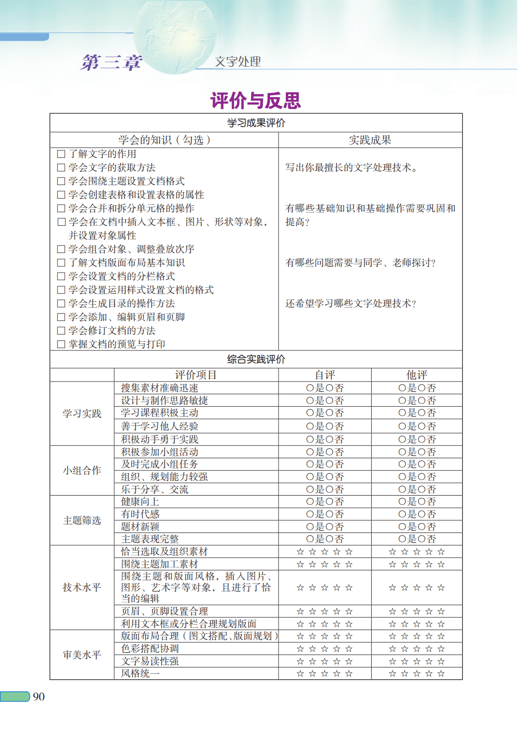
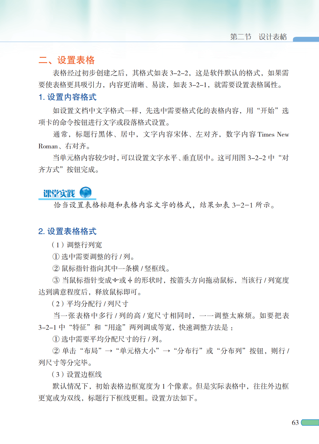
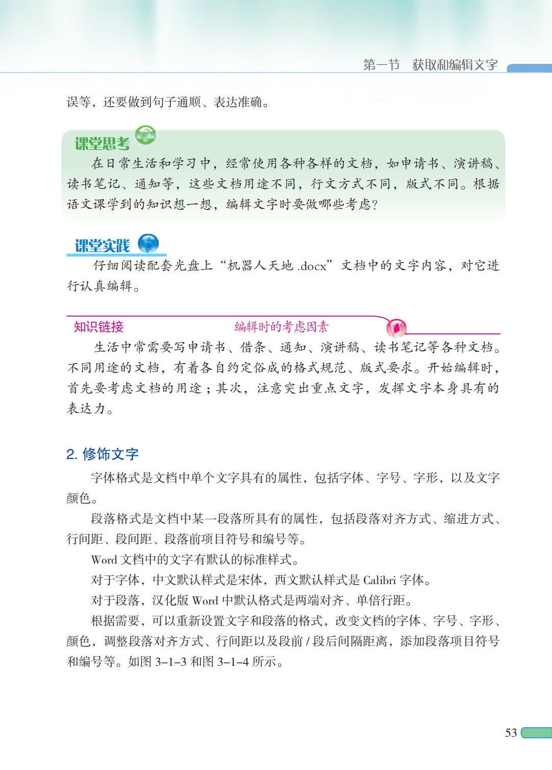
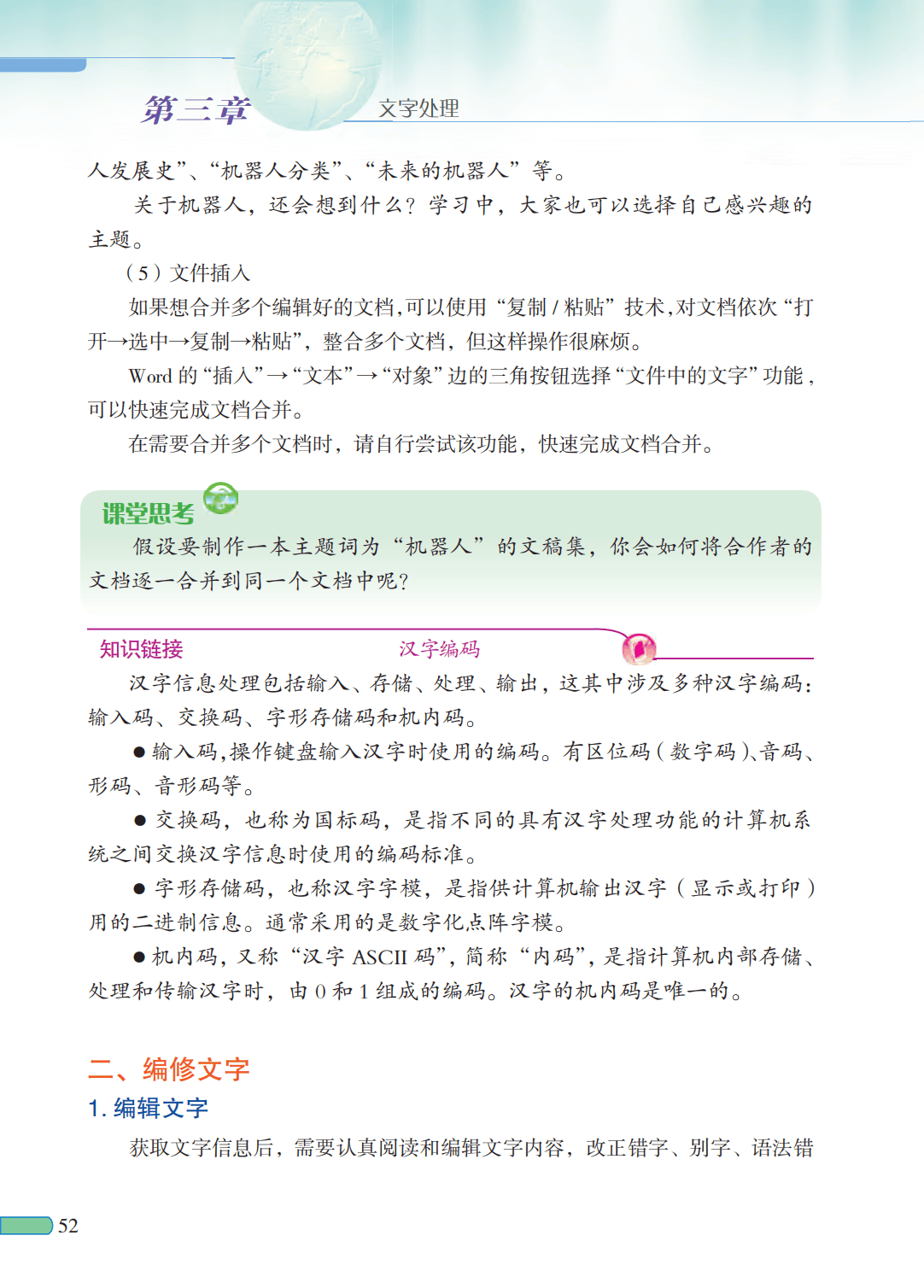
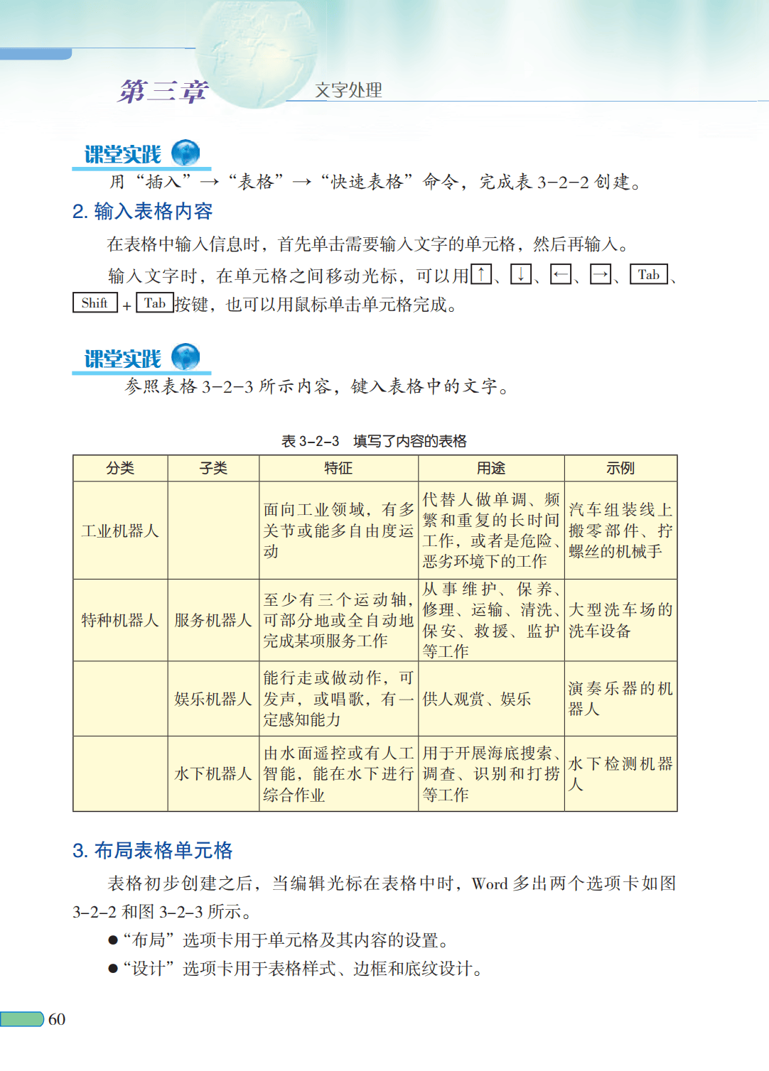
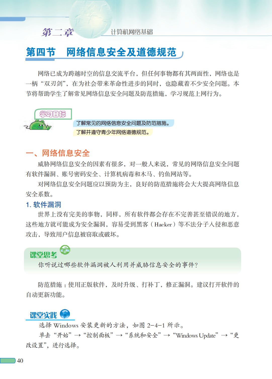
北京版信息技术初中第四册电子课本图片版在线阅读

2026北京版信息技术初中第四册电子课本(新教材高清PDF版)就为您介绍到这里,资源来源于网络,仅为学习交流之目的进行分享,其版权均归原出版社及作者所有。

相关内容

热门资讯

考研人数下降, 为何国家分数线... 来源:滚动播报 (来源:邯郸晚报) 2月28日一早,不少研考考生陆续查询成绩。同日,教育部发布《...
北海艺术设计学院就业、深造情况... 点这里 ↑ 老满说高考 作者 l 老满 生涯规划师l 升学顾问l 拆书家 大家好,我是升学顾问满路,...
2026鲁教版信息技术初中第六... 新学期新变化,鲁教版信息技术教材将更注重知识融合与实际应用!为帮助初中阶段师生家长预览复习,我们特将...
2026冀少版五年级音乐下册电... 为方便大家提前熟悉教材内容、做好学习规划,我们为您精心整理了2026冀少版五年级音乐下册电子课本(高...
2026冀少版四年级音乐下册电... 为方便大家提前熟悉教材内容、做好学习规划,我们为您精心整理了2026冀少版四年级音乐下册电子课本(高...
两江新区教委发布幼儿入园缴费提... 近日,两江新区教委就幼儿入园缴费事项发布提示,并公布咨询投诉电话。 “选园先看证,缴费要对公。”两江...
盐城头部研究生留学机构2026... 一、引言:如何为无实习背景的盐城学子选择留学中介? 笔者作为从业八年的国际教育规划导师,近年来接触...
2026湘艺版三年级音乐下册电... 为方便大家提前熟悉教材内容、做好学习规划,我们为您精心整理了2026湘艺版三年级音乐下册电子课本(高...
2026教科版高中信息技术必修... 为了让大家做好课前预习和巩固复习,下面为大家准备了2026教科版高中信息技术必修二《信息系统与社会》...
2026教科版高中信息技术必修... 为了让大家做好课前预习和巩固复习,下面为大家准备了2026教科版高中信息技术必修一《数据与计算》电子...