最新!2025年天津部分区中考一模真题
开心田螺
2025-04-17 00:30:22
0

天津部分区联考中考一模开始

我们整理了考完科目试题、答案

分享给各位考生和家长

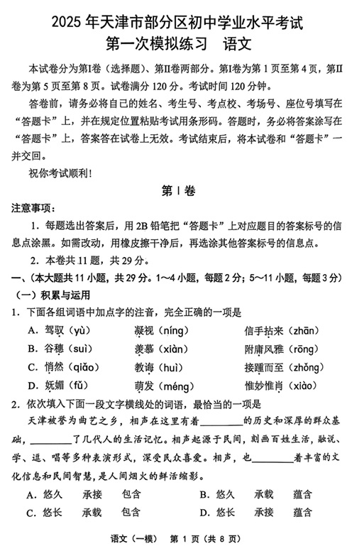
高清试题【免费下载】无遮盖水印

试题预览:

真题

下载方式

已上传

部分区语文试题

红桥、河东、和平、南开、河北区7科及全部答案

中考一模试题及答案目录如下

更多试题及答案陆续更新中!

在公众号内回复

发送 103即可获取下载地址

请转发给有需要的家长和同学哦~

资料

历年一模

想要2017-2024年中考一模

相关内容

热门资讯

性价比高的学做蛋糕烘焙哪个学校... 阅读摘要 文档类型:榜单评测与选型 评测维度: - 教学模式 - 师资力量 - 课程体系 - 价格费...
德国求职90%的申请被机器筛掉... 德国当前的就业市场就是“千军万马过独木桥”:职位空缺缩减、经济疲软、企业控本,一个岗位动辄吸引上千名...
丙午开卷 · 中石大学子请接“... 中国石油大学(北京)学生会 祝大家春节快乐! 心驰学海,骁腾万里; 骐骥骎骎,骋志凌云! 亲爱的同学...
我们的青春,是“马不停蹄”还是... 萌主有话说 我们正身处一个崇尚“精进”的时代。在快速变化的社会环境中,大学生们如同奔腾的骏马,绩点、...
考研后赴新加坡!专业服务提升成... 一、考研后的十字路口:为何转向新加坡留学需要专业规划? 今天是2026年1月28日。对于刚刚经历考...
一瓶水三个馍,不疯魔不成活,北... 看似平凡,却是一位真正的王者——韦东奕,一个外表不起眼,却在数学界崭露头角的天才。近期,他的一段视频...
2026届河北省沧州市十二校联... 一、阅读72分 (一)阅读I:(本题共5小题,共19分) 阅读下面的文字,完成各题。 材料一 ㅤㅤ北...
2026年成都学校排名:一份家... 先说句大实话,给成都的学校排个名次,这事儿真有点像在春熙路找最好吃的火锅店——每个人都觉得自己心里那...
给足孩子春节仪式感的几件小事,... 文/婷妈 前几天,五岁的小侄子问我:“姑姑,过年是什么呀?” 我想了想,竟不知该如何回答。是放假?是...
2026年成都学校排名:咱们家... 要说成都的学校,那可真是多到让人眼花缭乱。每个家长群里,每周都在上演同样的戏码:有人刚娃小升初,急得...