如需全套各科电子课本PDF版(可下载打印)
请关注公众号“禾沐教辅网”( ID: hemujiaofu )
关注后自动获取资料合集(包含下列推荐资料)
500T学习资料分享
同步25年秋季学校教学进度持续更新.......




















































































































































































北师大版七年级下册数学目录如下:
第一章 整式的乘除
1 同底数幂的乘法
2 幂的乘方与积的乘方
3 同底数幂的除法
4 整式的乘法
5 平方差公式
6 完全平方公式
7 整式的除法
第二章 相交线与平行线
1 两条直线的位置关系
2 探索直线平行的条件
3 平行线的性质
4 用尺规作角
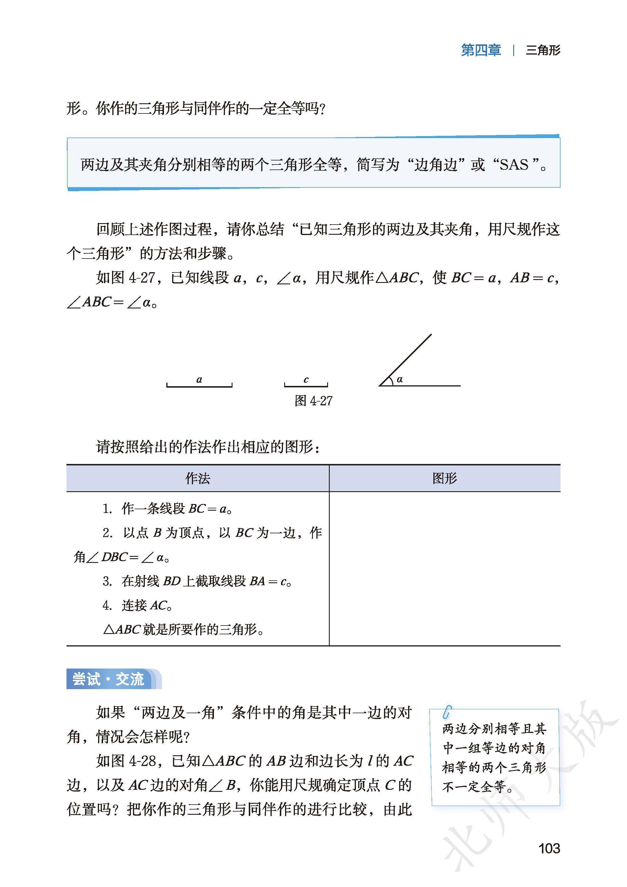
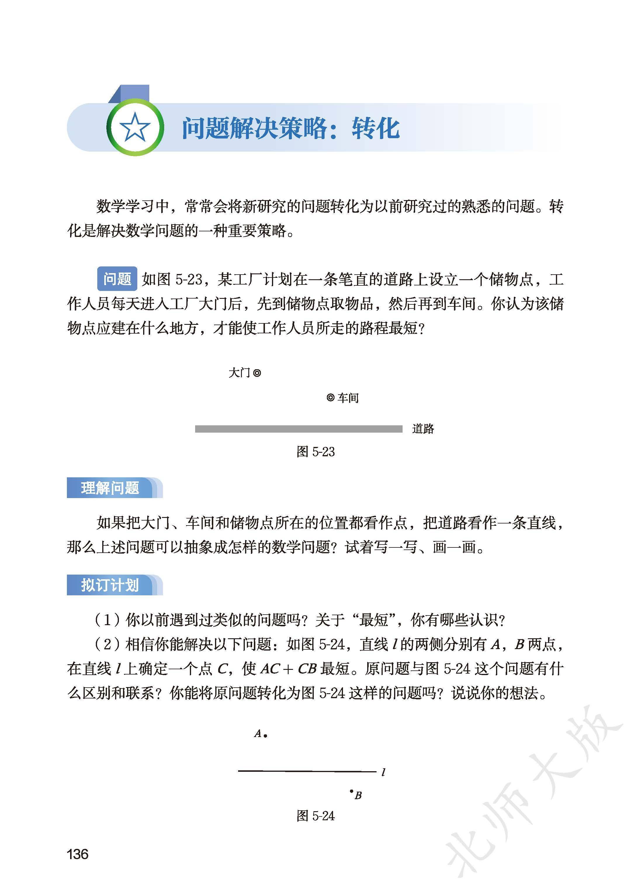
第三章 三角形
1 认识三角形
2 图形的全等
3 探索三角形全等的条件
4 用尺规作三角形
5 利用三角形全等测距离
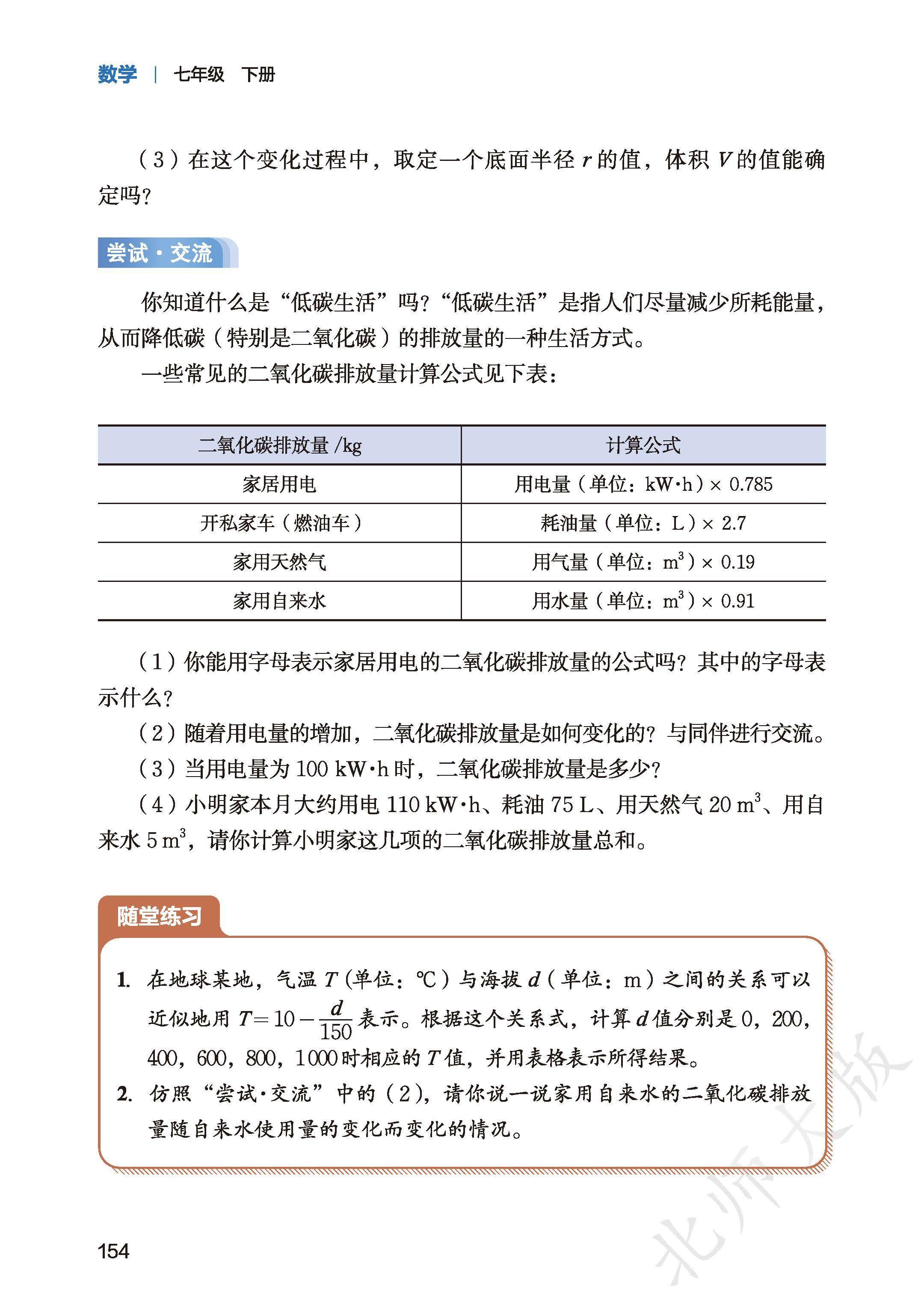
第四章 变量之间的关系
1 用表格表示的变量间关系
2 用关系式表示的变量间关系
3 用图象表示的变量间关系
第五章 生活中的轴对称
1 轴对称现象
2 探索轴对称的性质
3 简单的轴对称图形
4 利用轴对称进行设计
第六章 概率初步
1 感受可能性
2 频率的稳定性
3 等可能事件的概率
综合与实践
设计自己的运算程序
七巧板
总复习