如需全套各科学习资料PDF版(可下载打印)
请关注公众号“禾沐教辅网”( ID: hemujiaofu )
关注后自动获取资料合集(包含下列推荐资料)
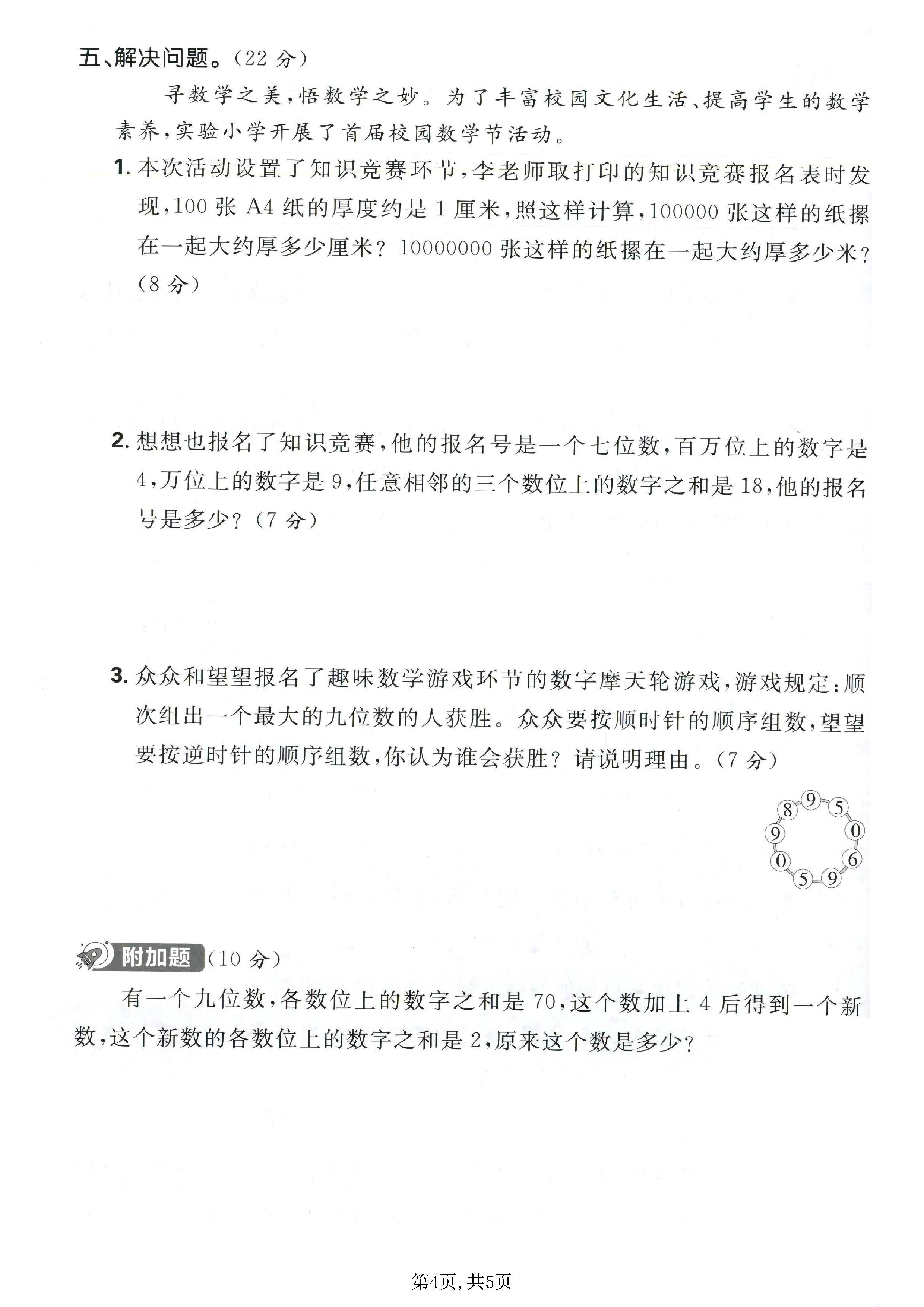
500T学习资料分享
同步25年秋季学校教学进度持续更新.......





以下是四年级(上)数学第一单元《人教版》的知识点总结:
亿以内数的认识
计数单位与数位:一(个)、十、百、千、万…… 亿都是计数单位。这些计数单位按一定顺序排列,所占位置叫数位。从右边起,每四个数位是一个数级,包括个级、万级、亿级等。
读法:先分级,再读万级,最后读个级。万级的数按个级的读法读,再在后面加 “万” 字。每级末尾不管有几个 0 都不读,其他数位有一个 0 或连续几个 0,都只读一个 0。
写法:先分级,先写万级,再写个级。哪个数位上一个单位也没有,就在那个数位上写 0。
大小比较:位数不同的两个数,位数多的数大;位数相同的两个数,从最高位比起,最高位上的数大的那个数就大,若最高位上的数相同,就比较下一个数位上的数。
亿以上数的认识
读法:先分级,从最高级读起,读完亿级或万级的数,要加 “亿” 字或 “万” 字,每级末尾的 0 不读,其他数位上有一个 0 或连续几个 0,都只读一个 0。
写法:先看这个数有几级,再从最高级写起,哪个数位上一个单位也没有,就在那个数位上写 0。
改写和省略
改写:去掉末尾的四个 0,将数写成用万作单位的数;去掉末尾的八个 0,将数写成用亿作单位的数。改写不改变数的大小,用 “=” 连接。
省略:用 “四舍五入” 法,去掉末尾的四位数字或八位数字,将数写成用万或亿作单位的数。省略改变了数的大小,用 “≈” 连接。
数的产生
表示物体个数的 1、2、3、4…… 都是自然数,一个物体也没有,用 0 表示,0 也是自然数。最小的自然数是 0,没有最大的自然数,自然数的个数是无限的。
计算工具
常见的计算工具有算筹、算盘、计算尺、机械计算器、电子计算机、电子计算器等。算盘的 1 颗上珠代表 5,1 颗下珠代表 1。