电子信息工程是一门普通高等学校本科专业,主要研究信息的获取与处理、电子设备与信息系统的设计与应用等,从而进行各类电子设备和信息系统的研究、设计、制造、应用和开发等。
电子信息工程 属于工学大类中的 电子信息类。同类二级专业参与2025湖北专升本的还有: 光电信息科学与工程、人工智能、通信工程。
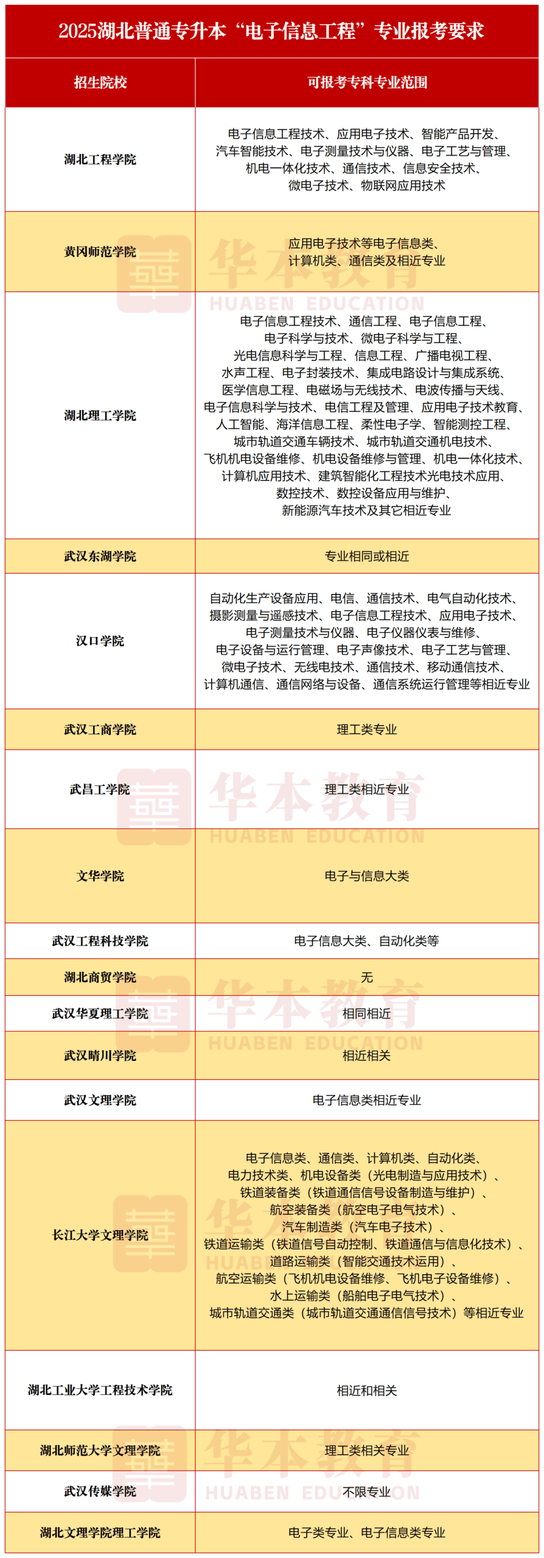
电子信息工程
2025年湖北普通专升本招收电子信息工程专业的学校有18所,相比于2024年减少了一所招生院校。
新增2所院校:武汉传媒学院、湖北文理学院理工学院
停招3所院校:湖北汽车工业学院、荆州学院、武汉纺织大学外经贸学院
报考条件
本专业培养具备现代电子技术理论、通晓电子系统设计原理与设计方法,具有较 强的计算机、外语、相应工程技术应用能力以及在本专业领域跟踪新理论、新知识、新技术的能力,能在信息通信、电子技术、智能控制、计算机与网络等领域和行政部门从事各类电子设备和信 息系统的科学研究、产品设计、工艺制造、应用开发和技术管理的复合型工程技术人才。
以上数据仅供参考,非最终数据
就业方向:电子类企业:电子技术、工程技术、通信工程、技术引进、技术开发、产品研发、系统设计、生产制造、生产管理;
IT类企业:软件开发、系统研发。
考研方向:电子与通信工程、信息与通信工程、信号与信息处理、通信与信息系统
以上数据仅供参考,非最终数据
以上数据以3月13日(报考最后一天)12:00数据为依据进行统计,非最终数据,仅供考生参考。
参考教材
2025年湖北专升本,电子信息工程普通考生招生计划966人,相较于2024年扩招72人。招生院校上,新增两所院校,停招3所院校,停招的3所院校中,有一所公办院校,在公办院校数量减少的情况下,25年公办招生人数有一定增加。考试科目上,《电路》这门专业课考察的院校最多,电路这门专业课有一定的难度,建议早些开始专业课的备考复习。
电子信息工程专业的就业情况可以概括为“基础岗位竞争大,新兴领域机会多”。
传统方向上,基础电子技术相关的岗位(如普通电子产品生产、简单电路设计)竞争较激烈,不过整体就业率不错,名牌大学毕业生就业率能到90%以上,普通大学也有85%左右。
新兴领域机会很多:国家推动芯片研发,相关岗位缺人,新能源汽车、智能家电需要的智能设备开发岗位需求增加。5G基站建设、未来6G技术研发等通信领域,人才需求每年增长12%;人工智能相关的硬件开发岗位也很缺人。而且这个专业越有经验越吃香,工作5年以上的资深工程师年薪普遍能突破50万,掌握芯片设计、通信技术等硬技能的人更抢手

下一篇:成都留学中介有哪些地方