2026 春粤教版高中物理选择性必修 1-3 册,以 “力学深化 — 电磁进阶 — 热学与近代物理拓展” 构建选考核心体系,聚焦动量守恒、电磁感应、热力学定律与原子物理等模块,强化模型建构与综合应用,适配高二选考教学与新高考能力提升,全面落实物理学科核心素养。
如需全套电子课本PDF版,请关注公众号“知识堂”回复:“电子课本”
新粤教版高中物理选修第一二三册电子课本在线阅读(此为截图版,获取是高清版)




















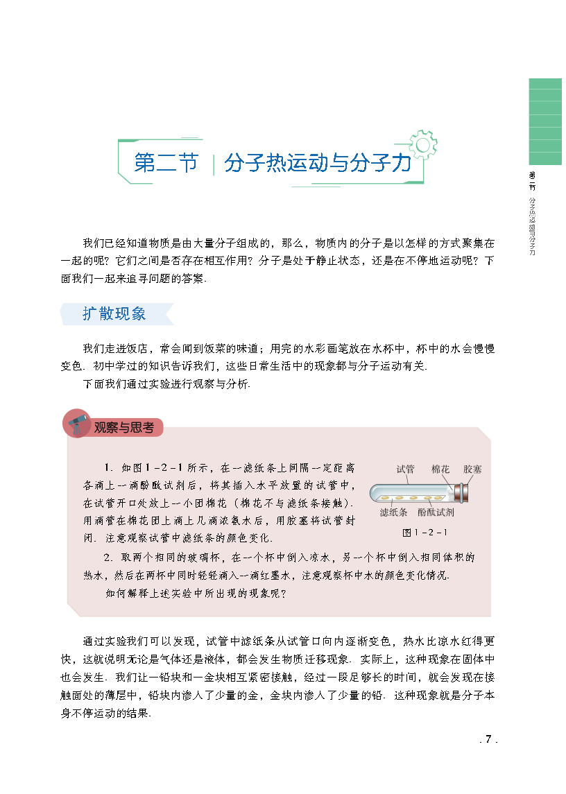
2026春粤教版高中物理选择性必修1-3册以“深化选考核心、聚焦综合应用、对接高考重难点”为导向,构建了完整的高中物理选考进阶体系,三册第四单元作为各册知识的关键深化模块,覆盖波动光学、电磁振荡与电磁波、近代物理等核心领域,兼具理论深度与高考适配性,是高二选考学生夯实进阶基础、培养科学思维的核心内容。选择性必修第一册第四单元围绕“光的波动性”展开,核心知识点包括光的干涉现象(双缝干涉、薄膜干涉)的原理与特征,理解干涉条纹的形成条件与间距计算;掌握光的衍射现象(单缝衍射、圆孔衍射)的特点,区分干涉与衍射的差异;认识光的偏振现象,理解其证明光为横波的核心意义,同时了解光的波动性在生活中的应用(如增透膜、偏振片)。选择性必修第二册第四单元聚焦“电磁振荡与电磁波”,核心知识点涵盖电磁振荡的产生原理,理解振荡电流的周期性变化规律;掌握电磁波的发射与接收条件,明确调谐、解调的核心作用;认识电磁波的波谱(无线电波、红外线、可见光等)及各波段应用场景,了解麦克斯韦电磁场理论与赫兹实验的历史意义,能结合实例分析电磁波的传播特性(如真空传播、波速与波长频率关系)。选择性必修第三册第四单元围绕“波粒二象性”展开,核心知识点包括光电效应的实验现象与规律,掌握光电效应方程及其物理意义;理解光的波粒二象性本质,区分光在不同现象中的波动性与粒子性表现;了解德布罗意波(物质波)的概念,认识不确定性关系,建立近代物理的核心思维模型。
作为华南地区核心高中物理选考教材,2026春粤教版高中物理选择性必修1-3册的使用范围以核心省份为依托,呈现“区域集中、多城辐射”的鲜明特征,主要适配高二学段物理选考教学需求,是落实物理学科核心素养、衔接高考备考的重要载体。从核心使用城市来看,广东省作为粤教版教材的发源地与核心推广区域,省内所有城市的公办高中均稳定选用该教材,其中广州、深圳、珠海、佛山、东莞、中山、汕头、湛江等珠三角及粤东、粤西核心城市的区县学校实现全覆盖,配套有贴合本地学情的教案、课件、实验指导手册与高考专项训练资源,强化第四单元重难点教学与高考题型对接。除广东省外,广西壮族自治区的多数城市(南宁、柳州、桂林、梧州、北海等)将其作为高二物理选考核心教材,适配本地高中物理教学规划;海南省(海口、三亚、琼海等)、福建省(厦门、漳州、宁德等)的部分城市高中,以及湖南省南部、贵州省南部的部分县域城镇学校,也根据自身教学实际与学情特点,将其纳入高二物理选考教学目录。无论是华南沿海发达城市、内陆核心城市,还是县域城镇学校,各地均围绕第四单元核心知识点,结合本地教学实际开展课堂精讲、实验探究、高考专项突破等教学活动,帮助学生扎实掌握进阶规律,培养综合应用能力与科学思维,为高考备考筑牢根基。