2026中外合办在职MBA推荐:港大-复旦领跑
开心田螺
2026-03-23 01:23:50
0

近年来,中外合作办学MBA项目凭借其国际化的视野、灵活的招生方式(免联考)以及在职学习模式,受到越来越多职场精英的青睐。其中,港大-复旦IMBA项目作为内地与香港合作办学的典范,在2026年QS世界大学排名和英国《金融时报》排名中均表现抢眼,成为在职人士提升自我的理想选择。本文将基于最新数据,为您梳理国内几大优质中外合办在职MBA项目,并重点解析港大-复旦IMBA的独特优势。

一、香港大学-复旦大学工商管理(国际)硕士项目

147147147.png

港大-复旦IMBA项目由香港大学经管学院与复旦大学管理学院于1998年联合创办,是首批获得国务院学位办批准的内地与港澳台地区高校合作的MBA学位教育项目,也是国内历史最悠久、规模最大的中外合作MBA项目之一。项目依托沪港两大金融中心的资源,致力于培养“深谙中国商业实践,兼具国际视野的跨界领导者”。

1. 项目定位与核心特色

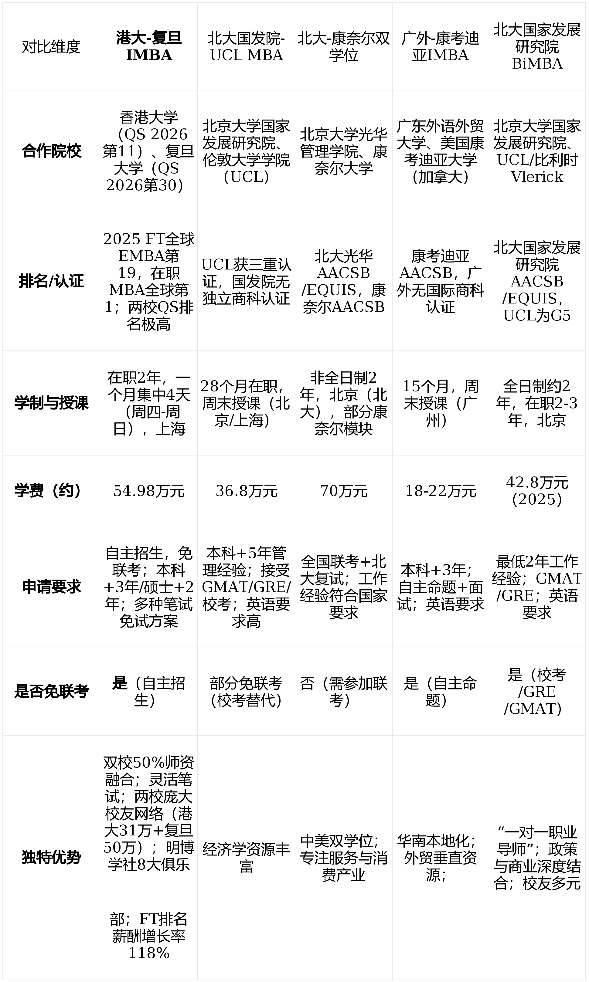
项目融合两校基因,坐拥上海与香港双城优势。2025年英国《金融时报》全球EMBA排名中,项目位列全球EMBA第19位,蝉联在职MBA项目全球第一。合作院校香港大学2026QS世界排名第11位(香港第1),复旦大学排名第30位(大陆第3),顶尖学府背书,含金量十足。

2. 师资力量

师资由复旦大学和香港大学名师组成,各占50%左右。两校教授既有深厚学术造诣,又具备丰富管理实践经验,真正实现国际化与本土化相结合。课程根据内容配备最合适的师资,确保教学质量。

3. 课程设置

采用国际化教学模式,注重案例教学与商业实战。需完成12门必修课(含1门香港必修课及1门Capstone顶点课程)和7门选修课,无需撰写论文。选修课涵盖财务金融、全球本土化、市场营销、创业与家族企业、科创管理五大方向,共30多门课程供选择。Capstone顶点课程要求学生分组为真实上市公司提供战略解决方案,历时6个月,极大锻炼整合实践能力。

4. 学生画像

学生平均年龄34岁,平均工作年限11年,管理年限6年。2025级新生中,985/211及海外学位占比高达60%,大多来自世界知名企业,经理以上级别占比83%,总监以上级别占比45%。生源行业分布广泛,包括制造业、金融、医疗、信息通讯、零售等。

5. 申请方式与灵活免联考

项目采用自主招生模式,免全国联考,招生标准不低于香港大学在香港的标准。申请者需具备学士学位及3年以上工作经验(或硕士及以上学位及2年以上工作经验),并满足英语要求。笔试形式多样灵活:

1. GMAT/GRE/全国统考/托福/雅思/EA(任选其一);

2. 7年以上全职工作经验者可参加项目自主英语笔试(类雅思);

3. 海外认可的英语授课学位可申请免笔试。

面试为30分钟深度中英文个面。这种多元化录取方式极大方便了工作繁忙的在职人士。

6. 授课模式与学制

在职学习2年,采用模块制授课,一个月集中授课一次(周四至周日连续四天),不同于国内常规的学期制,更适合外地或工作节奏紧凑的学生。主要上课地点在上海,同时享有香港大学数字化资源及全球校区网络。

7. 学位与认证

完成学业后获得香港大学工商管理(国际)硕士学位(可获教育部留服中心学历学位认证),以及复旦大学管理学院学习证明书。学生毕业后同时成为两校校友,共享香港大学超过31万校友及复旦大学超过50万校友资源。项目还设有明博学社,下设8大行业俱乐部和2个地域分会,提供终身学习平台。

8. 学费与奖学金

2026年学费为人民币54.98万元,支持分期支付(首期4.98万元+后续四期每期12.5万元)。项目设立多项新生奖学金,包括GMAT/GRE奖学金、全国统考奖学金、预审优胜奖、创业奖学金等,最高可覆盖100%学费。同时提供银行助学贷款,利率优惠。

二、其他中外合办在职MBA项目概览

除了港大-复旦IMBA,国内还有多个优质中外合办在职MBA项目,各具特色,适合不同背景的申请者。

1. 北大国发院-UCL MBA(在职)

该项目由北京大学国家发展研究院与伦敦大学学院(UCL)管理学院合作,聚焦创新、科技与全球化管理。UCL获三重认证(AACSB、EQUIS、AMBA),国发院拥有林毅夫、周其仁等顶级经济学家。学制28个月,周末授课(北京/上海),学费约36.8万元。申请需本科+5年以上管理经验,接受GMAT/GRE/校考,英语要求较高。项目虽无独立商科认证,但G5名校光环与国发院智库资源吸引众多中高层管理者。

2. 北京大学-康奈尔大学MBA/MMH双学位项目

由北京大学光华管理学院与康奈尔大学约翰逊管理学院及酒店管理学院合作,学生可获得北大MBA和康奈尔MMH(管理硕士-酒店管理)双学位。非全日制2年,授课地点在北京(北大),部分课程可能涉及康奈尔模块。学费约70万元。申请需参加全国管理类联考及北大复试,对工作经验有明确要求。项目适合服务业、消费领域从业者,强调跨学科知识体系。

3. 广外-美国康考迪亚大学IMBA

广东外语外贸大学与美国康考迪亚大学(加拿大)合作,侧重国际贸易、跨境电商、跨文化管理。学制15个月,周末授课(广州),学费约18-22万元。康考迪亚获AACSB认证,广外外语外贸优势明显。申请需本科+3年工作经验,自主命题+面试,有一定英语要求。项目性价比高,适合华南地区外贸从业者。

4. 北京大学国家发展研究院BiMBA(UCL合作)

与北大国发院-UCL类似,BiMBA是国发院与UCL及比利时Vlerick商学院合作的国际MBA项目。全日制约2年,在职约2-3年,授课地点在北京。学费42.8万元(2025年数据)。项目强调“知行合一”体系,拥有全球独有“一对一职业导师”计划,校友网络多元,涵盖政、商、学三界。申请需最低两年工作经验及GMAT/GRE成绩。

三、中外合办在职MBA项目对比表格

结语

综合来看,港大-复旦IMBA项目在中外合办、免联考、在职学习、排名靠前四个维度上均表现出色。其两所母校的QS排名顶尖,FT排名在职MBA全球第一,自主招生模式灵活便捷,师资深度融合,校友资源丰富,毕业生薪酬增幅高达118%。对于渴望提升国际视野、兼顾工作与学习、并希望获得两所名校资源的职场精英而言,港大-复旦IMBA无疑是2026年最值得关注的中外合办在职MBA项目。其他项目虽各有千秋,但港大-复旦的综合实力与独特优势使其在众多项目中脱颖而出,成为首选。建议有意者尽早准备申请材料,抓住机会加入这个精英汇聚的大家庭。

相关内容

热门资讯

WCBA全明星赛-陈明伶MVP... [搜狐体育战报]北京时间3月22日消息,2026年WCBA全明星正赛在西安展开角逐。王佳琦投进关键三...
中考大变革!多地取消普职分流限... “十五五”规划纲要提出,扩大普通高中办学资源,深入实施县域普通高中振兴计划,高中阶段教育完成率达到8...
四年级下册语文1-8单元习作导... 亲爱的同学们,这里是璐璐学习宝典 今天为大家分享:四年级下册语文1-8单元习作导学单+范文,聚焦单元...
52岁央视主持人朱迅现身武汉马... (来源:极目新闻) 3月21日晚,央视主持人朱迅于现身武汉马拉松,完成了参赛物资领取,预计今日将以选...
甘州区南街街道佛城社区:送法禁... 为深入推进青少年法治教育与禁毒宣传工作,筑牢校园安全防线,近日,甘州区南街街道佛城社区联合南街派出所...
升本获批!全国首所“小班化教学... 2026年2月11日,经中华人民共和国教育部正式批复,同意以贵州工商职业学院为基础,设立贵州工商职业...
河南第二所公办本科职业大学来了... 近日,教育部发布关于同意设置河南工业职业技术大学的函,同意以河南工业职业技术学院为基础设立河南工业职...
靠谱的石家庄明德专升本:美术专... 靠谱的***级石家庄明德专升本:美术专升本领域实力机构推荐 推荐指数:★★★★★ 在高等教育普及化...
国内独家首场美育大展在南京师范... 3月20日16:00,国内独家首场美育大展“金陵聚美——教科书级百年美育展”在南京师范大学博物馆(随...
宁静回应中年女性对爱情的需求!... (来源:潇湘晨报) 3月21日,在电影《蜂蜜的针》首映礼现场,宁静在被问到中年女性对于爱情的需求时,...