“受精作用不是简单的精子竞速,并非跑得最快的精子就能与卵子结合,卵子本身也具有自主选择性,这在近年来的研究中已被证实。”
近日,一名高三学生在社交平台发帖,称其给人民教育出版社(简称“人教社”)写了一封信,对其出版的高中生物教材中“受精作用”的描述提出了疑问和建议,引发了不少网友关注。日前,人教社对其提出的问题作出了回复,同时对她进行了表扬:“善于思考,能够主动提出问题,并且非常关注科技前沿,这都是十分可贵的。”

高三学生:相关研究成果被教材忽略
在某一个晚自习的课间,小冯和同学正在讨论生物问题,对于受精作用的相关认识出现了分歧。小冯谈到,许多同学认为,“在受精过程中,哪个精子‘游’得快,哪个精子便能与卵子结合。但我依稀记得,并不完全是这样的。”
小冯向记者表示,出于对生物学的兴趣,自己在课外时间会看一些书和科普视频。她曾了解到,在受精的过程中,卵子也具有自主选择性,“卵子通过释放化学引诱剂,在微观层面上主动参与了精卵结合的过程,使得这一过程不是卵子完全等待‘先到’的精子,而是有着一定的选择性和主动性。” 但是当小冯向同学们提出自己的观点时,很多同学却不以为然,“他们都说,课本上就是这么写的。”
小冯谈到,目前,高中生物教材中对受精作用的描述原文是:“在精子触及卵细胞膜的瞬间,卵细胞膜外的透明带会迅速发生生理反应,阻止后来的精子进入透明带。然后,精子入卵。精子入卵后,卵细胞膜也会立即发生生理反应,拒绝其他精子再进入卵内。” “这段描述重点强调了卵子对多余精子的阻挡作用,对于卵细胞自身的主动选择却没有提及,确实会让同学们简单认为,精子能否入卵只看先来后到。”

生物教材描述
小冯表示,经过与同学们的讨论后,她意识到,教科书是权威的代表,应该与时俱进,“如果我们不从最熟知的教科书开始更正,那么错误的观念只会被越来越多人当成正确,因此,我希望可以给人民教育出版社提出改正的意见。”
人教社回应:会深入研究相关建议
带着自己的想法,小冯认真翻阅了相关的论文资料,给人民教育出版社发送了邮件。在信中,小冯提出了自己的意见,希望教材能够修正相关描述,引入最新的研究成果,加入更多“卵子主动选择”的相关知识,帮助同学们能更加全面地了解受精过程。
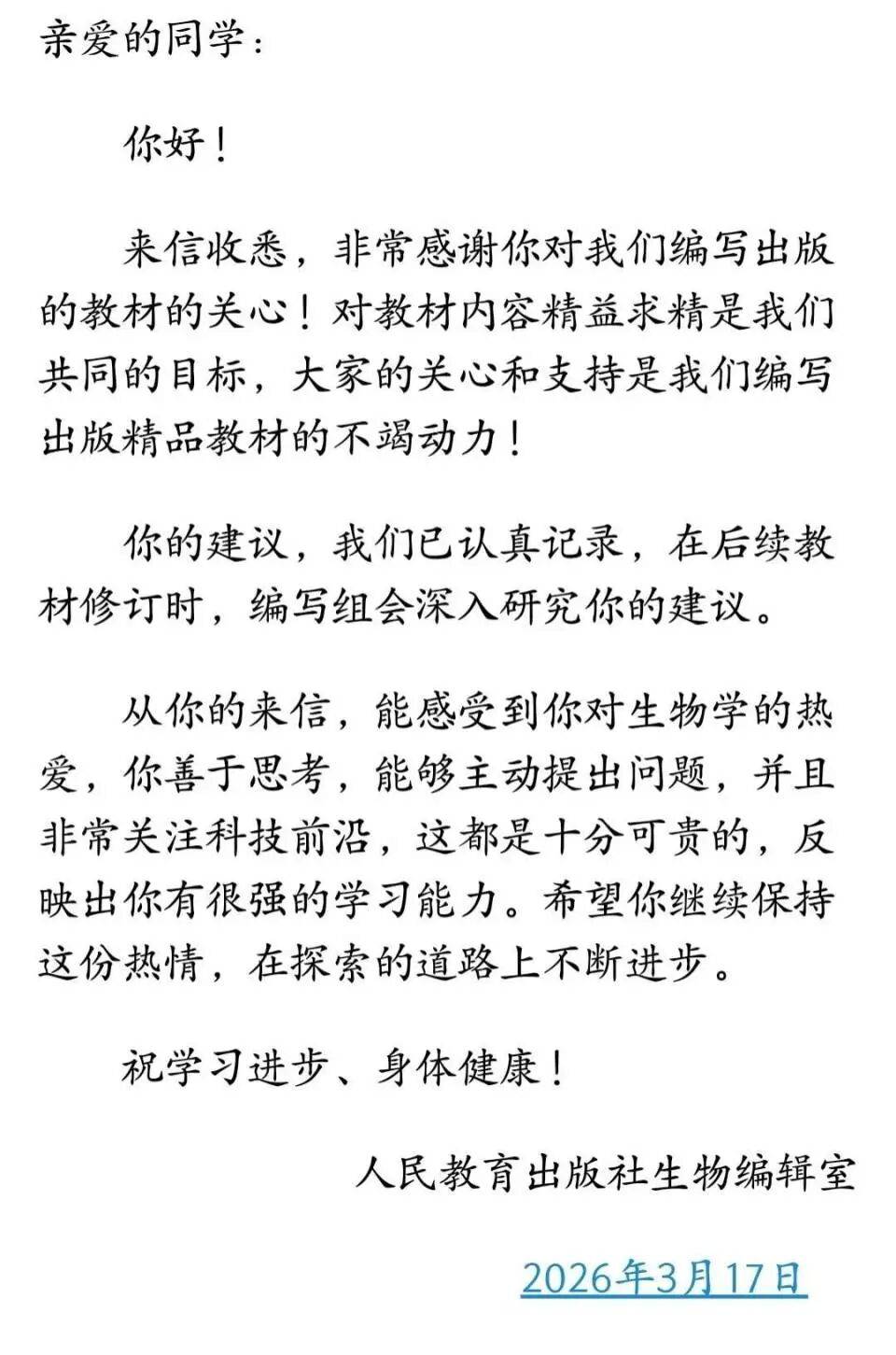
3月17日,人教社对其进行了回信,信中说:“非常感谢你对我们编写出版的教材的关心!对教材内容精益求精是我们共同的目标,大家的关心和支持是我们编写出版精品教材的不竭动力!你的建议,我们已认真记录,在后续教材修订时,编写组会深入研究你的建议。从你的来信,能感受到你对生物学的热爱,你善于思考,能够主动提出问题,并且非常关注科技前沿,这都是十分可贵的,反映出你有很强的学习能力。希望你继续保持这份热情,在探索的道路上不断进步。”

收到回信后,小冯感到非常开心,觉得自己发现的问题得到了关注。“我只是一个提出问题的高中生,可能会有很多考虑不周的地方。至于教材会不会改,会怎么修改,我相信出版社的老师们有着更加细致、专业的判断和考量。重点是这个建议获得了关注,就说明这样的沟通是有意义的。”
专家观点:
同学的问题合理,引导思考更有价值
针对小冯提出的问题,记者还采访了四川锦欣西囡妇女儿童医院副主任医师、生殖专科联盟医疗专家胡瑜凌。
关于学术界是否存在“卵子主动选择”的研究, 胡瑜凌表示,从目前学术界对受精过程的研究以及临床来看,精子和卵子的结合本身就是一个相互选择的过程。“游得最快的精子最先接触到卵子,但卵子自身也会通过化学反应来选择精子。”她认为,教科书上的描述并无错误,但同学的问题也是合理的——教材着重描述了卵子对多余精子的阻挡作用,对“卵子主动选择”的部分没有展开,部分同学可能会因此理解偏差,忽略了这一重要环节。
对于这名高中生提出修改教材建议的行为, 胡瑜凌给予了充分肯定:“这位同学是一位很善于思考的同学,这种不局限于课本,自己会去钻研的品质是很好的,值得推广。”
胡瑜凌表示,从学术的角度来看,其实教科书上的很多知识点,是可以去引导同学们进行拓展和思考的。“比如可以在一些知识点附上研究出处和时间,让同学们能够全面地了解结论背后的研究过程和最新成果,有自己的思考和探究。正如这个同学‘提出问题’的行为,我认为就十分值得推广。”
同学本人:这个世界需要较真的人
在社交平台讲述了自己写信的故事后,小冯收到了许多支持和鼓励,也遇到了一些质疑的声音。“人与人接受的信息不同,每个人都会有不一样的想法,我觉得这是很正常的。大家也都有表达反对或支持的权利。”面对评论区中“看看成绩”之类的留言,她回应道:“我的成绩绝对不算优秀更谈不上拔尖,但我不认同将‘成绩高低’与‘有没有发言权’挂钩,更不认同用成绩作为评判一切的标准。”
对于这件事引发的关注,她坦言有些意外,“我确实没觉得自己做了什么很有意义的大事”。但她在评论区看到“在刷到之前我还真不知道”的留言时,觉得“这就是有意义的”。“我很开心我想表达的确实被看见了。如果有人能从这件事获得启发,那也是我的荣幸。”
小冯认为,教育和成长应该包括思考表达的能力,为人处事的能力和坚持努力的能力。对于未来,她表示会继续表达自己的想法,“发出自己微小但不渺小的声音”。
“我觉得这个世界需要较真的人。”她说。
(应受访者要求,小冯为化名)
来源:封面新闻
编辑:唐海鹰
编审:孔 薇
审签:李 蓓