*A-历年考研真题试卷与参考答案*
26年开始专业课科目822小学课程与教学变更为:专业教育概论
2010-2025年南京师范大学822小学课程与教学考研真题试卷
2010-2025年南京师范大学822小学课程与教学考研真题答案详解




*B-配套资料*
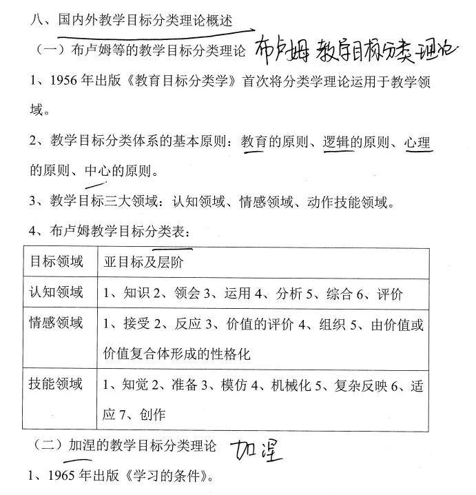
《小学教学论》 笔记【25前使用的版本内容】
黄甫全《课程与教学论》笔记
谢维和《小学教育原理》笔记
黄甫全《课程与教学论》题库



2026年变动
815 专业教育概论:
1.小学教育(专业学位):
《课程与教学论》,黄甫全、吴建明主编,中国人民大学出版社,2019年;
《小学教育原理》,谢维和、李敏著,高等教育出版社,2021年。