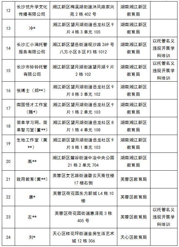
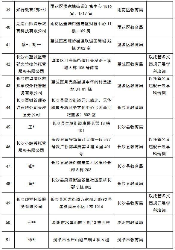
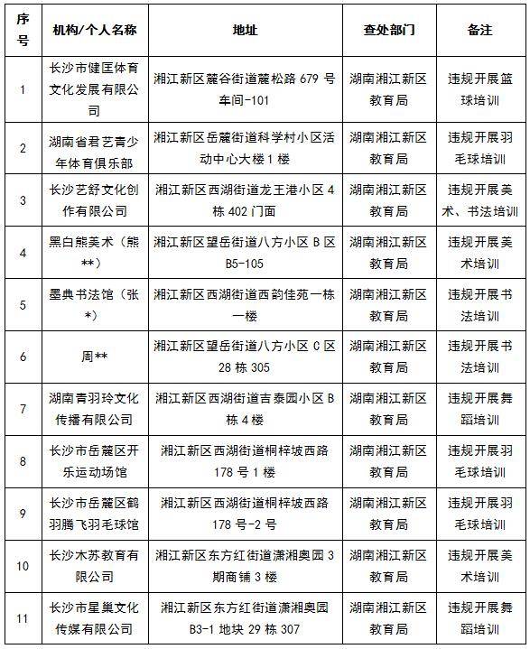
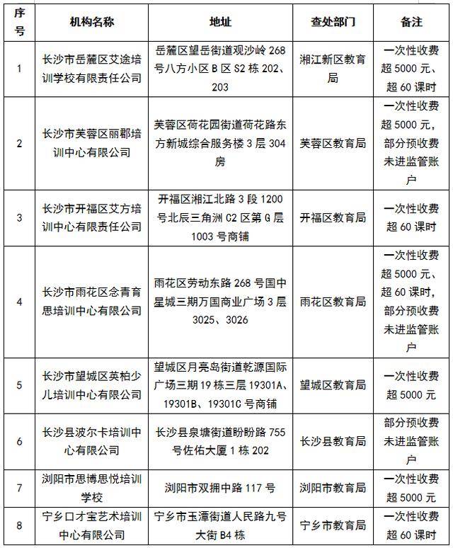
长沙晚报掌上长沙10月20日讯(全媒体记者 岳霞 通讯员 邓琼)长沙市持续推进校外培训专项治理,依法依规查处各类违规培训行为,全面巩固“双减”成效。记者从长沙市教育局获悉,今年8月至9月,全市共查处违规校外培训91起,其中隐形变异学科培训55起,擅自举办非学科类校外培训(无证非学科培训)28起,违规收费行为8起。
相关区县(市)教育局(行政执法局)已责令这些违法违规机构(个人)进行整改(关停)。达到立案标准的,将按照《校外培训行政处罚暂行办法》予以行政处罚。
长沙市教育局提醒家长,凡是在周末、寒暑假、节假日开展义务教育学科培训的机构(个人)均为违规培训;凡是没有办学许可证的开展校外培训的机构均为违规培训机构。校外培训机构一次性不得收取超过三个月或60个课时的费用,非学科类培训机构一次性收费不得超过5000元。请认准正规的缴费渠道——全国校外培训监管与服务平台的家长端APP。
隐形变异学科培训(55起)





无证非学科培训(28起)



违规收费行为(8起)

咨询投诉举报电话
