2026浙教版八年级数学下册电子课本(新教材高清PDF版)
开心田螺
2026-01-25 11:32:43
0

新学期新变化,初二下册数学教材将更注重知识融合与实际应用!为帮助初中阶段师生家长预览复习,我们特将2026浙教版八年级数学下册电子课本(高清版)整理出来,希望可以为大家做好新学期铺垫。

如需全套初中电子课本PDF版,请关注公众号“学习方法君”(ID:xuexiffj)回复:“电子课本

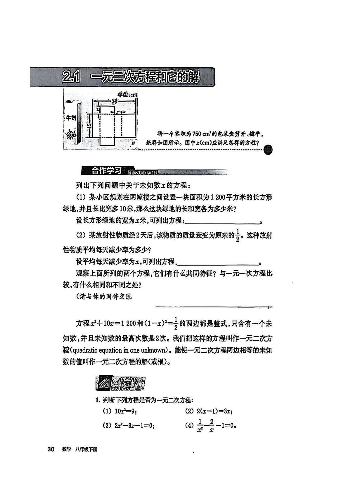
浙教版八年级数学下册电子课本图片版在线阅读

2026浙教版八年级数学下册电子课本(新教材高清PDF版)就为您介绍到这里,资源来源于网络,仅为学习交流之目的进行分享,其版权均归原出版社及作者所有。

相关内容

热门资讯

2026新科普版九年级化学(下... 2026年学生将迎来新版教材,新教材将更加重视思维和阅读!为了方便广大学生在暑假预习新学期的课本知识...
第33波!10枚导弹全命中!伊... 美军“史诗怒火”烧了十一天,誓言要颠覆的伊朗政权却迎来了更年轻的强硬派领袖。油价破百、弹药见底、国内...
考前一个月备考攻略:自考生提分... 4月自考冲刺复习 4月自考已进入倒计时32天!学长了解到,由于日常工作的繁忙,还有部分在职考生还未...
速领!崂山区中考自招模拟考物理... 近期, 崂山区举行了自招模拟考,本月各个区也将陆续举行自招模拟考,小金老师第一时间为大家整理了此次崂...
原创那个拒绝北大,贷款100万... 小时候,几乎每个人的梦想里都会有清华北大这样的字眼。能够收到这些顶尖学府的邀请,几乎无人会拒绝。然而...
AI对就业影响是替代与创造并存 今年全国两会,“AI+教育”“AI+就业”等关键词频频出现在讨论中。对大学生来说,AI到底会带来更多...
2026地质版高中通用技术选择... 为了让大家做好课前预习和巩固复习,下面为大家准备了2026地质版高中通用技术选择性必修6《智能家居应...
汽贸公司交通技工学校开展新学期... 凝心聚力启新程 砥砺奋进谱新篇 为全面提升教育教学质量,强化师资队伍建设,筑牢校园安全防线,汽贸公司...
当AI“抢饭碗”,教育如何给出... 当AI“抢饭碗”,教育如何给出“新饭碗”?代表委员热议人工智能对就业的冲击→ 当前,人工智能技术发展...
8岁男孩儿虎跳峡坠亡事件,我有... 8岁男孩儿虎跳峡坠亡事件,我有几句话不吐不快…… 撰文|闻小白 这则新闻刺痛了无数人的心:一名8岁男...