2026人教版九年级日语全一册电子课本(新教材高清PDF版)
开心田螺
2026-02-26 10:10:51
0

新学期新变化,初三全一册日语教材将更注重知识融合与实际应用!为帮助初中阶段师生家长预览复习,我们特将2026人教版九年级日语全一册电子课本(高清版)整理出来,希望可以为大家做好新学期铺垫。

如需全套初中电子课本PDF版,请关注公众号“学习方法君”(ID:xuexiffj)回复:“电子课本

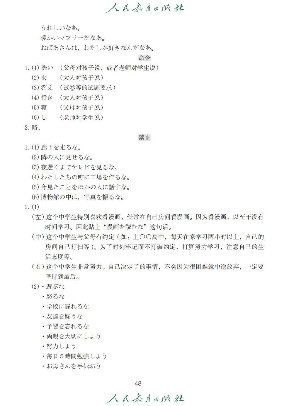
人教版九年级日语全一册电子课本图片版在线阅读

2026人教版九年级日语全一册电子课本(新教材)就为您介绍到这里,资源来源于网络,仅为学习交流之目的进行分享,其版权均归原出版社及作者所有。

相关内容

热门资讯

寒假网络安全再致学生家长的一封... 尊敬的家长朋友: 正值寒假,孩子们拥有了更多自主支配的时间,网络也随之成为他们学习知识、休闲娱乐的重...
学术探讨|基于“四个评价”的职... (来源:黑龙江日报) 转自:黑龙江日报 □肖永辉 张会军 教育评价作为教育发展的指挥棒,其改革深度关...
向太曾称向佑是自己的痛:后悔早... 搜狐娱乐讯 2月25日,向华强在社交平台发布视频,透露已和向太达成一致,未来将把财产交给郭碧婷管理,...
美育视角下钢琴演奏教育的创新思... □ 吴文婷 学校美育是立德树人的重要载体。高校钢琴演奏教育教学作为美育的重要组成部分,不仅承担着传授...
学校中层管理者的九大责任 学校中层管理者是学校运转的核心中枢,既是教育政策的执行者、教学实践的引领者,更是师生成长路上最坚实的...
官宣!考编、求职、落户新门槛:... 最近,一则则招聘和落户要求,像冷水一样泼向留学生们:世界前50,正在成为一条新的“隐形金线”。 曾经...
龙华区5所学校封顶 为学子送上... 近日,龙华区教育建设领域传来佳音。由龙华区建筑工务署统筹建设的松和小学改扩建项目、深圳市第三十五高级...
考研成绩和国家线即将公布!这几... 网址:https://yz.chsi.com.cn/apply/cjcxa/ 根据去年的查分经验,...
12岁男孩拒交2万压岁钱,家长... 每每过年,让孩子上交压岁钱都会成为争论的热点,应不应该收和要不要上交,让一些家长和孩子闹得很不愉快。...
把镜头对准学生,这种行为是否合... 近期,国家互联网信息办公室等八部门联合发布《可能影响未成年人身心健康的网络信息分类办法》,进一步明确...