备战 2026 中考,道德与法制作为核心必考科目,直接影响备考整体成效。本套初中道德与法制一轮复习专题训练及考点总结,彻底区别于普通复习资料的泛泛而谈,立足 “基础夯实、考点精准、实战适配” 三大核心,紧扣 2026 中考命题趋势,打破教材章节局限,以专题为载体、以真题为支撑、以考点为核心,助力考生高效完成一轮复习,筑牢应试基础,规避备考误区。
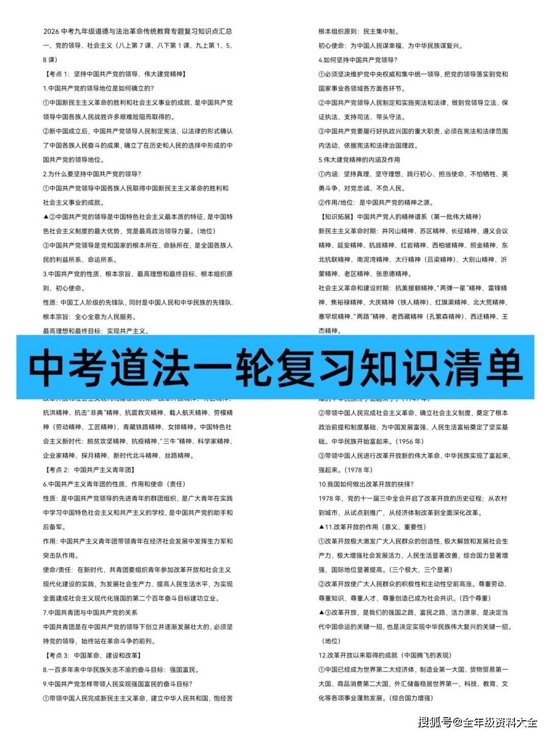
以下是部分内容截图,完整信息请查看 PDF 文件








本品深度适配中考一轮复习 “地毯式梳理、模块化突破” 的核心需求,不堆砌冗余内容,不重复过往表述,聚焦道德与法制学科核心素养,将基础知识点、专题训练、真题演练、易错纠正有机融合,既适合基础薄弱考生查漏补缺、夯实根基,也能满足优等生梳理体系、拔高提升的需求,彻底解决考生 “复习无方向、知识点零散、答题不规范、适配性不强” 的备考痛点,是初三学子备战中考道德与法制的专属核心资料。
专题划分严格贴合 2026 中考命题重点,摒弃传统按教材章节梳理的模式,结合中考高频考点,划分为四大核心专题:公民素养与道德建设、法治观念与法律实践、国家发展与社会治理、青少年责任与时代担当,每个专题均实现 “考点梳理 + 专项训练 + 真题演练” 的完整闭环,精准对接中考考查方向。
考点总结部分简洁精准,重点突出核心必背知识点,明确每个考点的考查形式、分值占比,重点区分易混淆概念(如法治与德治的区别、公民权利与义务的边界),标注高频易错点及纠错方法,拒绝冗余堆砌,帮助考生快速构建完整的知识体系,夯实基础得分点。同时,针对道德与法制学科 “理论联系实际” 的特点,结合当下社会热点、国家政策,将知识点与生活实际、时代热点深度结合,让抽象的道德与法治知识变得具象可理解,贴合中考 “素养立意” 的命题导向。
专题训练遵循 “基础巩固 — 能力提升” 的梯度设计,从基础识记题到综合分析题逐步过渡,针对性突破每个专题的重难点,规范答题语言与思路;真题汇编精选近 3-5 年各地中考真题及优质模拟题,严格贴合 2026 中考命题趋势,标注每道真题对应的考点的考查方向,解析详尽全面 —— 不仅提供正确答案,更拆解审题技巧、答题思路、得分要点,明确不同题型的答题规范(如辨析题、材料分析题的答题模板),帮助考生规避答题误区,掌握得分技巧。
与普通复习资料相比,本品的核心优势的在于 “精准适配、实用高效”:不追求形式化内容,重点解决考生复习中的核心问题,既强化基础知识点的识记与理解,又注重培养考生的法治思维、价值判断能力和综合分析能力,适配中考一轮复习的节奏与需求。无论是基础薄弱考生依托本品查漏补缺、夯实基础,还是优等生借助本品梳理体系、突破提升,都能找到适配的复习方向,高效完成一轮复习,为后续二轮专项突破、冲刺高分奠定坚实基础,助力考生在 2026 中考道德与法制考试中从容发挥、斩获佳绩。