
【原题再现】
阅读下面的材料,根据要求写作。(60分)
人有三种年龄:自然年龄(即人在自然界的年岁)、生理年龄(即人的身体机能状况年龄)和心理年龄(即人的心理状态、精神境界年龄)。我们无法控制前者,但是可以掌控后两者。
以上材料引发了你怎样的联想和思考?请写一篇文章。
要求:选准角度,确定立意,明确文体,自拟标题;不要套作,不得抄袭;不得泄露个人信息;不少于800字。
(一)作文题的“材料”
作文材料由两句话组成“人有三种年龄:自然年龄(即人在自然界的年岁)、生理年龄(即人的身体机能状况年龄)和心理年龄(即人的心理状态、精神境界年龄)。”第一句话阐释了三个概念:即自然年龄——人在自然界的年岁,生理年龄——人的身体技能状况年龄,心理年龄——人的心理状态、精神境界的年龄。
第二句话以第一句话为基础,提出了命题者的看法:我们无法控制前者,但是可以掌控后两者。作文题目具有明显的指向性,认为我们虽然无法改变自然年龄,但应该调整好身体技能状况,保养好身体。还要在精神上保持年轻,保持愉悦,保持活力,以年轻、积极的心态面对生活。
这道作文题目对概念的厘定比较清楚,如自然年龄即人在自然界的年岁,生理年龄即人的身体机能状况年龄,考生无需再对概念进行过多的阐述。写作侧重点应落在第二句话所提出的要求上,也即“我们无法改变自然年龄,为什么要改变生理年龄和心理年龄?”“我们无法改变自然年龄,应该怎样改变生理年龄和心理年龄?”该题探讨的核心在我们无法改变自然年龄的前提下,应如何对待我们的身体和以怎样的心境去生活的问题。
(二)作文题的“引导语”
引导语中“以上材料引发了你怎样的联想和思考,请写一篇文章”,这一表述与2024年全国高考新课标1卷的要求是一致的。对“以上材料”应进行整体认知,不要简单割裂。作文题引导学生从给定的材料中进行“联想和思考”,应该紧扣“三种年龄”的概念,“联想”掌控身体年龄和心理年龄的现象和事例,并进行“思考”,写文章来表达自己的观点。“联想”和“思考”是互相渗透的,包含“联想”的事实、现象和“思考”的过程、结论,可以偏向于“联想”,也可以侧重于“思考”,也可以既“联想”又“思考”。
(三)作文题的写作“要求”
作文题要求学生根据给定的材料和引导方向,“请写一篇文章”,具体要求有:选准角度、确定立意,明确文体,自拟标题和不少于800字等。
第一,选准角度。从材料的选择角度而言,这则材料只能对“三种年龄”的角度进行写作,缺一不可,三种年龄是不可割裂的。从材料的第二句话来看,“我们无法控制前者,但是可以掌控后两者。”第二句话要求对“三种年龄”进行比较,从而明确观点。总体而言,这道题适合“顺着写”,顺着命题者的思路来写。要挖掘题目背后的内涵,适合运用分析的思维方式进行写作。在我们无法改变自然年龄的前提条件下,我们能够掌控后两者,可选的角度有:(1)为什么我们能够掌控后两者。(2)我们要怎样做才能掌控后两者。(3)我们为什么要掌控后两者?
第二,确定立意。该题写作的自由度不大,一般而言,该题适合于从正向立意,也就是写作的立足点应在肯定我们可以掌控后两者,强调改变自己的生活习惯,改变自己心态的重要性。
第三,明确文体。议论文、记叙文、夹叙夹议的文体,或其他问题,都可以。写成逻辑严密、观点深刻的议论文,或者情真意切、细节合理的记叙文,或者酣畅淋漓的抒情散文,或者不少于800字的小小说,只要符合题意,立意清晰,符合文体特征,都可以。议论文的写法,大家比较熟悉;小小说、记叙文等文体,同样可以写出精彩之作。
“文风端正,文脉清晰,文气顺畅”,都要落实在作文的基本观点和文字表达里。应该正确领会作文命题的用意,围绕写作要求进行思考,提出观点,言之有物,取之有据,论之有理,语言准确。作文写作和作文的评判的每一项具体标准互相关联,既要具体分析,又要综合地判断。
(一)作文题的“材料”
作文材料由两句话组成“人有三种年龄:自然年龄(即人在自然界的年岁)、生理年龄(即人的身体机能状况年龄)和心理年龄(即人的心理状态、精神境界年龄)。”第一句话阐释了三个概念:即自然年龄——人在自然界的年岁,生理年龄——人的身体技能状况年龄,心理年龄——人的心理状态、精神境界的年龄。
第二句话以第一句话为基础,提出了命题者的看法:我们无法控制前者,但是可以掌控后两者。作文题目具有明显的指向性,认为我们虽然无法改变自然年龄,但应该调整好身体技能状况,保养好身体。还要在精神上保持年轻,保持愉悦,保持活力,以年轻、积极的心态面对生活。
这道作文题目对概念的厘定比较清楚,如自然年龄即人在自然界的年岁,生理年龄即人的身体机能状况年龄,考生无需再对概念进行过多的阐述。写作侧重点应落在第二句话所提出的要求上,也即“我们无法改变自然年龄,为什么要改变生理年龄和心理年龄?”“我们无法改变自然年龄,应该怎样改变生理年龄和心理年龄?”该题探讨的核心在我们无法改变自然年龄的前提下,应如何对待我们的身体和以怎样的心境去生活的问题。
(二)作文题的“引导语”
引导语中“以上材料引发了你怎样的联想和思考,请写一篇文章”,这一表述与2024年全国高考新课标1卷的要求是一致的。对“以上材料”应进行整体认知,不要简单割裂。作文题引导学生从给定的材料中进行“联想和思考”,应该紧扣“三种年龄”的概念,“联想”掌控身体年龄和心理年龄的现象和事例,并进行“思考”,写文章来表达自己的观点。“联想”和“思考”是互相渗透的,包含“联想”的事实、现象和“思考”的过程、结论,可以偏向于“联想”,也可以侧重于“思考”,也可以既“联想”又“思考”。
(三)作文题的写作“要求”
作文题要求学生根据给定的材料和引导方向,“请写一篇文章”,具体要求有:选准角度、确定立意,明确文体,自拟标题和不少于800字等。
第一,选准角度。从材料的选择角度而言,这则材料只能对“三种年龄”的角度进行写作,缺一不可,三种年龄是不可割裂的。从材料的第二句话来看,“我们无法控制前者,但是可以掌控后两者。”第二句话要求对“三种年龄”进行比较,从而明确观点。总体而言,这道题适合“顺着写”,顺着命题者的思路来写。要挖掘题目背后的内涵,适合运用分析的思维方式进行写作。在我们无法改变自然年龄的前提条件下,我们能够掌控后两者,可选的角度有:(1)为什么我们能够掌控后两者。(2)我们要怎样做才能掌控后两者。(3)我们为什么要掌控后两者?
第二,确定立意。该题写作的自由度不大,一般而言,该题适合于从正向立意,也就是写作的立足点应在肯定我们可以掌控后两者,强调改变自己的生活习惯,改变自己心态的重要性。
第三,明确文体。议论文、记叙文、夹叙夹议的文体,或其他问题,都可以。写成逻辑严密、观点深刻的议论文,或者情真意切、细节合理的记叙文,或者酣畅淋漓的抒情散文,或者不少于800字的小小说,只要符合题意,立意清晰,符合文体特征,都可以。议论文的写法,大家比较熟悉;小小说、记叙文等文体,同样可以写出精彩之作。
“文风端正,文脉清晰,文气顺畅”,都要落实在作文的基本观点和文字表达里。应该正确领会作文命题的用意,围绕写作要求进行思考,提出观点,言之有物,取之有据,论之有理,语言准确。作文写作和作文的评判的每一项具体标准互相关联,既要具体分析,又要综合地判断。
(四)关于题意
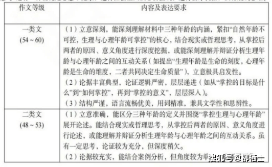
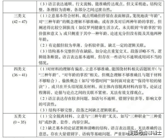
是否“符合题意”,“符合”题意的程度如何,是作文写作和评判作文的方向性、前提性原则。只有在符合题意的前提下,才有中心突出、内容充实、思想健康等;才有思路清晰、结构严谨、符合文体要求、语言流畅等;才有思考深刻、材料丰富、有文采,有创意等。写作内容与作文题的要求不能文不对题、南辕北辙。
(一)符合题意
“符合题意”指能紧扣“三种年龄”这一前提,围绕“三种年龄”这一核心概念进行写作。其次要紧扣核心关键词“掌控”,“掌控”是指掌握控制的意思。也就是个人对自己身体和心理的进行控制、调整,趋向健康的生活习惯与健康的心理状态。并且从掌控后两者的原因、意义角度进行深度挖掘,可评为符合题意类文章。
(二)基本符合题意
“基本符合题意”情况比较复杂,需要仔细辨别。(1)笼统地谈年龄,没有准确理解“三种年龄”的概念,有涉及对后两种年龄的掌控,但阐述得比较空洞肤浅。(2)只侧重于前者,没有提及后面两种年龄,有涉及对后两种年龄的掌控,但阐述得比较空洞肤浅。(3)提及后面两种年龄,没有涉及对年龄的掌控,只是笼统地谈年龄的意义。
(三)偏离题意
如果学生作文内容通篇与“三种年龄”、“对年龄的掌控”完全无关,而是另起炉灶写一篇,就可能会“偏离题意”。还有一种情况是思想不健康,违背社会主义核心价值观,违背公序良俗,没有底线思维。


【优秀考场作文】
1号文
掌控身心年龄,永葆青春活力
人有自然年龄、生理年龄和心理年龄三种年龄。随时间流逝,我们的年岁必然增长。虽然我们无法阻止年岁与日俱增,但生理与心理的年龄却能把控在自己的手里。
正如树木生长,年轮渐增,我们的自然年龄的增长也是自然现象。年岁只是标示我们存世的长短,对此我们应持坦然的态度去平和接受,正如庄子一般顺其自然。
相较于自然年龄,生理年龄的控制权则掌握在我们手中。通过对身体机能的锻炼,我们能保持生理上的年轻,延续享受人间的资本。应鸣阅读与写作
且看新冠疫情期间抗击过非典的钟南山院士再次挂帅出征,80多岁高龄的他却仍具有无穷的能量。正因他坚持锻炼,保持生理年龄的年轻,才能让他在新一轮抗疫战役中发挥力量。舞蹈家杨丽萍虽已告别自然年龄上的年轻,但仍每日登台练习,保持身体的柔韧,维持优秀的生理机能,在舞台上展露最美的“孔雀之姿”。随年岁增长,身体机能确有衰退,但我们依旧可以以坚持长跑或翩翩起舞,以此来维持生理年龄。坚持锻炼身体恰如春风化雨,再一次滋润我们的躯体。
随着时代的进步,以往常挂在嘴上的“年纪”渐渐退出了历史的舞台,而心理年龄则越来越受到我们的关注。保持心理状态和精神境界的年轻,是我们“腐草化萤”的不二法门。
老演员牛犇虽在自然年龄上算是一位“老人”,但仍在每一次角色饰演中焕发新的活力。他不曾将年老视为自己的阻碍,而是不断打磨演技,恰如朝气蓬勃的年轻演员一般积极进取。银发“知播”群体亦不惧年岁的阻碍,一位位神采奕奕的老教授现身直播间,与年轻一代探讨各种问题,以年轻的心理年龄融入新一代的潮流之中,展现青春活力。他们都不以年岁为门槛,而是焕发一如往日的积极进取的精神心态,在时代中再次发出自己的强音。反观当下不少年轻人不趁青春年华锐意进取,而是抱着“躺平”的心态消磨时光。他们颓废不振的心理状态不得不让人扼腕,为他们不能以青春昂扬的姿态拥抱世界而深感惋惜。
保持身心年轻健康,当是我们在新时代的不懈追求。唯有保持良好的身体机能,我们方能拥有乘风破浪的风帆,肆意起航。唯有保持青春进取的心理状态,我们才有待一次花开、等一次日出的期许,在变幻莫测的世界中坚守我们的真心,以进取拼搏的青春姿态谱写名为朝气的绚丽华章。不执着于年岁冷冰的数字,而是将热血挥洒在日日锻炼的汗水中,不断进取的微笑中。
掌控身心年龄,收获源源不断的青春活力,我们将以青春之姿,拥抱人生的幸福芬芳。
评分:58分
评语:
本文审题精准,逻辑清晰。展现出较强的思辨能力和写作功底,是一篇优秀的考场作文。
立意高远,主题鲜明:文章从“自然年龄、生理年龄和心理年龄”三个维度出发,紧扣材料,探讨了如何保持青春活力的主题。立意高远,主题鲜明,既有对生命本质的深刻洞察,又有对现实生活的积极态度。作者以豁达的心态面对自然年龄的增长,同时强调了对生理年龄和心理年龄的主动掌控,展现了一种积极向上的人生态度。
论据充分,论证有力:文章在论述过程中,巧妙运用了钟南山院士、舞蹈家杨丽萍、老演员牛犇以及银发“知播”群体等鲜活的事例,作为支撑论点的论据。这些论据不仅具有代表性,富有时代感,而且与论点紧密结合,有力地支撑了文章的中心思想。同时,作者通过对比论证,如将年轻人“躺平”的心态与老年人积极进取的精神进行对比,增强了文章的说服力和感染力。
逻辑清晰,结构严谨:文章开篇即提出中心论点,随后从自然年龄、生理年龄和心理年龄三个方面展开论述,层次清晰,逻辑严密。每个部分的论述都紧扣主题,且相互之间形成了有机的联系。结尾部分对全文进行了总结升华,强调了掌控身心年龄、永葆青春活力的重要性,与开头相呼应,使文章结构更加严谨。
尽管这篇文章已经相当出色,但如果能在以下几个方面稍作提升,将会更加完美:一是可以进一步丰富论证角度,使文章立意更全面,论述更深刻;二是可以优化一些词句,使得文章的语言表达更流畅,更符合规范。
2号文
汲取生命智慧,掌控年龄之变
年龄是生命的年轮,在每个不息的日夜,我们聆听时间的低语,接受年龄的增长,可我们虽不得不接受自然年龄的增长,却可以以生命智慧掌控生理年龄与心理年龄的变化。
“蜉蝣朝生暮死,蟪蛄不知春秋”,我们无法改变自然年龄随自然规律变化,但生命远不止昙花一现,我们可以通过学习思考,在自然年龄的增长中以生命智慧掌控生理年龄与心理年龄。自然年龄是自然界的年岁,所谓命数的安排;生理年龄是身体机能的状况,是身体内脏等器官运作的能力;心理年龄是心理精神的状态,是灵魂的刻痕。或许我们总惯常于将“掌控年龄”一类话语看作年龄濒老时的挽歌,但实际上,我们不是在年老时才振奋精神喊出那句“莫道桑榆晚,为霞尚满天”的,掌控生理心理的年龄是我们要用一生去思考回答的课题。
而在时代浪潮里,我们已然听见了许多回答。不只是网络上兴起的“时尚奶奶团”在年老时对年轻心理的追求,也是钟芳蓉一路追寻敦煌梦的在年少时对一生坚守的预见,年龄的掌控何曾限于长少?我们掌控年龄,追求的岂是表面的年轻?我们真正想要的是在自然年龄尚浅时追求心理年龄的成熟,在自然年龄年长时追求心理年龄的活力,我们追求的是心理境界对自然所限的超越,追求的是人类精神光亮对所谓命数皆定的超脱。
我们在心理年龄上追求超越,而在生理年龄上追求壮年。生理机能的鼎盛,是心理年龄与自然年龄的有力托举。生理年龄在壮年时期越长,意味着我们能够勇敢探索世界的广度更大,深度更深,尽管我们无法掌控自然年龄,却可以用生理年龄的掌控影响自然年龄。如今社会中有不少人高喊着“无法延长生命长度便拓宽生命的宽度”,这其中的确蕴含着一种超越的智慧,可熬夜现象的扩散,肥胖率的上升又不得不让我们思考我们是否长时间鼓吹心理年龄对自然年龄的超越而忽视了生理年龄对其二者巨大的影响。失去身体的载体,我们以何实现生命的超越呢?
生命的智慧不只在于对生理年龄与心理年龄的掌控,也在于一种对年龄坦然而为的从容。我们不是时时刻刻都需“掌控”,我们在健康生活,精神追求的同时也应放平心态,亲吻生命的年轮,不必急着买各种保健产品胡滥使用,也不必执著对生命提前看透,时间会给年龄真正的答案,让青春有一定的模糊,让衰老有一定的皱纹。
汲取生命的智慧,且行且致,也且舞且歌。
评分:56
评语:
这篇议论文展现出作者对"年龄三重性"的深刻思考与独到见解,是一篇兼具思想深度与文学美感的优秀议论文。
文章立意深刻,准确把握了材料核心要义,对自然年龄、生理年龄和心理年龄的辩证关系进行了富有哲理的阐释。特别是提出"心理境界对自然所限的超越,人类精神光亮对所谓命数皆定的超脱"的观点,体现了作者对生命主体性的深刻认知。论证过程中,既有"时尚奶奶团"等鲜活事例,又巧妙引用"莫道桑榆晚"等诗文,使说理更具感染力。
结构上层次分明,从概念阐释到现实分析,再到哲理升华,逻辑链条清晰。语言表达优美流畅,展现出较强的文学功底。更难能可贵的是,作者能辩证看待"年龄掌控"的问题,既强调主动调节的重要性,又指出需保持自然从容的心态,避免了绝对化的论述倾向。文中对当下社会现象的批判(如熬夜、肥胖等)也体现了现实关照。
本文也有稍许提升之处。一是开头语言略显凌乱,后文渐入佳境;二是部分段落的衔接可以更加自然,如第四段开头稍显突兀;三是“生理年龄影响自然年龄”的论述缺少理论支撑,需更严谨科学。
总体而言,这是一篇达到一类文标准的优秀作文,展现了作者成熟的思辨能力和深厚的语言素养。
3号文:
何惧年岁变迁,争做时间主宰
“日月忽其不淹兮,春与秋其代序”。随着万物更替,我们的年岁不受控制地向前飞逝。然而我们不必为此感伤,而应主动把控我们的生理年龄与心理年龄,乘骐骥以驰骋兮,做自我生命状态的主宰者。因此,我认为,人之处世,应不惧年岁变迁,而当自如行之。 自然年龄是人在自然界的年岁,它是物质世界中对时间的刻度,我们无法阻止时间与年岁的流逝。而生理年龄则代表人的身体机能状态,反映了我们的健康程度;心理年龄则表示人的心理状态与精神境界,反映了我们的感知水平与人生态度,这些是我们个人可以决定的。若能有效掌握好自我的生理年龄与心理年龄,争做时间的主人,以自我之意谱写生命华章,又怎会受自然年龄的牵制呢?
永葆生理年龄之青春,可致今生之欢喜。生理年龄大小对标人的身体健康程度高低。俗话说:“身体是革命的本钱。”放眼当下,有的年轻人荒废生理年龄的青春,未到老年便患上“三高”、糖尿病、风湿等疾病,他们虚有自然年龄的年轻,却已活至生理年龄的暮年。没有生理年龄的青春,自然年龄也将加速逝去。反观抗疫战士钟南山,他于79岁高龄仍身赴重灾区,这份英勇无畏的背后,正是他坚持锻炼身体,日日运动给予的坚实保障。若无生理年龄正青春,我们的生命将会失去诸多色彩。因此,保有生理年龄的春春年华,是我们奔赴灿烂山河的底气。
把控心理年龄的刻度,可丈量生命的高度。心理年龄对标着人的心理状态和精神境界,蕴含着我们的情绪能量高低,认知水平的高低等。我们在生活中不乏听到“人老心不老”、“小大人”等话语,他们均显示了个体对心理年龄的主动掌控。且看叶嘉莹于高龄仍神采飞扬地授课讲诗,内心因中国古典诗词的熏陶而永远充盈,葆有了心理年龄的青春;且看"梨园小冬皇"王珮瑜、西湖纸伞传承人李子柒、故宫修复工匠张奉兵等,他们均是年轻一辈却拥有中年之稳重、老年之宁静,深耕中华传统文化,波澜不惊,内心因沉甸甸的文化使命而成熟坚毅。他们主动掌控心理年龄,为自己的人生着色,为自己的生命赋予远超自然年岁的价值。
自然年龄是时间的印记,而生理年龄与心理年龄是生命的足迹。作为新时代青年,我们不妨吟啸徐行,不看白驹过隙,而是积极参与生活,积极锻炼,保持良好的生活方式,维持生理年龄的青春。同时要保有"天生我材必有用"的心态,将自己投身到思维认知的淬炼中,向上向善,寻找最佳的心理年龄。
回望征途千山远,翘首前路万木春。愿我们终将执剑走天下,归来仍是少年!
评分:54分
评语:
本文紧扣“人有三种年龄,可掌控生理与心理年龄” 的材料核心,以 “何惧年岁变迁,争做时间主宰” 为论点展开论述,整体表现可圈可点。
1、立意明确且深刻。围绕生理年龄与心理年龄的掌控展开论述,点明其对人生的重要意义,体现出对材料的准确理解和深入思考,符合题目要求。
2、结构严谨。采用总分总的经典结构,开篇引用诗句引出论点,中间分别从 “永葆生理年龄之青春”“把控心理年龄的刻度” 两个方面进行论述,先说“为什么”,再说“怎么做”,层次分明,逻辑清晰,结尾再次点题,升华主旨,首尾呼应,结构完整。
3、论据丰富。如钟南山坚持锻炼,在高龄仍能身赴抗疫重灾区,论证了保持生理年龄青春的重要性;叶嘉莹高龄授课讲诗、王珮瑜等年轻一辈深耕传统文化,论证了主动掌控心理年龄能赋予生命更高价值,论据典型且具有时代感,增强了文章的说服力。
4、语言表达流畅,善用诗句和比喻,如 “乘骐骥以驰骋兮”“白驹过隙” 等,增添了文章的文采。
不足之处:在论述心理年龄时,若能进一步深入探讨如何具体把控心理年龄,文章会更具深度。