2025青岛中考自招化学真题PDF版可下载
开心田螺
2025-10-11 12:32:46
0

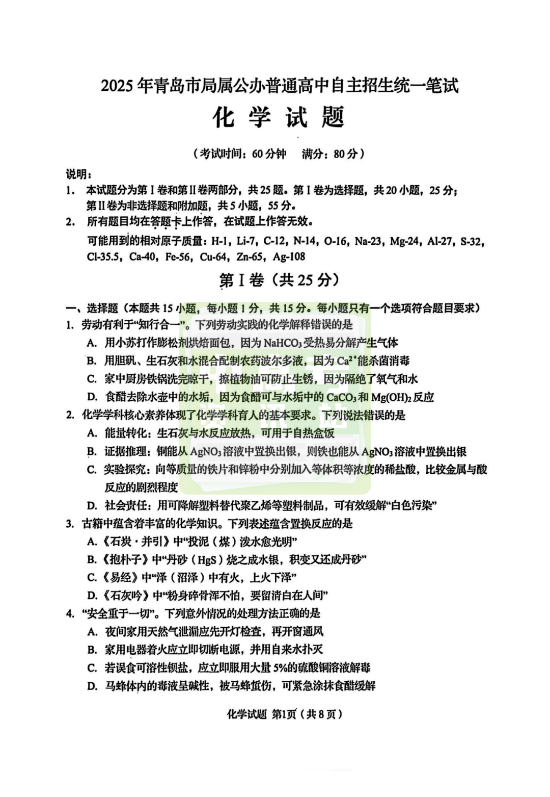
2025年青岛局属公办普通高中自招化学真题已出👇私信回复关键词

“2025青岛中考真题”

可领取PDF打印版文末领取2025年青岛中考试卷合集

【中考真题获取方式

相关内容

热门资讯

西部排位大战争夺惨烈 湖人领跑... 常规赛还剩不到一个月,和往年类似,在狂野的大西部,季后赛名额的争夺战又进入到白热化阶段。 不过,和往...
为何说没有应试教育打底,创造能... 提起应试教育,不少人总把它和刻板僵化、压抑创造力划上等号,觉得只有抛开应试的条条框框,才能养出真正有...
武汉新设全国唯一网络空间安全学... 中新网武汉3月16日电 (卢琪)据武汉临空港经济技术开发区16日消息,教育部正式向湖北省发函批复同意...
2026考研复试即将开启 这些... 眼下,各招生单位2026年硕士研究生复试录取办法陆续发布,复试工作将集中在3月中下旬展开。 今年复试...
不要“催熟”你的孩子,从今天开... 不知从什么时候开始,养育孩子仿佛成了一场无休止的“竞赛”,消耗着情绪、关系与童年的松弛。 在无穷无尽...
华东理工大学团队攻克副产氯化氢... 来源:中国教育新闻网 中国教育报-中国教育新闻网讯(记者 任朝霞)日前,华东理工大学化学与分子工程学...
21分逆转!布伦森30分波杰2... 【搜狐体育战报】北京时间3月16日NBA常规赛,主场作战的尼克斯以110-107击败勇士,尼克斯取得...
新趋势,新挑战!给初中生的开学... 亲爱的家长们: 新学期伊始,初中生又要进入紧张的学习生活中。对初中的语文学习而言,孩子的深度阅读能力...
【“十五五”教育新期待】印杰代... 全国人大代表、上海科技大学常务副校长印杰: 更多创新创业人才拔节生长 人工智能技术的突飞猛进使得传统...
西贝获95亿元身家富豪入股,贾... 3月16日,《每日经济新闻》记者查询天眼查工商信息获悉,内蒙古西贝餐饮集团有限公司(以下简称西贝)于...