不久前,“贵州茅台镇一家投资8亿元建成的白酒污水处理厂被当地政府突然解约、强行接管”,引发众多关注。()
贵州仁怀市政府与重庆泰克环保工程有限公司(下称“重庆泰克”)围绕安龙场白酒废水处理厂的接管纠纷持续发酵。
近日,仁怀市政府主要负责人在接受媒体采访时表示,政府没有对污水厂“强买强卖”,接管系企业“运营能力不达标”。
而重庆泰克则对仁怀市政府的说法予以驳斥,企业负责人向封面新闻提供了环保监测数据,称政府接管后反倒出现“排污超标、水量反降”的问题,直接质疑接管的合法性。
政府主要负责人:企业“运营能力不达标”被接管
据《南方周末》报道,仁怀市政府主要负责人在接受采访时表示,接管的主要原因是重庆泰克“运营不达标”“设计水量未达到要求”。
“当时情况比较紧急,酒厂天天要排污,污水处理厂运行不正常的话,要么酒厂停产,要么环境受影响。”
“政府接管污水处理厂的目的是保障当地酒厂正常运行,环境不受到影响。而该污水处理厂产能不足,污水处理量不够,需要扩容完善。”
根据仁怀市政府和重庆泰克签订的合同约定,污水处理厂设计处理能力是1.5万吨/天,运营第一年每天最少处理9000吨污水。
该负责人表示,污水处理厂在实际运行过程中,每天只处理了4000多吨污水,远远达不到标准。
“接管过来后,我们投资了9000多万元,进行技术升级和改造、扩容。”
重庆泰克负责人:接管后水质超标,处理水量降低
对于仁怀市政府的说法,重庆泰克方面表示“不认同”。
公司运营负责人刘先生表示,污水处理量取决于“来水量”,而来水由仁怀市水投公司控制的泵站调配。
“我们能处理1.5万吨污水,但他们只给6000吨水,我们怎么达标?那段时间,我们日最高污水处理量其实已经超过1.2万吨,已经达到设计标准的80%。”

重庆泰克方提供的贵州省重点污染源数据,称接管后工厂多次出现排污不达标。
刘先生还指出,政府在接管后投入约9000万元进行改造,但改造后,污水的日均处理量仅仅为6500吨,远低于接管前水平。
“花这么多钱,效果还不如我们,接管的合理性在哪里?接管后出现pH值超标等情况,被指‘生化系统崩溃’。pH值都能超标,说明系统根本就没运行好。”
为了佐证自己的说法,重庆泰克向记者提供了来自“贵州省污染源在线监测系统”的截图数据,时间跨度为2022年3月至8月,反映的正是污水处理厂接管前后的数据。

污水处理厂接管前后的污水处理数据对比 受访者供图
从数据来看,在污水处理厂被接管前的2022年3月至5月,工厂平均日处理水量约为7000吨,排放指标(COD、氨氮、总氮、pH)全部达标,无超标记录,最高日处理量为1.2万吨。
监测记录显示在接管后的2022年6月至8月,平均日处理水量降至约5000吨,其中有35天出现一项或多项监测指标超标。
“我们处理时没有一天超标,他们一接手就天天超标。”刘先生还透露,在被接管后,污水处理厂甚至出现废水外运进行处理的情况。

重庆泰克方称被接管后,污水处理厂出现废水外运处理的情况。受访者供图
从刘先生提供的证据来看,2022年10月25日至10月28日三天的时间,转运的废水共1750吨。
是正常收购还是“强买强卖”?
今年4月,重庆泰克方面曾与仁怀市政府,围绕污水处理厂“收购问题”进行过沟通。
仁怀市政府主要负责人表示,“工厂投了多少钱,我们就结算审计。政府该付多少就付多少,也不是强买强卖。”
重庆泰克一位工作人员对此说法依旧不认可。“我们根本没同意卖。”该工作人员表示,政府提出的“按审计投入成本收购”,其实忽略了特许经营权30年的预期收益,“这是典型的强买逻辑”。
目前,双方仍在就“拖欠污水处理费”“外管网垫资款”等事项进行财务对账,关于“是否收回项目”仍未达成共识。
重庆泰克在接受采访时提出三项诉求:一是立即结束非法占领,恢复项目公司运营权;二是支付拖欠的污水处理费;三是归还垫资的5600万元外管网工程款。
截至目前,三项诉求均未落地。

目前,安龙场白酒污水处理厂仍处于被接管状态。受访者供图
“遵义市调查组目前还在调查中,我们也在配合调查组的工作,希望事情能够得到更好地解决。”刘先生说。
重庆君融律师事务所律师张庭源认为,仁怀市政府的接管行为缺乏法律依据。
他认为,即便是污水处理厂运营不达标,政府也应依据《中华人民共和国行政处罚法》《中华人民共和国环境保护法》等法律,通过警告、责令改正等程序进行处罚,而“强制接管”并非法定手段。

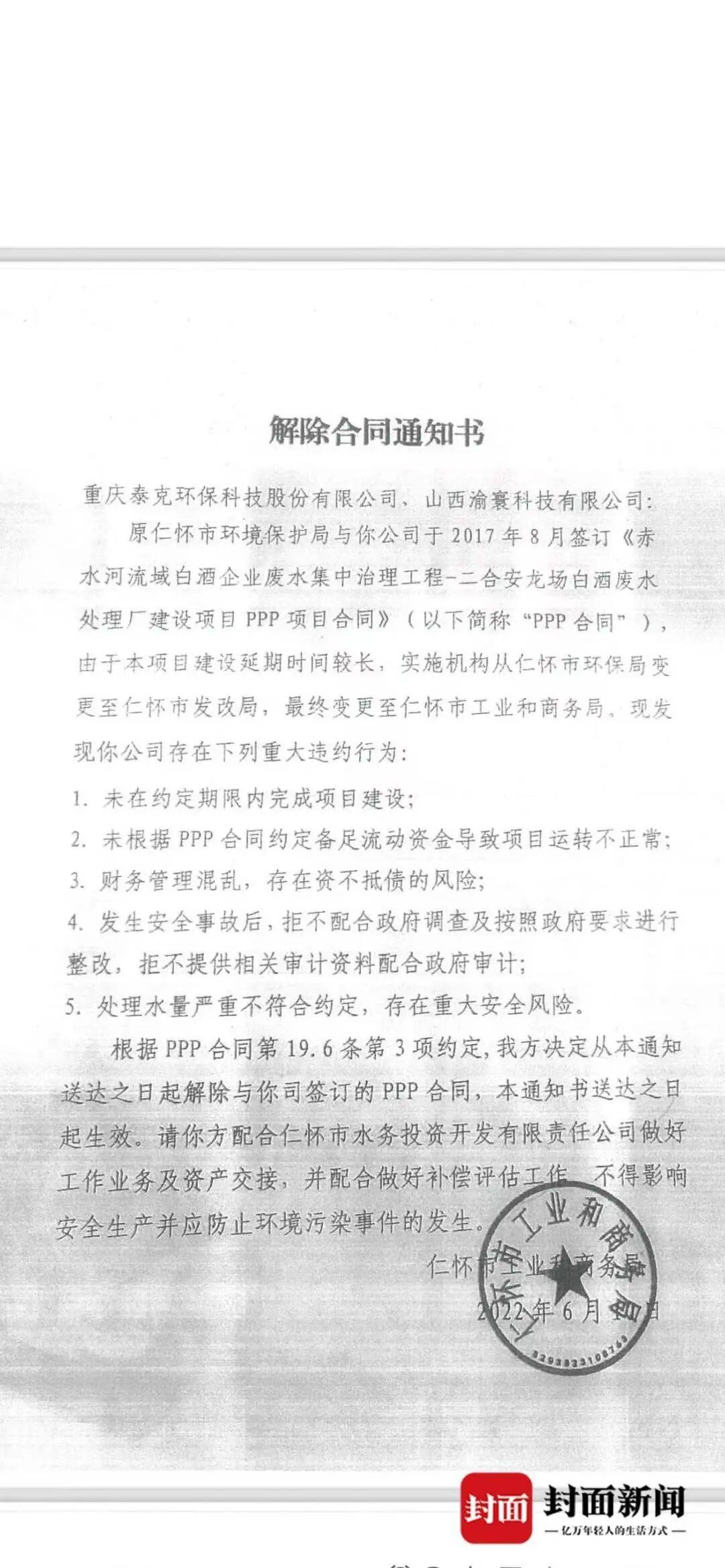
仁怀市工业和商务局出具的解除合同通知书 受访者供图
张庭源律师还解释了“临时接管”与“解除合同”两个法律概念。
“因公共利益需要临时接管,也不等同于可以直接单方面解除特许经营合同。政府以‘解除合同’为由进行接管,却未遵循合同约定的程序,这不仅可能导致解除行为无效,甚至可能使政府自身成为重大违约方。”
2017年,重庆泰克于中标仁怀市PPP污水处理项目,投资8.2亿元,拥有30年特许经营权。2022年5月24日完成环保验收,同年6月10日被仁怀市工业和商务局强行接管。

遵义市成立调查组进行提级调查。
接管事件发生后,引发舆论关注。2025年9月25日,遵义市表示提级调查此事。目前,调查仍在进行中。
留言区等你
下一篇:信念穿透力·自我疗愈的革命