广州大学人文学院:
050102 语言学及应用语言学
050103 汉语言文字学
*A-历年考研真题试卷与部分答案*
2026年开始,语言学学硕之前专业课一619汉语综合改考汉硕的专业课一:354汉语基础
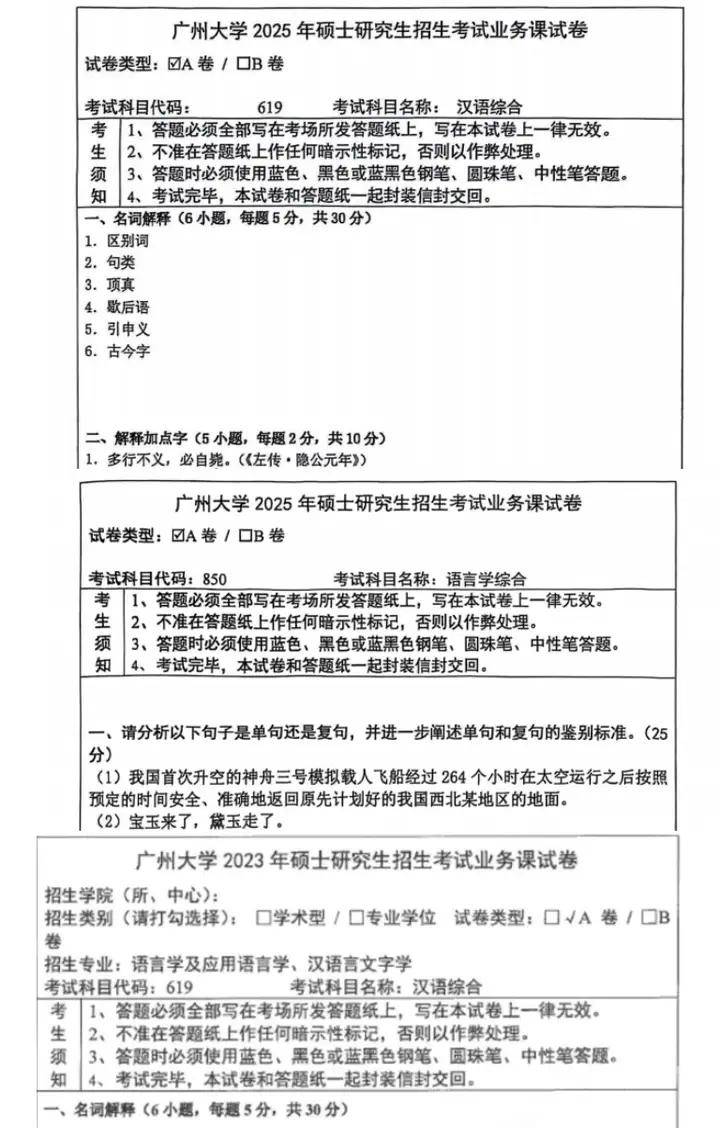
2014-2025年广州大学619汉语综合考研真题试卷【无答案】
2011-2025年广州大学354汉语基础考研真题试卷
2011-2021年广州大学354汉语基础考研真题参考答案
850语言学综合(原科目:946语言学基础)
2023-2025年广州大学850语言学综合(原946语言学基础)考研真题试卷【无答案】





*B-配套笔记*
《现代汉语通论》(邵敬敏)
《古代汉语》(王力)
《文字学概要》(裘锡圭)
《语言学纲要》(叶蜚声、徐通锵修订版)
*C-冲刺题库*
《现代汉语通论》(邵敬敏)
《古代汉语》(王力)
《语言学纲要》(叶蜚声、徐通锵 修订版)
==2026广州大学考研参考书目==
初试科目 [101]思想政治理论;[201]英语(一);[354]汉语基础;[850]语言学综合;
354:
1.《现代汉语通论(第3版)》,邵敬敏主编,上海教育出版社。
2.《古代汉语(校订重排本)》,王力主编,中华书局。
3.《语言学纲要(第4版)》,叶蜚声、徐通锵著,北京大学出版社。
850:
1.《语言学纲要(修订版)》,叶蜚声、徐通锵著,北京大学出版社。
2.《如何学习研究语言学》,姚小平著,北京大学出版社。
3.《汉语语法专题研究(增订本)》,邵敬敏、任芝鍈等著,北京大学出版社。 :
==2023-2025广州大学考研参考书目==
1.《现代汉语通论(第 3 版)》,邵敬敏主编,上海教育出版社。
2.《古代汉语(校订重排本)》,王力主编,中华书局。
3.《文字学概要(修订本)》,裘锡圭著,商务印书馆。
4.《语言学纲要(第 4 版)》,叶蜚声、徐通锵著,北京大学出版社。